胖东来2万参访费全捐公益,于东来首次回应缘由
10月22日晚间,胖东来创始人于东来通过个人社交账号发文,正式回应近期备受争议的“企业参观收费”话题。
免费影视、动漫、音乐、游戏、小说资源长期稳定更新! 👉 点此立即查看 👈
他表示,胖东来每年在文化理念、技术体系等方面投入的直接资金超过千万元,这还未计算人力与物力成本,而这项投入还在逐年提升。采取收费措施旨在保障参观品质,这是一种更加科学的管理方式,所有收入都将投入到公益事业,希望大家能够理性看待。

图片来源:抖音
随后他在社交平台上补充说明,未来将专门开通特殊申请通道,让品学兼优的培训机构与教师能够免费前往胖东来进行深度学习,确保真正热爱教育的人不会被拒之门外。
说到底,这番回应传递的核心意思非常明确:我们真不差钱,主要是想筛选出真正渴望学习的同行者,顺带还能做些公益。
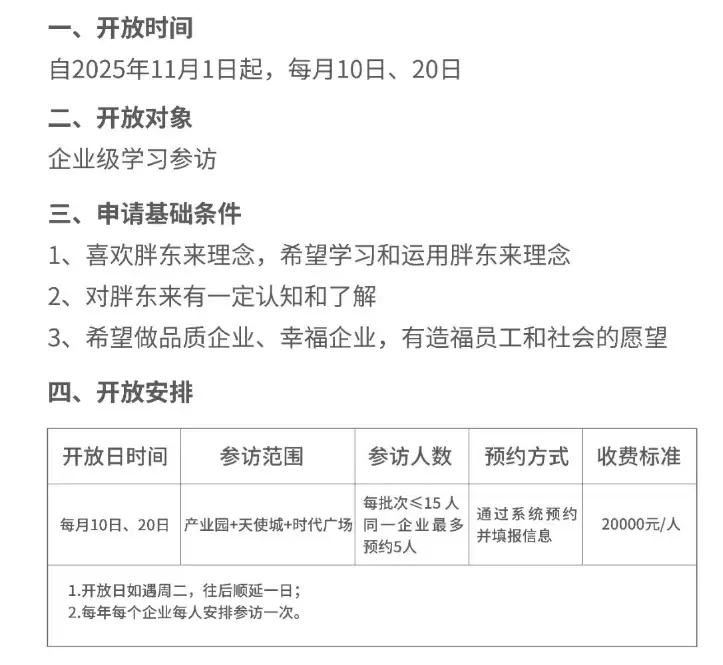
事件的起因要追溯到10月20日胖东来最新公众号发布的通知:从2025年11月1日起,每月10日、20日设为“企业开放日”,面向企业级学习参访,收费标准为每人20000元,每批次不超过15人。

图片来源:胖东来
消息一出,立即引发全网热议。要知道,一个人收费两万,若是企业组织5人同行,总费用就达到十万元。能收获多少或许因人而异,但这笔投入可是实打实的。
下面我们就来聊聊大家最关注的焦点——这两万元的门票,到底花得值不值?
网上争论持续数日,支持方认为合情合理:“胖东来几十年的经营心得,凭什么白白分享?”“两万元的门槛恰好能过滤凑热闹的群体,找到真正想学习的企业,这叫双向筛选。”
反对方则直言离谱:“一个超市收这么贵,是不是飘了?”“有这钱不如直接分给员工,坐下来聊聊更实在。”
网友们各执一词,各有各的道理。咱们不妨静下心来,看看这两万元究竟能换来什么。
胖东来最新公告明确表示,参访者将获得:先进文化理念的思想启迪、科学的企业经营模式与管理方法、感受幸福快乐的人文氛围。

图片来源:胖东来
说得直白些,这意味着你能深度接触胖东来的核心运营数据:例如将95%利润分配给员工的薪酬模型、全年40天假期加上“不开心假”的福利框架,以及将全品类损耗率控制在惊人的0.3%的管理技术。
更重要的是,这还可能是一次供应链资源的敲门砖。通过审核的企业,说不定就能争取到为胖东来供应网红爆款(比如网红草莓)的资格。这样的商业机遇,其价值可能远超两万元。
况且人家最新强调这是非营利目的。每月最多接待30人,月收入约60万元,这对年销售额直逼200亿的企业而言,仅占年营收的0.03%,纯属象征性收费。这些资金最终都将用于员工培训和社会公益项目,相当于给员工做福利。
在参访体验方面,有记者尝试咨询,因周二闭店未接通。后来时代广场店工作人员表示,预约成功后胖东来会提前联系,参访时长为一天,含午餐与晚餐,由最新批接待人员带领。至于于东来本人是否出席,目前没有明确通知,建议大家保持理性期待。

图片来源:微博
由此可见,这两万元的本质是一张“价值观门票”。它精准筛选出那些愿意为“成就员工”理念付费、与企业向善价值观同频的决策者。而且收费规则提前说得清清楚楚,觉得合理就来,嫌贵也不必勉强,这都是双向自由的选择。
如果指望花两万元、学一两天就能复制一个胖东来,那根本不现实。但如果你想去感受、思考“如何健康快乐地做企业”,并愿意为此投资,那它可能物超所值。
现在距离11月1日首场开放日还有段时间,但据观察,真正符合条件且愿意付费的企业恐怕不会太多。
最后想问问大家:你们觉得这两万元的参访费值不值?如果你是企业负责人,会愿意掏这个钱带员工去学习吗?欢迎在评论区畅所欲言~
热门专题
热门推荐
全面掌握OE交易所行情:专业投资者的多维分析框架 在瞬息万变的数字资产世界,交易所行情数据是投资者决策的生命线。对于像OE交易所这样汇聚了丰富创新资产与生态项目的平台而言,其行情页面不仅仅是价格的显示屏,更是一座蕴藏着市场深度信息的金矿。真正理解OE行情,意味着要从基础数据、情绪面与资金面三个层面展
永续合约终极指南:新手入门、核心玩法与顶尖平台解析 近期,尽管数字资产市场波动加剧,但一种名为“合约交易”的衍生工具却频频让部分投资者在熊市中逆势获利。其中,永续合约因其独特的“无到期日”设计,已成为加密交易者进行杠杆操作的主流选择。本文将全面解析永续合约的运作机制、交易策略与核心风险,助您从入门到
VRC币与比特币:深度解析两大数字货币的本质区别 在加密货币的浩瀚海洋中,比特币无疑是那座最引人注目的灯塔。然而,当越来越多的投资者和用户将目光投向Web3世界,一个常见的问题浮现出来:VRC币和比特币是一样的吗?尽管它们同属数字资产范畴,但从设计哲学到实际应用,两者存在着根本性的差异。本文将从核心
宁德时代2025年财报:行业承压下,龙头交出怎样一份成绩单? 最近,全球动力电池领域的领头羊宁德时代发布了2025年年度报告。数据一出,立刻在市场上引发了广泛关注。报告显示,公司不仅实现了营收与净利润的双双增长,多项核心指标更是回到了历史高位。 具体来看这份成绩单:2025年,宁德时代营业收入达到4
一命:妙论慧业 纳西妲的一命「妙论慧业」,其核心机制在于显著提升元素战技「所闻遍计」的伤害输出。对于依赖战技挂草与持续输出的草神配队而言,这一提升尤为关键。解锁后,战技施加的「蕴种印」在触发时的伤害将获得可观增幅,使得纳西妲的后台输出能力更为突出。在激化、绽放等需要高频草元素附着的阵容中,一命能有效





