江苏杉杉迎“船王”入主,关键一步待完成
谁曾想到,创立30余年、历经风雨的杉杉在重组的关键时刻又迎来一场风波!
免费影视、动漫、音乐、游戏、小说资源长期稳定更新! 👉 点此立即查看 👈
作为原中标联合投资者之一的赛迈科突然遭遇离奇出局,而实控人新扬子商贸(江苏“船王”任元林控制)确认由TCL替代赛迈科作为产业投资人,一时间,疑云密布,真相等待水落石出……
“船王”入驻杉杉遇阻!
要论中国商界中最具传奇色彩的跨界案例,比起小米、华为这些科技巨头跨界造车,更令笔者惊叹的是杉杉——这家从最传统的服装行业起步,成功转型为新能源科技企业的公司,如今竟面临收拾“烂摊子”的处境。
10月15日,赛迈科先进材料股份有限公司(下称:赛迈科)一纸诉状将江苏新扬子商贸、江苏新扬子船厂、杉杉集团管理员等数告上法庭,称中标联合体成员新扬子商贸以及重整管理人未经其允许排除了他的重整投资资格,要求法院将9月29日各方签署的杉杉集团《重整投资协议》确认为无效。
该案件立案法院宁波鄞州区人民法院的相关代表表示,目前案件正在立案审查阶段,敦促联合体牵头人新扬子商贸与赛迈科公司协商解决,并提示该重整协议的成立存在不确定性。
此举意味着杉杉的重组计划在债权人会议即将召开之前突生变数,积极参与杉杉重整并欲入主杉杉股份的江苏“船王”任元林最不愿看到的一幕,还是发生了。当然,赛迈科之所以出此“下策”,确也事出有因:
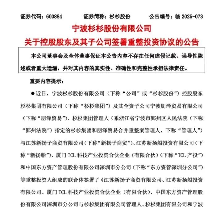
事件直接导火索指向今年10月1日,在杉杉股份发布的《关于控股股东及其子公司签署重整投资协议的公告》后,赛迈科惊觉重整投资人联合体包括任元林控制的扬子江金控旗下江苏新扬子商贸以及扬子江系公司“江苏新扬子船厂投资”、TCL产投和东方资管深圳分公司,而自己竟然被踢“出局”了!

赛迈科强调“我们是凭借‘特种石墨+负极材料’的协同方案,才让联合体符合以‘产业协同性’为核心门槛的遴选标准”。其提到——“新扬子商贸主营贸易、东方资管深圳公司侧重不良资产处置,均无新能源材料领域产业资源,顶替者主营偏光片,与杉杉核心的负极材料业务协同性微弱,完全无法替代其产业价值。”
从赛迈科在诉讼中的描述来看,重整投资联合体是凭借它的专业资质才入了围,结果用完它之后却将其抛弃,于情于法于理,都极难接受,遂通过提起诉讼的方式来维权,就具备了合理性、正当性。
以及赛迈科虽未指明“顶替者”是谁,但却提及其主营偏光片(液晶显示技术中的关键组件),结合《公告》来看,恰恰可能正是由新扬子商贸确认替换赛迈科的TCL产投,并且在9月30日,TCL科技曾公开发布了关于参与杉杉重整的自愿性公告,对接盘杉杉似乎胸有成竹。

按照计划,TCL厦门产投此次重整中的投资额不超过5亿元,预计重整后,TCL将获得杉杉集团及其全资子公司宁波朋泽持有的4370.09万股杉杉股份股票,持股比例约为1.94%,最终股份数量将由债权人会议结果及法院裁定而定。
于TCL而言,此次入股将巩固与杉杉股份的合作关系,并且TCL将更深入地参与上游材料的研发,从而提升供应链的协同效率,并完善其技术的战略布局,加之该笔投资对TCL财务状况影响极其有限,仅从现有线索来看,完全是利大于弊。
梳理分析到目前,似乎江苏“船王”任元林实控的“扬子江系”、TCL产投系、东方资产等数受盗益,只有赛迈科“一人受伤”的世界达成了?
10月21日,杉杉破产重整第三次债权人会议如期举行,并且围绕《重整计划(草案)》已启动债权人投票,针对外界关注的赛迈科起诉事件,据媒体报道:“知情人士透露,遴选小组说,对投资人由赛迈科变更为TCL产投一事,专门做了表决,重整管理人认为程序没问题,且新扬子商贸为赛迈科保留了一定份额”。
值得一提的是,杉杉重整管理人中伦律所亦在债权人大会上对涉案情况和变更投资者前后的合规问题进行了澄清式说明:
“经过(重整投资人)遴选小组审议,认为该方案为无实控人方案,并且付款周期相对较长,诸多商业条款也不令遴选小组感到满意,各方经历了比较长时间的磋商,(遴选小组)要求新扬子商贸不断优化其方案,(遴选小组)最终确认了新扬子商贸为(联合体)实控人,同时在投资方案中全面提升了投资付款速度,确认了东方资产深圳的回归,由TCL替换赛迈科作为产业投资人。”
不过据21世纪经济报道记者获悉,对于究竟是谁提案“是否接受在新扬子商贸牵头主体不变的情况下,构成员变化(即:由TCL产投替换掉赛迈科)的问题上,管理人并没有明确的答复。
坊间围绕重整投资人的更换流程不透明、遴选小组决策依据是否经得起论证的质疑声此起彼伏,最终该起官司是否会以和解收场?只能骑驴看唱本,走着瞧了。
但笔者认为,经过这番波折后,杉杉的“含金量”又上涨了!
杉杉的出路在不远方?
回溯过往,做服装起家的杉杉能成为中国首家服装上市公司,并且后来又成为横跨锂电池材料和偏光片产业的全球性能源科技产业巨头,连续多年上榜中国企业500强,本身就是中国商业史的奇迹。
作为全球规模最大的锂电材料综合供应商,其负极材料的市场份额连续全年斩获全球第一,产品广泛覆盖人造石墨、锂离子电池负极材料、正极材料研发制造和销售,连特斯拉、比亚迪、宝马和宁德时代等头部车企和电池巨头都是其客户。
杉杉能取得如此优异的成绩和江湖地位,最核心的法宝就在于创始人、著名浙商郑永刚对深耕核心技术并巧妙运用财务并购2手抓的策略!
比如2024年,杉杉通过并购LG化学偏光片业务并成立杉金光电公司,一跃成为全球最大偏光片供应商,2024年其大尺寸偏光片出货面积份额高达33%,在OLED TV市场和车载领域都有不俗的市占率。
在负极材料领域,杉杉拿下了334项授权专利,覆盖快充石墨、硅基负极及硬碳技术,其中有8项为国际专利,拿到了包括美国、日本的专利授权,国际认证的含金量可见一斑,另外在 2025年还新增6项硅基负极核心专利;
在偏光片领域,杉杉共拿下1243项授权专利,覆盖LCD、OLED及车载显示领域,2024年新增1000余项专利申请,同年研发达10.37亿,同比增长近20%,研发费率达5.55%。
……
所以,看到带有如此传奇色彩的名企“历劫”,笔者多少会替它感到惋惜,一度高光的“杉杉系”真正下坡路大抵是从郑永刚去世时开始的,随后公司经历了长达2年左右的“内斗”,又叠进行业周期性下行及债务危机,这个巨兽才会“一蹶不振”的。
2025年6月9日正式发布的《杉杉集团有限公司关于公司及全资子公司实质性合并重整案公开招募重整投资人的公告》,是为杉杉向社会发出“求救”信号的标志。
坐拥核心技术、品牌影响力及总资产一度达695亿的杉杉集团,能否顺利完成重整?我们将持续关注!
参考资料
杉极企业最新网战
“杉杉系”再掀人事波澜 记者实探杉杉控股总部大楼-都市快报
杉杉重整投资人离奇被换真相浮水:一切由遴选小组决定-21世纪经济报道
杉杉重整中标投资者赛迈科起诉管理人 新扬子商贸成实控人-观点新媒体
突发诉讼,原中选投资人离奇出局,杉杉集团重整计划横生波折-达摩财经
杉杉今日召开债权人会议,重整计划却突遭诉讼-界面新闻
热门专题
热门推荐
语言大模型 提到“语言大模型”这个词,大家可能已经不陌生了。它本质上是一类基于深度学习算法,通过海量自然语言数据“喂养”出来的超级神经网络。这些模型在理解和生乘人类语言方面,展现出了惊人的能力。那么,它的核心特征究竟有哪些呢?我们来逐一拆解。 强大的语言生成和理解能力 这无疑是其最引人瞩目的光环。一
数据挖掘的完整流程:从问题定义到价值落地 谈及数据挖掘,很多人的第一反应是复杂的算法和代码。但数据挖掘的真正魅力,远不止于此。它应该是一套严谨、系统的方法论,驱动我们从未被充分利用的数据中提取出能指导行动的真知。这个完整的过程,环环相扣,缺一不可。 第一步:定义问题——找准起点,明确方向 万事开头难
正确认识RPA技术 智能时代的浪潮已经到来,新技术的涌现和发展是不可逆转的趋势。对于财务人员而言,首先要明确一点:RPA技术本质上是一种按预设程序执行重复性业务的信息处理工具。它不具备人类的思维能力、应变能力,更谈不上预测能力和职业判断。换个角度看,这其实是个好消息——财务人员完全可以成为这项技术的
RPA如何处理文本分类任务?深度解析其优势、挑战与未来 提到RPA(机器人过程自动化),都知道它擅长处理规则明确的重复性任务。但如果任务里混入了大量非结构化的文本信息呢?这就不得不请出它的一个重要搭档——文本分类技术。作为自然语言处理的基础任务,文本分类能将这些散乱的文本数据自动归入预设的类别,为后
自动化办公软件:企业效率提升的关键引擎 在当今快节奏的商业环境中,自动化办公软件早已不再是一个可选项,而是企业提升竞争力、实现高效运营的标配工具。它的核心价值在于,能够系统性地将人力资源从大量重复、繁琐的事务中解放出来,从而聚焦于更有创造性、战略性的工作。最终,它不仅能显著降低运营成本、提升工作质量





