我国天兵科技启动上市,"独角兽"商业火箭开启IPO征程
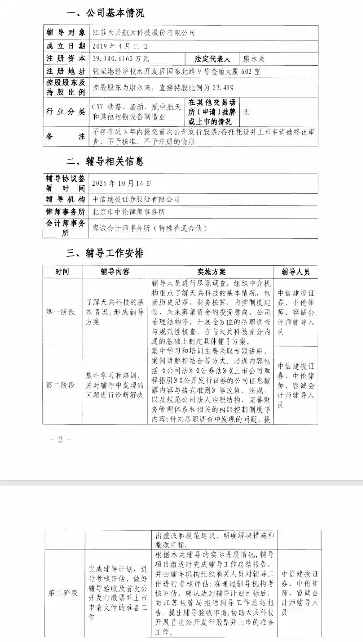
10月18日传来最新进展,我国商业航天领域的“独角兽”企业天兵科技正式启动IPO征程。中国证监会官网信息显示,10月17日,江苏天兵航天科技股份有限公司已在江苏证监局完成上市辅导备案,其辅导机构为中信建投证券。
免费影视、动漫、音乐、游戏、小说资源长期稳定更新! 👉 点此立即查看 👈

根据备案报告披露,天兵科技成立于2019年4月11日,注册资本达3.9亿元,公司法定代表人为康永来。康永来同时兼任公司控股股东,直接持股比例为23.49%。

作为国内商业航天领域率先开展新一代液体火箭发动机及中大
相关攻略
8 月 8 日消息,据“梁溪发布”公众号消息,8 月 7 日下午,区委书记,无锡梁溪科技城管理局党委书记、局长朱刚与来访的天兵科技创始人兼董事长康永来一行,就携手推进合作项目、深化空天产业链协同展
10 月 18 日消息,我国又一商业火箭“独角兽”启动 IPO 征程,中国证监会正式显示,10 月 17 日,江苏天兵航天科技股份有限公司(简称“天兵科技”)在江苏证监局完成 IPO 辅导备案,辅
10 月 21 日消息,据光年探索最新消息,光年探索(江苏)空间技术有限公司近日成功完成直径 3 8 米不锈钢贮箱试验件的制造。据介绍,该贮箱由天兵科技委托研制生产,按照 TL-3 运载火箭一子级
11 月 18 日消息,天兵科技今日官宣,天龙三号大型液体运载火箭近日顺利完成“一箭 36 星”运输与振动两项关键试验,成功验证了“36 星组合体”在地面运输及飞行振动环境下的结构稳定性和动力学特
11月18日消息,近日,天兵科技的天龙三号大型液体运载火箭顺利完成了“一箭36星”运输与振动两项关键试验,成功验证了“36星组合体”在地面运输、飞行振动环境下的结构稳定性和动力学特性。至此,连同前期
热门专题
热门推荐
《三国:天下归心》香香连击队全面解析:后期最强阵容搭配攻略 在策略手游《三国:天下归心》中,如何打造一支能够主宰战局的后期王牌队伍?本篇将为您深入剖析以孙尚香为核心的“香香连击队”终极搭配方案。该阵容由孙尚香、蔡文姬、貂蝉三位核心武将构成,其独特之处在于通过蔡文姬与貂蝉的完美辅助联动,极大化触发孙尚
爱奇艺极速版营业执照信息查询全攻略 在使用爱奇艺极速版应用时,无论是出于消费保障、商务合作考量,还是日常维权需要,核实其背后的实际运营主体与工商信息都是十分必要的环节。查询其营业执照信息有着明确且可靠的操作路径,可以帮助用户清晰了解服务提供方的合法资质。 官方权威途径:国家企业信用信息公示系统查询
在《红色沙漠》的“堕落之神”任务中,古代闪电装置的解谜环节是挑战巨化泰坦BOSS前的核心难点。整个电塔谜题由五座塔构成,其核心在于正确的激活与连接顺序。为了让各位冒险家能快速通关,本篇攻略将详细解析闪电塔的正确操作步骤。咱们这就开始,一步步点亮所有的电塔。 《红色沙漠》堕落之神任务:闪电塔解谜全流程
洛克王国炽心勇狮全面解析:技能、获得方法与实战指南 在《洛克王国》的众多宠物中,炽心勇狮以其传奇守护者的身份和强大的火焰力量而备受瞩目。作为火系宠物的代表之一,它的核心特征在于那颗永不熄灭的火焰心脏,这不仅是它力量的象征,更是其所有强大技能的能量源泉。由炽心勇狮喷发出的烈焰,拥有随着战斗进程而不断增
洛克王国公平鸽图鉴详解:裁判型宠物的属性技能与获取攻略 在洛克王国的众多宠物当中,公平鸽以其鲜明的裁判官形象与独特的对战定位,成为了许多玩家关注的对象。这只严格恪守自身准则的宠物,完美诠释了何为“公正严明”。它的行事守则堪称一套独特的生存哲学:执着于介入每一场争执,绝不因任何原因延误“出庭”,坚持做





