OpenAI联手三星SK海力士,推进星际之门AI项目

免费影视、动漫、音乐、游戏、小说资源长期稳定更新! 👉 点此立即查看 👈
(图片来源:摄图网)
最新行业消息显示,OpenAI掌门人萨姆·奥特曼本周三专程造访韩国SK集团首尔总部,双方围绕人工智能领域合作展开了深入交流。
三星电子和海力士在同日发布公告称,已与OpenAI签署战略合作意向书。根据协议内容,这两家全球存储芯片巨头将加入英伟达、甲骨文等行业领军企业参与的"星际之门"超大规模数据中心项目。
此项合作的战略意义与商业价值非同寻常。公告披露,随着星际之门项目全球布局的推进,OpenAI对存储芯片的月需求量或将飙升至90万片晶圆规模。SK集团特别指出,这一数字远超当前全球HBM存储器产能的两倍以上,不仅彰显了项目的宏伟蓝图,更反映出全球AI产业发展的惊人速度。
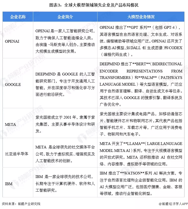
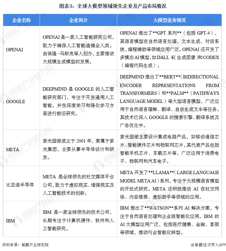
纵观全球AI产业格局,斯坦福大学AI研究所2024年4月发布的《AI指数报告》显示,2019-2024年间美国以109个基础大模型的亮眼成绩领跑全球,占比高达69%,中国和英国紧随其后。
目前OpenAI、Google、微软等美国科技巨头在生成式AI和自然语言处理领域占据主导地位,其开发的GPT系列、PaLM等大模型已实现广泛应用。Meta等其他企业则通过开源策略持续扩大技术影响力。

数据显示,2024年全球大模型市场规模已突破210亿美元大关。业内预测,该市场规模有望在今年达到280亿美元,未来五年将保持36.23%的年均复合增长率。

中国AI芯片产业正迎来黄金发展期,在机遇与挑战并存的环境中稳步前进。北京社科院专家王鹏分析指出,在市场需求的强力驱动下,中国有望通过"技术突破、产业链协同、应用场景拓展"三位一体发展模式,在未来三年内建成完整的芯片产品体系,逐步实现从技术跟随到自主创新的跨越式发展。
相关攻略
OpenAI 的 GPT-5 5 已正式发布 GPT-5 5的市场定位,终于尘埃落定。截至2026年4月30日,预测市场的答案是:100%是的。 消息确认的威力有多大?看看市场反应就知道了。就在4月23日,相关子市场出现了高达25个点的剧烈飙升,概率从61%一举跃升至86%。紧接着,所有活跃的子市场
2026年4月23日:OpenAI发布GPT-5 5,向“超级应用”愿景迈进 2026年4月23日,AI领域迎来一个标志性时刻:OpenAI正式发布了其最新旗舰模型GPT-5 5。公司总裁格雷格·布罗克曼(Greg Brockman)毫不掩饰地将其定义为公司历史上“最智能、最直观”的模型。更关键的是
GPTs的棺材板,钉上了 从2024年底上线至今,GPTs一直有个根本问题没解决:它本质上,还是个“高级聊天框”。你问,它答;窗口一关,一切归零。没有持续记忆,没有独立工作空间,更别提主动触发任务了。 但workspace agents彻底碘伏了这个逻辑。 关键在于,Codex为每个Agent提供了
马斯克600亿吞Cursor,剑指OpenAI 文 | 新质动能 4月22日,硅谷的平静再次被马斯克打破。 SpaceX突然宣布,准备以600亿美元的价格收购AI编程初创公司Cursor,或者,先投入100亿美元,双方展开紧密合作。无论最终选择哪种方式,这都是一笔足以震动整个科技圈的重磅交易。 一家
人工智能领域的领军者 OpenAI 再次打破行业边界 医疗行业即将迎来一位新的“数字助手”。最新消息显示,OpenAI 决定向通过身份验证的专业医疗工作者,免费开放其专门定制的 ChatGPT 服务。这可不是普通的版本,而是为临床场景量身打造的。 服务面向哪些专业人群? 首批受益的群体范围相当明确,
热门专题
热门推荐
实时掌握加密货币行情是每位投资者的必修课 精准的数据和强大的图表工具,是不是非得付费才能获得?其实不然。市面上有大量免费且功能卓越的网站,它们提供的数据深度和分析工具,完全能满足绝大多数投资者的看盘和研究需求。 免费好用的行情网站推荐 1 币安 (Binance) 作为全球交易量领先的交易所,币安
零跑D19正式上市:增程 纯电双版本共七款配置,首销权益详解 备受市场瞩目的零跑D19,其官方售价已于2026年4月16日正式公布。这款全新中大型SUV提供增程式与纯电动两种动力系统,共计七款车型配置。其中,增程版推出三款车型,售价区间为21 98万元至23 98万元;纯电版则提供四款车型,官方指导
龙之剑:觉醒Steam上线,2026年7月发售,虚幻5打造动画风开放世界 备受瞩目的动作角色扮演游戏《龙之剑:觉醒》现已正式登陆Steam平台,并公布将于2026年7月全球发售。游戏确认提供完整的官方中文支持,极大方便了华语区玩家获取信息与未来体验。 这款游戏的背景颇具渊源。它并非全新IP,而是基于
对于刚刚踏入加密货币世界的新手来说,找到一个信息准确、使用方便的免费行情网站至关重要 一个好的行情工具,远不止是看个价格那么简单。它就像你的市场雷达,既要能实时捕捉价格波动,又要能提供深度的图表和数据,帮你从纷繁的信息中理出头绪。那么,市面上有哪些公认好用的免费神器呢?下面就来盘点几个,助你轻松上手
TCOMAS钛钽幻世NEOX 360一体式水冷散热器正式上市发售 高端电脑散热领域迎来重磅新品。TCOMAS钛钽品牌推出的幻世NEOX 360一体式水冷CPU散热器,已于4月17日正式上市销售。目前,玩家已可通过京东平台直接购买。对于注重个性装机与极限性能的DIY用户来说,这款水冷散热器提供了经典黑





