荣耀MagicOS 10第二批内测启动,7机型包含Magic6可尝鲜
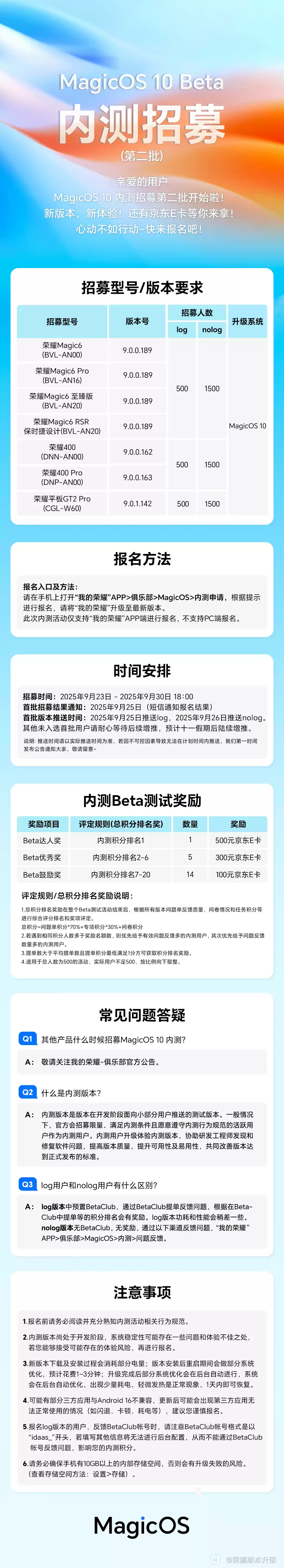
9月23日最新动态:荣耀正式启动MagicOS 10系统第二批机型内测招募计划,此次共有7款机型参与测试。具体招募信息如下:
荣耀Magic6系列(包括Pro/至臻版/RSR):版本号9.0.0.189,log版本招募500人,nolog版本1500人
荣耀400/Pro:版本号分别为9.0.0.162/9.0.0.163,各版本招募500人(log)和1500人(nolog)
荣耀平板GT2 Pro:版本号9.0.1.142,同样提供500个log测试名额和1500个nolog名额
有意向的用户可通过"我的荣耀"App进行报名,操作路径为:打开App>俱乐部>MagicOS>内测申请。需要注意的是,报名前需确保"我的荣耀"已更新至最新版本。首批招募结果将在9月25日公布,预计国庆节后陆续发放更多内测资格。

MagicOS 10内测更新亮点
基于第一批内测用户反馈,系统主要优化内容如下(不同机型可能存在差异):
极致流畅体验
- 全新TurboX性能引擎界面直观展示优化效果
- 新增侧滑退出及滑动响应机制
- 优化应用启动/退出动效曲线
- 提升视频/直播/图文浏览流畅度
- 相机使用体验更加顺滑
- 应用安装速度显著提升
- 输入法打字响应更快
智能交互升级
- 灵动胶囊支持更多场景:充电、录屏、日程创建等
- AI智能截屏可学习使用习惯
- 新增悬浮窗截屏功能
- 截屏编辑后可选择覆盖原图
- 支持LHDC 5.0高清音频编码
- 晕动舒缓显示支持个性化设置
- 新增Android原生极暗模式
视觉体验革新
- 全新UX视觉设计语言
- 控制中心风格焕新
- 新增一镜到底动效
- 优化卡片交互效果
桌面交互升级
- 媒体播控卡片新增进度条
- 控制中心操作逻辑优化
- 新增快捷关机按钮
- 优化第三方通知图标显示
YOYO智能助手
- 个人知识库全新升级
- 支持主流内容平台智能收藏
- 双重隐私保护机制
- 全新列表视图更直观
通信与安全
- 新增通话翻译功能
- 来电通知样式自定义
- AI防诈功能检测可疑通话
互联互通
- 支持与iPhone碰传文件
- 实现Mac/Windows跨平台互传
- 新增iOS设备有线数据传输
- 支持鸿蒙NEXT数据迁移






热门专题
热门推荐
刚接触Vlog创作,挑选设备是不是比拍摄本身更让人头疼?既渴望手机般的轻便易携,又向往相机的卓越画质;期待操作简单、直出好看,还要求性能稳定、避免画面模糊——这些心声,你是否也感同身受? 别担心,今天我们抛开复杂的参数,从最实用的角度切入——综合考量画质表现、防抖性能、对焦速度以及人像直出效果这些核
2026年4月28日,显示技术领域迎来重要进展:维信诺总投资额高达50亿元的昆山全球新型显示产业创新中心,顺利完成主厂房封顶。这一项目不仅是维信诺“2+3+X”发展战略的核心组成部分,更是其布局下一代显示技术、构筑长期竞争优势的关键举措。 该项目于2025年正式签约落地,此次主体结构封顶标志着项目建
4月28日,影石创新(Insta360)发布了2025年度及2026年第一季度财报,业绩表现极为亮眼,实现强势开门红。数据显示,公司2025年全年营收高达97 41亿元,同比大幅增长74 76%;2026年第一季度营收延续高增长态势,达到24 81亿元,同比增长83 11%。纵观近三年发展,影石创新
备受期待的一加 Ace 6 至尊版于今日正式发布。这款性能旗舰不仅搭载了顶级的天玑 9500 处理器,更创新性地推出了可搭配使用的“枪神游戏手柄”专属外设,为移动游戏体验带来全新可能。新机起售价为 3499 元,极具市场竞争力。 一加 Ace 6 至尊版提供了“王牌觉醒”与“金属风暴”两款潮流配色。
备受期待的一加Ace 6至尊版于今晚正式发布。这款性能旗舰的核心亮点,无疑是搭载了联发科当前顶级的旗舰处理器——天玑9500。该芯片在制程工艺与能效表现上的全面升级,为手机的整体流畅体验奠定了坚实的硬件基础。 天玑9500率先采用了台积电先进的第三代3纳米制程,并创新性地采用了全大核CPU架构设计。





