理想汽车与欣旺达合资公司成立,"理想牌"电池或明年量产装车
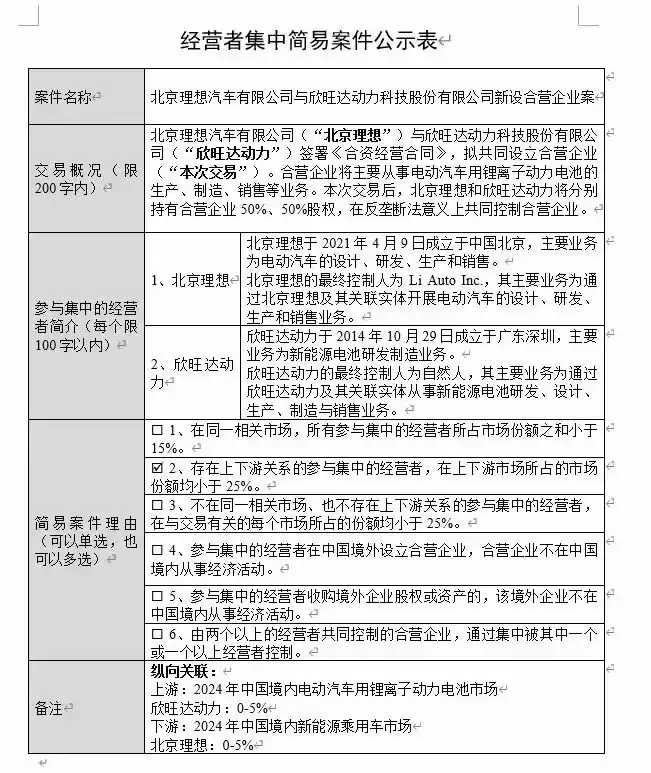
9 月 19 日最新消息,36 氪汽车频道披露,理想汽车将与电池供应商欣旺达按照 1:1 出资比例组建合资企业。
免费影视、动漫、音乐、游戏、小说资源长期稳定更新! 👉 点此立即查看 👈
目前合资项目已在上海市场监督管理局完成备案。公示信息显示,合资双方分别为北京理想汽车有限公司与欣旺达动力科技股份有限公司,新公司主营业务涵盖电动汽车用锂离子动力电池的研发、生产及销售全产业链。

据透露,合资企业定名山东理想汽车电池有限公司,将主要负责生产理想自主研发的动力电池产品。据悉,首批搭载该电池的车型最早将于明年正式上市。
业内人士指出,理想与宁德时代的合作项目在企业内部被定义为联合开发,而与欣旺达的合作模式则完全不同,理想在电池产品设计、工艺路线及材料选择等核心环节均占据主导地位,因此被视为自主研发项目。

目前理想汽车的电池供应链主要覆盖宁德时代、欣旺达和蜂巢能源三大供应商。值得注意的是,2023 年 7 月,双方在欣旺达南京生产基地刚刚实现了第 10 万套合作电池包的生产里程碑。
另据了解,在理想 i8 发布会上展示的通过严苛测试的电池组,正是采用自研代工模式由欣旺达生产的 90.1 度 5C 三元锂电池产品。

相关攻略
9 月 19 日消息,据 36 氪汽车今日报道,理想汽车与电池厂商欣旺达将以 50:50 的出资比例,成立合资公司。目前该合资公司已经在上海市场监督管理局备案公示,据公示信息,两个合资主体分别为北
9月19日消息,据36氪汽车报道,理想汽车与电池厂商欣旺达将以50:50的出资比例,成立合资公司。目前该合资公司已经在上海市场监督管理局备案公示,据公示信息,两个合资主体分别为北京理想汽车有限公司(
热门专题
热门推荐
英特尔确认存档 Unity 引擎版 XeSS 插件,虚幻引擎插件仍持续更新 对于游戏开发者和硬件发烧友而言,英特尔的一项最新决策值得关注:官方已正式将Unity游戏引擎专用的XeSS超采样技术 GitHub 项目进行存档。这一举措直接影响了使用Unity引擎进行游戏开发的团队未来集成该项画质增强技术
TCL在AWE现场打造了一座“TCL PASSION LAND”品牌活力乐园,开启了“屏宇宙+AI科技”新次元。非常吸引人的便是TCL的“屏宇宙”了。 【上海现场直击】2026年AWE大幕拉开,这场主题为“AI科技、慧享未来”的家电与消费电子盛宴,于3月12日至15日,首次以“一展双区”的新模式在上
英特尔酷睿 Ultra 7 251HX 处理器发布:6个性能核、12个能效核与3个Xe核架构解析 英特尔官网产品列表近期迎来更新,备受瞩目的酷睿 Ultra 7 251HX 处理器规格信息正式公布。引人注目的是,其产品发布时间明确标注为“2026年第一季度”,这为行业观察者和消费者揭示了英特尔未来几
通过将无人驾驶领域的核心感知技术引入庭院场景,MOVA构建了以AI视觉为核心的多传感器融合系统,使割草机器人具备接近无人驾驶级的环境理解与自主决策能力。 智能割草机器人的赛道,正沿着一条清晰的轨迹进化:从自动化执行,迈向真正的无人化自主决策。驱动这场变革的核心技术,无疑是AI感知。在这一关键节点,M
AWE2026五大精选Best in Show:AI赋能,让好产品自己“会说话” AWE2026在上海圆满闭幕,本届展会以“AI科技 慧享未来”为核心主题,汇聚超过1200家全球领先企业同台竞技。首次采用的“一展双区”新模式,更将展会规模与人气推向新高。在为期四天的盛会上,我们得以全景式窥见未来几年





