企业申报单项冠军示范企业的5大政策红利解析
今年8月,东莞“冠军”制造主题展在东莞展览馆展出。
免费影视、动漫、音乐、游戏、小说资源长期稳定更新! 👉 点此立即查看 👈
展览由东莞市文化广电旅游体育局(东莞市文物局)、东莞市工业和信息化局指导,东莞展览馆主办,是继2024年的东莞“当家”制造主题展后,东莞展览馆聚焦擦亮“国际制造名城”城市名片,精心策划推出的又一“东莞制造”主题展,也是首个集中展示本土制造业单项冠军企业硬核实力的原创主题展。
截至目前,东莞共培育了15家国家级制造业单项冠军企业,92家省级制造业单项冠军企业。
制造业单项冠军企业被视为制造业创新发展的基石,是制造业竞争力的重要体现,因此备受各级政府重视。各个地方都会为单项冠军企业发布专项扶持政策,宣传支持就是其中之一。
许多地方政府会为专项冠军企业举行线上线下宣传活动,提升企业在行业内的知名度与话语权,这些宣传帮助不仅能提升单项冠军企业的品牌影响力,还能为企业的进一步发展营造良好的舆论氛围。
为全面展现本土制造业单项冠军企业的雄厚实力与创新成果,东莞展览馆在策展过程中深入走访企业,精心提炼其核心竞争优势,将单项冠军企业的拳头展品与前沿技术“移植”至展馆,通过沉浸式展陈手法,打造出一个浓缩“东莞智造”精髓的主题展览,试图捕捉东莞产业升级的轨迹,解读城市制造基因的进化密码。
除此以外,获得单项冠军称号,地方政府往往还会提供多种专项扶持,包括:
现金奖励
大部分省市区都发布了奖励单项冠军企业的政策,奖励金额从数十万到200万不等。
政策护航
对重点企业“一企一策”给予帮助,如财政专项资金、各部门项目资金、税收优惠、企业知识产权保护、技术创新支持、市场开拓扶持、融资增信等。
金融优惠
银行对单项冠军企业开放低息贷款及专项信贷额度,并优先提供贷款担保服务,并开通快速上市通道等。
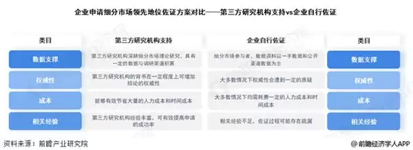
从过往申报过程来看,绝大多数企业的申报难点在于细分产品市场占有率证明。由于对行业全局往往欠缺全面了解,企业自证容易出现数据来源模糊、计算方式争议、技术优势关联性不足的问题。
依靠专业智库机构帮助企业进行市场信息搜集和整理以及相关文件编撰,是比较好的选择。前瞻产业研究院作为提供第三方证明的智库级机构,获国家资质认定,可以为企业高质量编制申报材料,是帮助企业申报专项冠军的首选。

前瞻产业研究院独家制定行业地位佐证方案:
1、确定企业所在细分市场

2、确定企业所在市场规模

3、获取企业的竞争对手数据

4、权威证明结论

前瞻产业研究院作为专业提供行业地位证明的智库机构,深耕6600+细分市场,是国内唯一自主研发产业大数据并获得“双软”认证产业咨询机构。多年行业专项资质申报经验,已助力500+企业单位获取“行业地位证明”,一份权威认证报告让企业用数据说话、用实力服人。

详细服务介绍与服务案例,请咨询前瞻产业研究院(咨询热线:400-068-7188)。
前瞻经济学人APP 产业观察组
同时前瞻产业研究院还提供产业新赛道研究、投资可行性研究、产业规划、园区规划、产业招商、产业图谱、产业大数据、智慧招商系统、行业地位证明、IPO咨询/募投可研、专精特新小巨人申报、十五五规划等解决方案。如需转载引用本篇文章内容,请注明资料来源(前瞻产业研究院)。
热门专题
热门推荐
《全面战争:中世纪3》:经典延续,如何平衡怀旧与创新? 近期,《全面战争:中世纪3》的项目负责人帕维尔·沃伊斯坦然指出,要打造一款真正优秀的续作,绝不能仅仅依赖对前作模式的简单复刻。这一观点引人深思——尽管《中世纪2:全面战争》至今仍在策略游戏爱好者心中占据着经典地位,但开发团队此次显然决心跳出“照
雷鸟X3 Pro斩获AWE艾普兰创新大奖,开启全民AR生活新篇章 在上海新国际博览中心隆重揭幕的2026年中国家电及消费电子博览会(AWE)上,前沿AI科技与未来生活愿景激情碰撞。全球消费级AR领导品牌雷鸟创新,以其里程碑式的表现,定义了行业发展的新方向。 通过“顶尖硬件科技+顶级文化IP”的双轨战
借力AWE2026“一展双区”,MOVA双区协同、震撼登场 备受瞩目的科技盛会——2026年中国家电及消费电子博览会(AWE),于3月12日至15日在上海盛大举办。本届AWE展会首次创新采用“一展双区”的展览模式,主会场位于上海新国际博览中心,分会场则设于上海东方枢纽国际商务合作区,两大展区高效联动
冰结师技能全解析 踏入2026年,《地下城与勇士》中的冰结师职业,其技能体系已构建得更为成熟与强大。无论是在副本中高效清理海量怪物,还是在决斗场与高手玩家周旋,这个职业都能凭借其独特的冰霜艺术掌控战局。刷图时,酷寒的范围法术可瞬间清屏;而在PVP竞技中,一套将冻结控制与瞬间爆发完美衔接的连招,往往让
iPhone 18 Pro系列模具不变,屏幕形态将与iPhone 17 Pro保持一致 备受期待的屏下Face ID组件小型化设计与灵动岛区域缩窄方案,预计将被推迟至后续迭代机型中正式应用。 近期,关于iPhone 18 Pro系列的技术传闻持续引发行业关注,尤其在显示与解锁设计领域传言甚多。多方消





