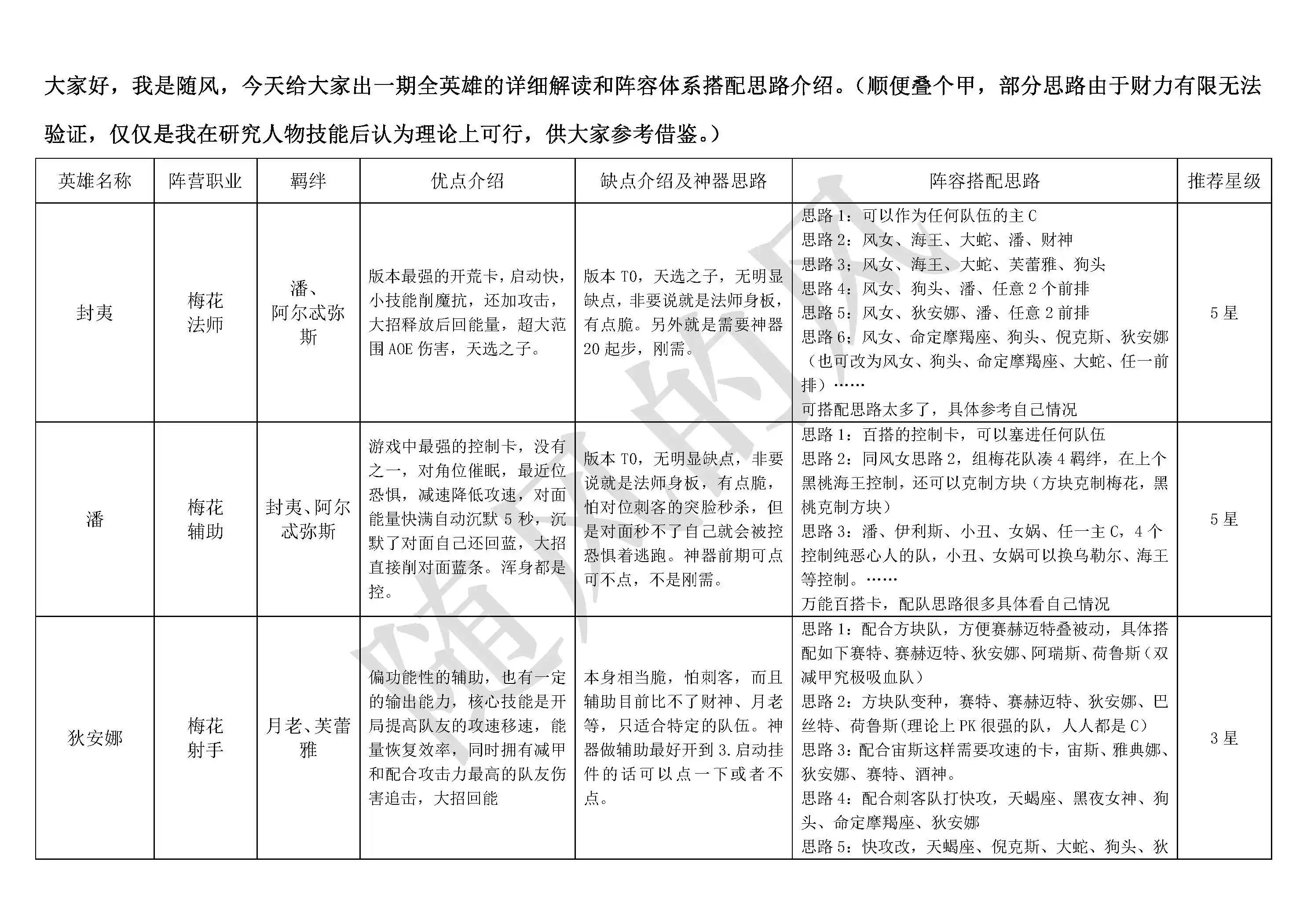
《不朽箴言》必看全英雄搭配思路详解及优缺点介绍
不朽箴言手游是一款全新精品打造的魔幻画风放置养成手机游戏,今天给大家带来《不朽箴言》必看全英雄搭配思路详解及优缺点介绍,先叠个甲,以下思路部分是我根据技能推测的理论思路,没有实践。大家仅作参考!
《不朽箴言》必看全英雄搭配思路详解及优缺点介绍
先来说一下常用的外号分别对应哪个卡:
小丑=摩摩斯,海王=波塞冬,剑姬=涅墨西斯,风女=封夷,不死鸟=菲尼克斯,狗头=阿努比斯,石头人=盖布,猫女=巴丝特,大蛇=耶梦加得,虫子=凯步利,小蝴蝶=伊利斯,三相=赫卡忒,蛇女=美杜莎
PS3:开荒记得用风女,这是目前体验感最好的,0氪也可以有不错的体验。另外因为目前后面需要好多队,所以建议开局抽梅花阵营,风女神话后抽黑桃阵营(黑桃的神龛前期很不错),三相神话后抽红桃阵营,最后在抽方块阵营。
封夷、潘、狄安娜
阿尔忒弥斯
耶梦加得、德墨忒尔、芙蕾雅
阿努比斯、命定摩羯座、命定室女座
命定双子座、乌勒尔、苏尔特尔、普罗米修斯
精卫、月老、阎罗王
财神、伊西斯、命定天平座、命定金牛座
命定巨蟹座、摩摩斯、凯步利
伊利斯、涅墨西斯
波塞冬、海拉、美杜莎
赫卡忒、命定双鱼座、命定天蝎座
命定宝瓶座、菲尼克斯、赛特
雅典娜、巴丝特
盖布、荷鲁斯、阿瑞斯
塞赫麦特、命定射手座
命定狮子座、命定白羊座
写在最后的话,好多人质疑我为啥给方块的定位都是5星,但是他推图确实不好用,这里解释一下,我更多是根据机制来定位方块的,很多方块的卡都是机制怪,比如阿瑞斯的免死,荷鲁斯的复仇,赛特的吸血光环,雅典娜的攻速光环等,这些都是独特的,所以值得给他5星,但是机制需要数值支撑,而数值很多时候是需要神器和装备来支撑的。方块很多都是需要神器20起步的,甚至有的需要30,而且30以后的真的一般人玩不起,但是30之后升级数值提升很大,这就导致了方块普通人很难去极限,这里我特别强调一下,如果是普通玩家,方块养雅典娜,塞赫麦特这俩打boss刚需就行了,多了真的养不起的。
相关攻略
2026年5月20日,《巫师3:狂猎》正式迎来其发售十一周年纪念。这款由波兰开发商CD Projekt RED倾力打造的角色扮演游戏(RPG),早已超越单纯娱乐产品的范畴,成为定义当代开放世界游戏标准的里程碑式杰作,其影响力至今仍在全球玩家与游戏业界持续发酵。 自2015年发售之日起,《巫师3》便以
《不朽箴言》中,封衣能控制全场节奏,耶梦加得兼顾防御与群体伤害,红桃拥有极强单体穿透输出,赫卡忒则擅长范围清场。这四位角色在控制、承伤、爆发与清场方面表现突出,是组建强力阵容、应对各类挑战的核心选择。
财神技能围绕能量与生存设计,能改变战局节奏。一技能为低血量友军回血;二技能伤害并回能;三技能提供免死;终结技为队友持续恢复能量;专属技能在友方能量达标时额外补充。他常与精卫、伊西斯组成高频爆发队,通过持续供能实现大招无缝衔接,高效推图破盾。
在众多游戏角色中,“不朽箴言”凯布利以其独特的技能机制吸引了大量玩家的目光。许多玩家在考虑入手前,都会深入探究:凯布利这个英雄到底强不强?实战表现如何?本文将为你全面解析凯布利的强度、玩法与团队定位。 不朽箴言凯布利好用吗?全面强度解析 要评估凯布利是否好用,关键在于理解其核心定位与技能优势。他是一
在《不朽箴言》这款游戏里,财神技能一直是玩家群体中热议的焦点。掌握好这套技能,往往意味着你能在资源规划上快人一步,从而更从容地构建自己的优势。今天,我们就来深入聊聊这几个技能,看看它们如何成为你游戏征程中的“经济翻跟斗”。 财富祝福:稳健的起步基石 第一个要说的,是“财富祝福”。它的效果简单直接:为
热门专题
热门推荐
公安部就电子数据取证规则公开征求意见,拟将网络安全等行政案件纳入适用范围,并规范取证流程与核心概念。新规特别明确了获取密码、调取通讯内容等特殊程序,需经严格审批并保障当事人权利。配套法律文书也同步优化,以构建更规范且注重权利保障的取证体系。
理想L9和LIvis的定价策略刚掀起波澜,小鹏GX的最终价格就给出了更猛烈的回应——从近40万元的预售价直降至27万元起。用小鹏产品矩阵负责人吴安飞的话说,这叫“9系的产品,8系的价格”。 这12万元的下调,效果堪称立竿见影。发布会次日,小鹏集团港股股价一度大涨超8%。更关键的是市场订单:上市12小
5月21日,环塔拉力赛新疆且末赛段大营迎来了一位备受瞩目的访客——知名零售企业胖东来的创始人于东来。他专程前往长城汽车车队营地,与参赛车手及后勤团队进行了深度交流。据悉,于东来此次自驾越野之旅已历时一月,随行车队中包含多款国产越野车型。经过实地驾驶与多维度对比,他对以长城汽车为代表的国产越野车品质给
比特币官方入口在哪里?一个核心门户的权威指南 说起比特币,很多人第一反应是去找它的“官网”或“官方App”。但这里有个关键点需要先理清:比特币本质上是一种去中心化的全球数字货币,它不属于任何一家公司或机构,而是由一个庞大的、遍布全球的社区共同维护。因此,它并没有传统意义上由某个企业运营的“官方网站”
Ring-2 5-1T是什么 在当今大模型技术激烈竞争的赛道上,追求更长的上下文处理能力和更强大的深度推理性能已成为核心焦点。近日,蚂蚁集团旗下的inclusionAI团队重磅开源了Ring-2 5-1T模型,这是一个参数规模高达万亿级别的混合线性思考大语言模型。该模型基于先进的Ling 2 5架构





