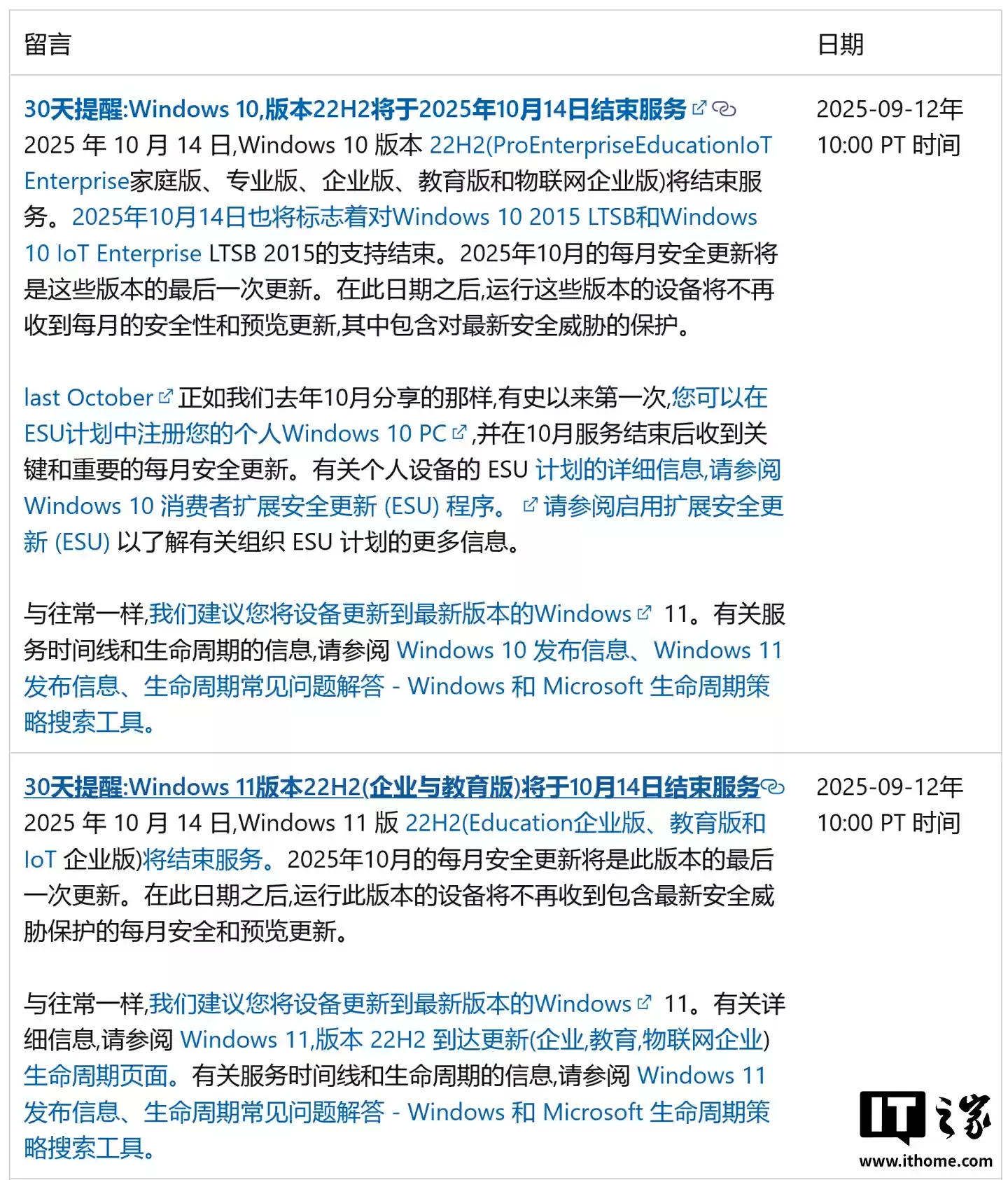
微软发 30 天倒计时提醒:Win10 22H2 将于 10 月 14 日结束服务
9 月 15 日消息,微软于 9 月 12 日发布公告,再次提醒 Windows 10 22H2 用户,该系统已进入倒计时 30 天,将于 2025 年 10 月 14 日结束服务,届时将不再提供安全更新和技术协助。
微软强调 Windows 10 家庭版、专业版、企业版、教育版和物联网企业版在内的 22H2 版本将不再接收安全更新、错误修复或技术协助。
Windows 10 2015 LTSB 和 Windows 10 IoT Enterprise LTSB 2015 的扩展支持也将在同一天到期,此外微软将在同一天结束对 Windows 11 22H2 企业版和教育版的支持。
附上截图如下:

微软表示,10 月份例行的安全补丁将是这些版本可以接收的最后一次更新。此后,运行这些系统的设备将无法获得最新安全威胁的防护补丁。微软建议符合条件的用户升级至 Windows 11,或通过 Windows 365 迁移至云端 Windows 11,以确保持续获得安全更新和功能维护。
而对于暂时无法升级的用户,可以选择加入扩展安全更新(ESU)项目。企业用户每台设备需支付 61 美元 / 年,个人用户则为 30 美元 / 年。此外,个人用户若启用 Windows Backup 同步数据至云端或使用微软积分,也可免费获得 ESU 支持。
相关攻略
许多用户在使用手机热点或流量受限网络时,都会遇到一个令人头疼的问题:Windows 10 系统在后台自动下载更新,导致套餐流量被快速消耗。这通常是由于系统未能正确识别当前网络为“按流量计费”状态,或相关限制策略未生效所致。别着急,按照以下步骤进行设置,即可有效管控 Windows 10 在流量计费网
误删C盘文件后应立即停止写入新数据,以防覆盖导致永久丢失。可使用专业恢复工具,通过扫描、预览、恢复三个步骤找回文件。操作时需选择C盘扫描,确认文件后保存至其他安全位置。
Windows 10系统提供了多种便捷途径来监控显卡负载,掌握这六种查看GPU使用率的方法,能有效诊断系统卡顿、游戏掉帧等问题。具体包括:一、任务管理器性能选项卡;二、任务管理器进程页启用GPU列排序;三、Xbox Game Bar游戏内叠加监控;四、NVIDIA-SMI命令行工具;五、AMD Ra
Windows 10的夜灯(护眼模式)无法自动开启或关闭?这通常是由于计划任务未激活、时间设置不匹配、位置权限未开启,或是系统版本过旧所致。别担心,实现夜灯自动化管理的方法其实很明确。本文将为您梳理几种行之有效的解决方案,总有一种能精准解决您的困扰。 一、通过系统设置自定义夜灯开启与关闭时间 这是最
当Windows 10出现显示异常,例如字体过小、图标模糊或画面变形时,不必急于归咎于硬件故障。这通常是由于屏幕分辨率或显示缩放比例设置不当所致。显示器有其固有的物理规格,只有将系统设置与之精准匹配,才能获得清晰锐利、视觉舒适的体验。本文将为您系统梳理五种从常规到精细的调整方法,助您彻底解决显示适配
热门专题
热门推荐
在追求极致效率的现代软件开发中,一款名为Cursor的AI代码编辑器正引领着开发范式的变革。它被定义为“面向未来的IDE”,其核心理念清晰而有力:将人工智能深度无缝地集成到编码工作流的每一个步骤,为开发者创造一种前所未有的“AI结对编程”体验。 Cursor sh应用场景 那么,这款AI驱动的编辑器
在众多AI图像生成工具中,WHEE凭借其精准的产品定位与持续的功能迭代,正成为越来越多设计师和内容创作者的首选工具。它专注于打造高品质的AI视觉素材生成器,核心使命就是帮助用户快速、高效地获得可直接使用的优质图片素材。 那么,这款AI绘图工具究竟有哪些核心优势?下面我们从其关键特性与功能设计进行深入
在AI绘画工具不断涌现的当下,一款名为NightCafe Creator的应用以其全面的AI艺术生成能力脱颖而出。它不仅是一个简单的图片处理工具,更是一个融合了多种前沿人工智能技术的创意平台,帮助用户轻松实现从构思到成品的艺术创作。 NightCafe Creator是什么? NightCafe C
近期加密货币市场受到宏观经济不确定性及流动性紧缩影响,比特币(BTC)、以太坊(ETH)以及多种山寨币出现明显下行走势,市场情绪趋于谨慎。 比特币近期走势分析 比特币的价格近期表现如何?简单来说,它跌破了几个市场公认的关键支撑位,而且伴随交易量的放大。这种放量下跌的信号,往往意味着多空分歧加剧。无论
蔡司宣布将于6月2日发布一款新镜头,并称其为镜头技术的重大突破,标志着全新纪元的开启。官方仅公布了产品剪影,但措辞暗示其可能带来根本性的技术升级,例如全新光学结构、先进镀膜或对焦系统改进。具体细节需待发布日揭晓。





