Android图片编辑器的自研之路:从需求痛点到技术突破
在仓内质检场景中,一线人员每天需处理大量商品图片,传统流程存在操作路径长、批量处理难、精确度低等痛点,每增加一个操作步骤都会成倍增加时间成本。我们的目标是提供一套高效、精准且易用的图片编辑工具,帮助质检人员快速完成标注工作。
1. 项目概述
1.1 图片编辑器功能背景和业务价值
需求背景
免费影视、动漫、音乐、游戏、小说资源长期稳定更新! 👉 点此立即查看 👈
针对于现阶段仓内需要长期进行拍摄与图片编辑的工作特点,我们需要进行成色模板的交互优化,优化其工作流程,提高拍摄、图片编辑效率,并逐步覆盖多场景。在仓内作业过程中,一线人员需要频繁对商品进行拍照、标注和信息录入,传统的流程往往需要多次切换操作界面,在质检、入库场景,每一个新增的操作步骤,都是成本的增加。
业务价值
提升操作效率:通过优化成色模板的上传流程与页面结构,使之更加贴近一线人员的操作习惯,提升图片上传与信息录入的效率提高图片质量:提供专业的图片编辑工具,支持标注、旋转等操作,保证上传图片的质量和规范性简化操作流程:优化上传图片交互流程,减少操作步骤,提高拍摄质量和图片上传速度适应多场景需求:逐步覆盖不同业务场景下的图片处理需求,提供统一的图片处理解决方案在仓内质检场景中,一线人员每天需处理大量商品图片,传统流程存在操作路径长、批量处理难、精确度低等痛点,每增加一个操作步骤都会成倍增加时间成本。我们的目标是提供一套高效、精准且易用的图片编辑工具,帮助质检人员快速完成标注工作。主要挑战在于如何在保证功能完备性的同时简化操作流程,以及如何处理多图片编辑状态的无缝切换。针对这些问题,我们开发了包含图像标注框选、多图批量编辑、图片旋转调整、操作历史管理和边框颜色切换等核心功能的编辑器,通过精心设计的交互界面和底层技术实现,使一线人员能够通过简单直观的操作高效完成工作,显著提高了仓库整体运营效率。
1.2 核心功能点介绍
图像标注框选:支持在图片上绘制矩形标注框,用于标记商品细节、瑕疵等关键区域多图批量编辑:同时处理多张图片,提高批量操作效率图片旋转调整:支持图片旋转,确保图片方向正确操作历史管理:提供撤销/重做功能,方便用户修正错误操作边框颜色切换:支持不同颜色边框,用于区分不同类型的标注(如瑕疵、特征等)简洁直观的交互:针对一线人员操作习惯设计的交互界面,降低学习成本1.3 技术架构总览
图片编辑功能作为媒体选择器模块的一部分,采用模块化设计,主要包括:
UI层:负责用户界面展示和交互,包含ImageEditorActivity和相关适配器编辑核心层:处理图片编辑相关的业务逻辑,核心是ImageEditorView数据处理层:负责图片数据的加载、保存和管理,处理图片状态保存与恢复工具服务层:提供权限管理、文件存储等基础服务技术选型考量
在项目初期,我们对市场上主流的图片编辑开源方案进行了深入调研与评估,主要考察了Android-Image-Cropper和PhotoEditor两个主流库。通过对这些开源方案的功能测试和源码分析,我们发现虽然它们在各自领域有所专长,但都存在明显的能力边界,无法完全满足我们的业务场景需求。
下表展示了主要开源库与我们自研方案的核心能力对比:
通过上述对比可以看出,现有开源方案无法满足我们的特定业务需求,主要原因有:
特殊交互需求:仓内作业场景需要高效的框选和标注功能,与常规图片裁剪、滤镜等编辑功能有本质区别定制化功能:我们需要框选和旋转功能的深度结合,确保在图片旋转后标注框仍能保持正确位置特殊业务场景:需要支持自定义进入框选和编辑框选等功能,这些在开源项目中均未提供多图片批量处理:支持同时编辑多个图片后一键上传多张图片,提高工作效率,这在大多数开源项目中难以实现因此,我们决定采用完全自研的技术路线,通过Android原生的Canvas、Matrix等底层API构建一套完全符合业务需求的图片编辑器。这种做法虽然开发成本较高,但能够实现精确的业务定制,提供最佳的用户体验,并且有利于后续的功能扩展和性能优化。
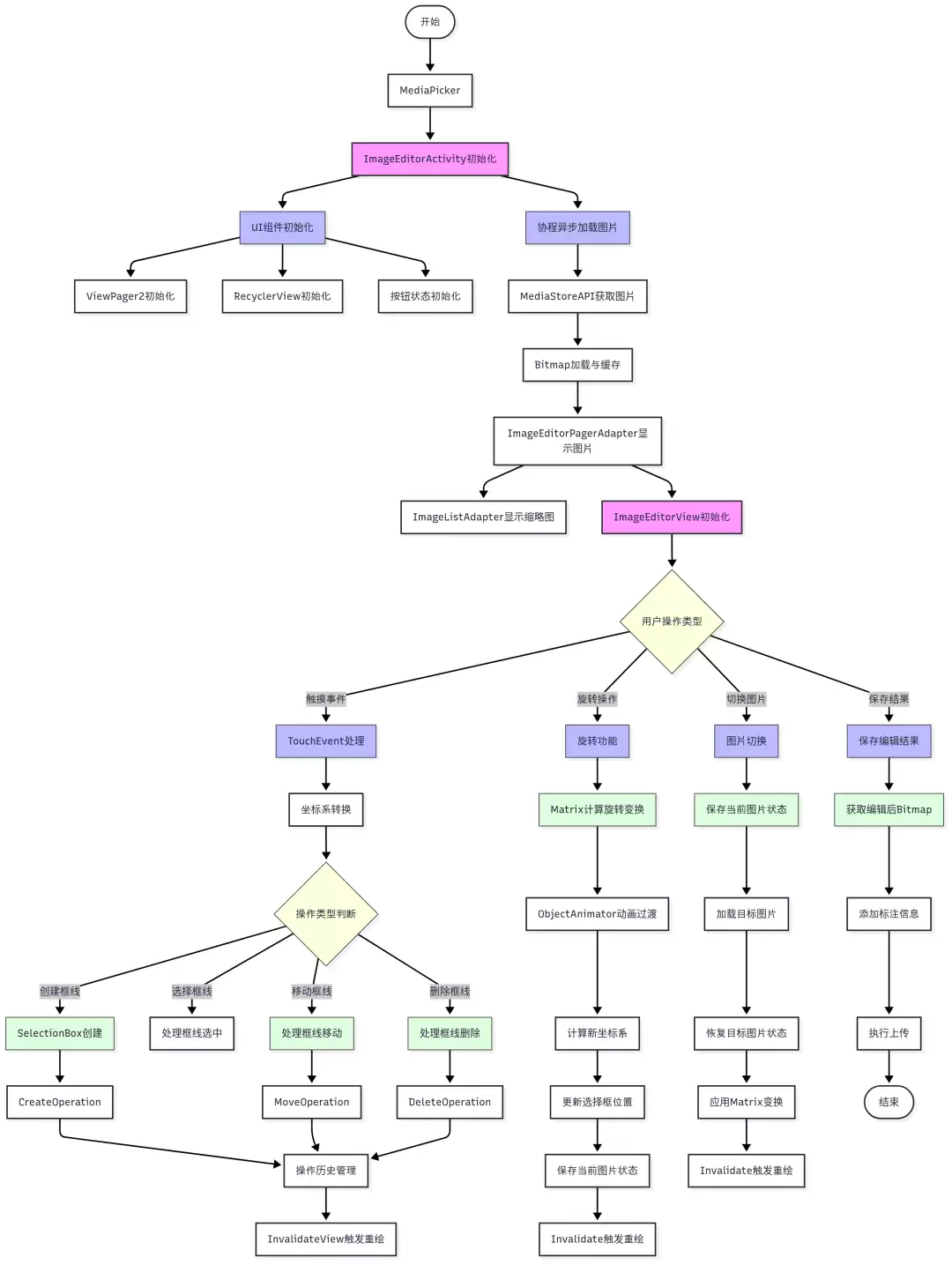
架构总览图
技术总览图
这一架构设计直接映射到源码结构:ImageEditorActivity作为入口协调各层,ImageEditorView实现核心编辑功能,两个适配器(ImageEditorPagerAdapter和ImageListAdapter)负责UI展示,而SelectionBox和Operation等组件提供具体功能支持。
1.4 主要技术栈清单
Kotlin语言:使用Kotlin作为主要开发语言,利用其简洁性和空安全特性自定义View:通过继承FrameLayout实现的自定义编辑视图Android图形API:使用Canvas、Matrix等原生图形API进行绘制和变换ViewPager2/RecyclerView:实现多图片的展示和管理命令模式:应用于操作历史管理,实现撤销/重做功能协程:处理异步图片加载和处理MediaStore API:处理图片存储和访问2. 整体设计
2.1 技术架构核心
图片编辑器基于Android原生开发技术栈构建,核心设计理念是通过自定义View实现灵活的编辑交互,通过Matrix变换处理图像,并使用命令模式管理编辑历史。
2.2 技术实现流程图及功能示例
实现流程图
功能示例:

2.3 核心技术组件
2.3.1 图像渲染与变换系统
Matrix是图片编辑器的核心技术基础,负责处理所有图像变换操作:
矩阵变换原理:通过3x3矩阵实现平移、缩放、旋转等线性变换坐标系处理:提供从屏幕坐标系到图片坐标系的双向映射功能动画实现:结合ObjectAnimator实现平滑的旋转动画效果适配算法:自动计算最佳缩放比例,确保图片完整显示图像旋转是一项复杂的技术挑战,尤其在保持选择框正确位置方面。本项目采用了先旋转图片、再映射选择框坐标的策略,确保在旋转后依然能正确标识图片上的内容区域。通过使用动画插值器(Interpolator),实现了流畅的90度旋转效果,同时处理了旋转过程中的缩放和居中显示问题。
2.3.2 触摸事件处理系统
复杂的触摸事件处理是实现交互式编辑的关键所在:
事件分发机制:通过onTouchEvent处理各类触摸事件多级判定流程:区分点击、长按和拖动等不同操作坐标系转换:将触摸坐标从屏幕空间映射到图片空间触摸目标检测:精确判定触摸位置是否在选择框或操作点上边界约束处理:确保操作不会超出图片边界多点触控过滤:处理多指触摸场景,防止意外操作系统实现了一套完整的交互状态机,通过记录触摸起始位置、当前状态和移动阈值,精确区分用户的意图。例如,当移动距离小于阈值时判定为点击,大于阈值则判定为拖动。同时,通过Matrix.invert()方法实现了坐标系的精确转换,解决了图片旋转状态下的触摸映射问题。
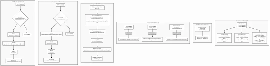
2.3.3 命令模式的操作历史
采用命令模式(Command Pattern)封装编辑操作,实现灵活的撤销/重做功能,这是我们系统的核心技术特色之一:
命令模式
命令模式核心原理
命令模式的核心是将用户的每个操作(创建框线、移动框线、删除框线)封装为独立的命令对象。每个命令对象都实现了统一的Operation接口,包含redo()和undo()方法,分别用于执行和撤销操作。这种设计将"请求"与"执行"解耦,使系统能够灵活地管理用户操作。
操作历史管理机制
历史管理是命令模式的关键部分,通过维护操作栈和当前索引实现撤销/重做功能。下面是基于实际代码实现的详细流程图:
图片
系统维护一个操作历史列表(operationHistory)和当前索引位置(currentHistoryIndex),当用户执行新操作时,系统会:
创建相应的命令对象(CreateOperation/MoveOperation/DeleteOperation)清除当前索引之后的历史记录(分支丢弃)将命令对象添加到历史列表并更新索引通知监听器状态变化,触发UI更新当用户点击撤销按钮时,系统首先检查是否可以撤销(currentHistoryIndex >= 0),然后调用当前索引位置的命令对象的undo()方法,并将索引减一;点击重做按钮时,检查是否可以重做(currentHistoryIndex < operationHistory.size - 1),然后增加索引并调用相应命令的redo()方法。每次操作后都会触发界面重绘和按钮状态更新。
多图片编辑时,系统还会在图片切换时保存当前图片的编辑状态(包括操作历史),并在切换回来时恢复,实现无缝的多图片编辑体验。
技术优势与应用场景
命令模式在图片编辑器中带来了以下核心优势:
操作抽象:将所有编辑操作抽象为统一接口,便于扩展新操作类型状态管理:每个命令对象包含执行和撤销所需的全部状态信息历史记录:维护线性操作历史,支持任意深度的撤销/重做分支处理:在历史中间点执行新操作时,自动丢弃分支路径多图协同:与图片状态管理结合,实现多图片编辑状态的保存与恢复2.3.4 状态管理系统
多图片编辑状态的保存与恢复是批量处理的关键技术:
状态模型设计:使用ImageState数据类封装图片的完整编辑状态状态组成:包含选择框集合、旋转角度、变换矩阵和边框颜色等信息状态映射:通过图片路径(URI)索引不同图片的编辑状态切换机制:在图片切换时自动保存当前状态并恢复目标状态该系统通过维护一个状态映射表(Map
3. 核心功能实现
3.1 图片加载与渲染
图片加载策略
图片编辑器采用高效的异步加载策略,在工作线程中加载图片,避免阻塞主线程。针对大图处理,系统根据屏幕尺寸自动计算合适的采样率。加载完成后,通过协程切换到主线程更新UI,保证用户交互的流畅性。
// ImageEditorActivity.kt 中的图片加载方法privatefun loadImages(mediaFiles: List
图片变换矩阵处理
图像变换通过Android的Matrix类实现,主要用于三个方面:一是计算适当的缩放比例使图片适应视图大小;二是在旋转时保持图片居中显示;三是提供坐标转换功能,在图片坐标系和屏幕坐标系间建立映射关系。这为后续的触摸操作和框线绘制提供了基础。
// ImageEditorView.kt 中的图片初始化fun setImageWithPath(bitmap: Bitmap, imagePath: String) { // ... // 计算缩放比例以适应视图 val viewWidth = width.toFloat() val viewHeight = height.toFloat() val bitmapWidth = bitmap.width.toFloat() val bitmapHeight = bitmap.height.toFloat() // 确保图片完全适应视图,不会被裁剪 val scale = (viewWidth / bitmapWidth).coerceAtMost(viewHeight / bitmapHeight) // 计算居中位置 val dx = (viewWidth - bitmapWidth * scale) / 2 val dy = (viewHeight - bitmapHeight * scale) / 2 imageMatrix.reset() imageMatrix.setScale(scale, scale) imageMatrix.postTranslate(dx, dy) // ...}
3.2 图像编辑核心
自定义视图设计与绘制
ImageEditorView继承自FrameLayout,通过重写onDraw方法实现图片及选择框的绘制。绘制过程中先应用Matrix变换绘制图片,再在相同坐标系下绘制选择框,确保两者位置匹配。选择框的绘制封装在SelectionBox类中,支持不同的状态展示,如普通、选中和操作状态。
// ImageEditorView.kt 中的绘制方法overridefun onDraw(canvas: Canvas) { super.onDraw(canvas) canvas.save() // 绘制图片 imageBitmap?.let { bitmap -> canvas.drawBitmap(bitmap, imageMatrix, imgPaint) } // 绘制选择框 selectionBoxes.forEach { box -> box.draw(canvas) } canvas.restore()}
触摸事件处理机制
触摸事件处理是交互的核心,系统通过状态管理区分不同操作:多点触控过滤防止意外操作;坐标系转换确保在旋转后也能准确定位;根据事件类型(DOWN/MOVE/UP)分别处理起始记录、路径更新和操作确认。系统精确追踪起始位置、当前状态和移动距离,以区分点击、拖动和长按等不同操作。
// ImageEditorView.kt 中的触摸事件处理overridefun onTouchEvent(event: MotionEvent): Boolean { // 检测多点触摸,如果是多点触摸则忽略 if (event.pointerCount > 1) { // 如果有正在绘制的临时框线,则将其移除 if (tempBox != null) { selectionBoxes.remove(tempBox) tempBox = null invalidate() } returnfalse } // 获取图片的实际变换矩阵 val inverseMatrix = Matrix() imageMatrix.invert(inverseMatrix) // 将触摸点坐标转换到图片空间 val points = floatArrayOf(event.x, event.y) inverseMatrix.mapPoints(points) val rotatedX = points[0] val rotatedY = points[1] when (event.action) { MotionEvent.ACTION_DOWN -> { // 记录初始触摸位置,用于后续判断是点击还是拖动 initialTouchX = event.x initialTouchY = event.y // 检查是否点击了某个框线 selectedBox = findTouchedBox(event.x, event.y) // ...处理框线选择或创建新框线 } MotionEvent.ACTION_MOVE -> { // 处理移动事件 } MotionEvent.ACTION_UP -> { // 处理抬起事件,判断点击或拖动 val moveDistance = sqrt( (event.x - initialTouchX).toDouble().pow(2.0) + (event.y - initialTouchY).toDouble().pow(2.0) ).toFloat() // 根据移动距离判断是点击还是拖动 if (moveDistance < CLICK_THRESHOLD) { // 处理点击事件 } else { // 处理拖动操作 } } } returntrue}
手势识别与处理
系统根据触摸距离阈值区分点击和拖动,实现了一套状态驱动的手势处理逻辑:点击空白区域开始框选或取消选择;点击已有框线进入编辑状态;点击删除按钮移除选中框线;拖动创建新框线或移动已有框线。这种设计使得用户可以直观地进行标注操作。
图像变换实现原理
图像旋转通过结合Matrix和ObjectAnimator实现平滑过渡。旋转过程中动态计算新的缩放比例和位置,确保图片始终适应视图大小并居中显示。
// ImageEditorView.kt 中的旋转方法privatefun rotateImage(degrees: Float) { val animator = ObjectAnimator.ofFloat(0f, 1f) animator.duration = 300 animator.addUpdateListener { animation -> val fraction = animation.animatedValue asFloat currentRotation = startRotation + degrees * fraction // 应用变换矩阵 // ... invalidate() } animator.start()}
3.3 选择框标注功能
矩形框绘制与操作
选择框通过SelectionBox类封装,包含位置信息、绘制样式及状态管理。框线支持两种颜色(红/黄),可通过颜色按钮切换,满足不同标注需求。
// ImageEditorView.kt 中的SelectionBox内部类inner class SelectionBox( var rect: RectF, val context: Context, var paint: Paint = Paint().apply { style = Paint.Style.STROKE color = currentBorderColor strokeWidth = DisplayUtils.dpToPx(context, 3f) }, var rotation: Float = currentRotation, // 初始化时使用当前图片的旋转角度 var initialRect: RectF = RectF(rect) // 用于记录移动前的位置) { //...}
边框拖拽与调整实现
框线的拖拽通过监听触摸事件实现,计算移动距离并更新框线位置。系统实现了边界约束,确保框线不会移出图片范围。同时,编辑状态与非编辑状态的切换通过点击操作管理,提高了操作的精确性。
// SelectionBox 中的位置更新方法fun updatePosition(x: Float, y: Float) { // 获取图片的实际变换矩阵 val inverseMatrix = Matrix() imageMatrix.invert(inverseMatrix) // 将触摸点坐标转换到图片空间 val touchPoints = floatArrayOf(x, y) inverseMatrix.mapPoints(touchPoints) val px = touchPoints[0] val py = touchPoints[1] // 获取图片的边界 val bitmapWidth = imageBitmap?.width?.toFloat() ?: 0f val bitmapHeight = imageBitmap?.height?.toFloat() ?: 0f // 限制坐标在图片边界内 val boundedPx = px.coerceIn(0f, bitmapWidth) val boundedPy = py.coerceIn(0f, bitmapHeight) // 根据操作类型更新框线位置 if (!isDragging) { // 调整框线大小 // ... } else { // 移动整个框线 // ... }}
旋转处理中的坐标系转换
旋转后的坐标系转换是关键技术点,系统利用Matrix提供的映射功能,实现屏幕坐标到图片坐标的精确转换。这使得在图片任意角度旋转后,用户的触摸操作仍能准确映射到图片上正确的位置,确保标注框的准确放置。
3.4 操作历史与撤销/重做功能
命令模式的应用
系统采用命令模式封装所有编辑操作,包括创建框线、移动框线和删除框线。每个操作对象都实现了redo()和undo()方法,使得操作可以被执行和撤销。这种设计将操作与实现分离,提高了代码的灵活性和可维护性。
// ImageEditorView.kt 中的操作接口和具体实现interface Operation { fun undo() fun redo()}class CreateOperation(privateval box: SelectionBox, privateval boxes: MutableList
操作历史栈管理
使用列表和索引管理操作历史,支持线性的撤销/重做功能。添加新操作时会清除当前索引之后的历史,确保历史分支的一致性。系统根据索引位置动态更新按钮状态,防止用户执行无效操作。
// ImageEditorView.kt 中的添加操作方法private fun addOperation(operation: Operation) { while (operationHistory.size > currentHistoryIndex + 1) { operationHistory.removeAt(operationHistory.size - 1) } operationHistory.add(operation) currentHistoryIndex++ // 通知监听器操作状态已变化 operationStateChangeListener?.onOperationStateChanged()}
状态恢复机制
通过执行或撤销命令实现状态恢复,确保系统在任何时刻都能准确反映用户的编辑意图。操作历史不仅应用于单张图片,还与图片状态管理结合,实现在多图片编辑场景下的状态保存与恢复。
3.5 多图片编辑与管理
ViewPager2与滑动交互
使用ViewPager2管理多图片编辑,但禁用了其默认的滑动功能,改用底部缩略图导航。这种设计避免了编辑操作与滑动切换的手势冲突,提高了操作的准确性。同时设置了足够的缓存页面数量,避免页面被过早销毁。
// ImageEditorActivity.kt 中的ViewPager2初始化private fun initViews() { // 初始化ViewPager2 viewPager = findViewById(R.id.media_picker_image_pager) imagePagerAdapter = ImageEditorPagerAdapter() viewPager.adapter = imagePagerAdapter // 禁用ViewPager的滑动 viewPager.isUserInputEnabled = false // 设置ViewPager的页面限制,避免页面被销毁 viewPager.offscreenPageLimit = selectedImages?.size ?: 10 // ...设置各种监听器}
图片列表与预览缩略图
底部缩略图导航通过RecyclerView实现,支持横向滚动和选中状态标记。每个缩略图都有已编辑状态标记,帮助用户快速识别哪些图片已经过编辑。点击缩略图可直接跳转到对应图片进行编辑。
// ImageEditorActivity.kt 中的RecyclerView初始化privatefun initViews() { // ...ViewPager2初始化 // 初始化RecyclerView recyclerView = findViewById
多图片状态同步
为确保编辑状态不丢失,系统为每张图片单独保存了完整的编辑状态,包括选择框集合、旋转角度、变换矩阵和边框颜色等信息。在图片切换时,自动保存当前图片状态并恢复目标图片的历史编辑状态,实现了无缝的多图片编辑体验。
// ImageEditorView.kt 中的状态保存与恢复fun setImageWithPath(bitmap: Bitmap, imagePath: String) { // 保存当前图片的状态 currentImagePath?.let { path -> imageSelectionStates[path] = ImageState( selectionBoxes = selectionBoxes.toList(), rotation = currentRotation, matrix = Matrix(imageMatrix), borderColor = currentBorderColor ) } // 清除当前状态 imageBitmap = bitmap currentImagePath = imagePath // 恢复图片状态或初始化新状态 val state = imageSelectionStates[imagePath] if (state != null) { selectionBoxes.clear() selectionBoxes.addAll(state.selectionBoxes) currentRotation = state.rotation imageMatrix = Matrix(state.matrix) currentBorderColor = state.borderColor } else { // 初始化新状态 // ... }}
4. 关键技术难点剖析
4.1 手势冲突解决方案
多图片编辑场景下的手势冲突处理是一项技术挑战:
滑动冲突处理:禁用ViewPager2的滑动功能,使用缩略图导航代替,避免与编辑操作冲突// 禁用ViewPager的滑动,改用底部缩略图导航viewPager.isUserInputEnabled = false事件拦截管理:在不同模式下调整事件拦截策略,确保事件被正确处理多点触控过滤:检测并特殊处理多指触摸场景,防止意外操作
// 检测多点触摸,如果是多点触摸则忽略编辑操作if (event.pointerCount > 1) { if (tempBox != null) { selectionBoxes.remove(tempBox) tempBox = null invalidate() } return false}状态驱动交互:使用明确的状态模式管理不同交互行为,主要通过isEditMode标志区分框选模式和编辑模式
这种设计权衡了体验的不同方面,为编辑操作提供了更稳定可靠的环境。
4.2 坐标系转换处理
坐标系转换是图片编辑中的核心技术难点:
多重坐标系管理:系统需要处理视图坐标系和图片坐标系两种不同的坐标空间Matrix变换应用:使用Matrix及其逆矩阵实现不同坐标系之间的转换// 屏幕坐标转图片坐标val inverseMatrix = Matrix()imageMatrix.invert(inverseMatrix)val points = floatArrayOf(event.x, event.y)inverseMatrix.mapPoints(points)val imageX = points[0]val imageY = points[1]旋转角度适应:根据不同的旋转角度应用相应的坐标映射逻辑边界安全约束:确保转换后的坐标不会超出有效范围
这些技术确保了用户的触摸操作能准确映射到旋转或缩放后的图片正确位置上,是整个编辑体验流畅性的基础。
4.3 图片旋转与选择框同步问题
图片旋转后保持选择框正确位置是一个重要挑战:
统一变换处理:对图片和选择框应用相同的变换矩阵,确保它们的相对位置保持一致旋转中心管理:确保旋转以图片中心为基准,而非视图原点// 旋转处理imageMatrix.postRotate(currentRotation, viewWidth / 2, viewHeight / 2)动画过程协调:在旋转动画过程中同步更新选择框位置,实现平滑过渡宽高比例调整:处理90度旋转导致的宽高交换,重新计算适当的缩放比例
通过这些技术手段,系统确保了无论图片如何旋转,选择框都能保持在图片上的相对正确位置,维持编辑效果的一致性。
5. 功能扩展规划
基于对当前图片编辑器架构的理解和业务需求的分析,我们规划了以下可扩展的功能方向,这些功能可以在现有架构基础上进行增量开发,进一步提升产品的使用体验和业务价值。
5.1 可扩展功能规划
基于现有代码架构,图片编辑器可以在以下方向进行功能扩展:
更多编辑工具:文本标注:允许用户在图片上添加文字说明
箭头标注:增加箭头指示功能,更清晰地标识重点区域
自由绘制:支持手指自由绘制线条,标记不规则区域
测量工具:添加长度、面积测量功能,适用于特定业务场景
增强的图像处理:滤镜效果:基于现有的MediaStoreBitmapUtils类扩展,增加更多图像滤镜亮度/对比度调整:添加基础的图像参数调整功能裁剪功能:增加图片裁剪功能,与框选功能结合智能辅助功能:AI辅助识别:集成机器学习模型,自动识别图片中的物体和瑕疵智能框选建议:基于图像分析,自动推荐需要标注的区域批量处理优化:智能分析相似图片,提供批量编辑建议协作与分享:编辑历史云同步:将编辑历史保存到云端,支持跨设备继续编辑协作编辑:支持多用户同时编辑同一图片注释与评论:允许用户对特定区域添加评论和反馈这些扩展功能可以基于现有的命令模式架构和状态管理机制进行实现,保持代码的一致性和可维护性。同时,随着功能的增加,应当进一步优化性能和内存管理,确保编辑器在各种设备上都能流畅运行。
6. 项目总结
本项目针对仓内质检场景的特殊需求,自研了一套高效、精准的图片编辑器。通过深入分析业务痛点,我们放弃了现有开源方案,基于Android原生API构建了完整的编辑引擎。
在技术层面,我们重点突破了三个核心难题:
一是基于Matrix的图像变换与坐标系转换,实现了旋转后框线位置的精确保持;二是采用命令模式设计操作历史管理,提供了完整的撤销/重做能力;三是创新性地实现了多图片编辑状态的保存与恢复机制,解决了批量处理的效率问题。项目上线后,显著提高了仓库运营效率。未来我们将进一步探索AI辅助识别和更丰富的编辑工具,持续为业务创造价值。
7. 参考资料与开源库
7.1 核心技术原理参考
在开发过程中,我们深入研究了以下核心技术原理:
Android图形系统技术
Canvas绘制原理:Canvas作为安卓的2D绘制引擎,通过底层Skia图形库提供高效绘制能力。在图片编辑器中,我们深入理解了绘制指令的执行流程和硬件加速机制,这让我们能够精确控制绘制性能。
Matrix变换数学基础:图像变换的核心是仿射变换(Affine Transformation),通过3×3矩阵实现。理解其数学原理对于实现精确的坐标转换至关重要:
[x'] [a b c] [x][y'] = [d e f] × [y][1 ] [0 0 1] [1]
其中:
[a b] 控制缩放和旋转[d e] 控制错切和旋转[c f] 控制平移触摸事件分发机制
Android的事件分发机制遵循"分发-拦截-处理"的流程,理解这一机制是实现复杂交互的基础。我们特别研究了以下关键点:
事件传递顺序:Activity → Window → DecorView → ViewGroup → View多点触控处理:通过MotionEvent.getPointerCount()和getPointerId()分析多指操作手势检测器:GestureDetector的实现原理及自定义手势识别7.2 关键技术参考文献
以下是项目开发过程中参考的核心技术资料:
Android最新文档:Canvas与绘制
触摸事件处理
Matrix变换
专业书籍:《Android自定义控件开发入门与实战》:提供了自定义View的实现思路《Android高性能编程指南》:指导了内存优化和绘制性能提升7.3 开发工具与辅助库
在开发过程中,我们使用了以下工具和辅助库:
性能分析工具:Android Profiler:用于内存和CPU使用分析
辅助开发库:AndroidX Core-KTX:提供Kotlin扩展AndroidX ConstraintLayout:构建灵活UI布局通过这些工具和资源,我们持续监控和改进编辑器性能,确保最终产品达到了高质量标准。
相关攻略
荣耀MagicPad 3 Pro再放大招:首发OTA解锁双系统新玩法 刚刚结束的荣耀Magic V6系列发布会上,除了主角新机,平板产品线也扔出了一枚“技术彩蛋”。荣耀手机产品经理韩恩泽现场宣布,MagicPad 3 Pro将成为首款通过OTA升级支持Android与Linux双系统的平板电脑。 更
IT之家 3 月 30 日消息,据科技媒体 Android Police 今天报道,谷歌此前一直没有让 YouTube 等视频应用支持 Android Auto 车联系统,不过很多用户通过 CarS
IT之家 3 月 2 日消息,联想 Lenovo 在今年的 MWC 巴塞罗那上进一步扩展其商用产品线,推出了强固型 Android 平板电脑 ThinkTab X11。这一型号专为严苛的一线和工业环
IT之家 2 月 27 日消息,据科技媒体 Appleinsider 昨天报道,开源 3D 建模软件 Blender 在去年中旬宣布原生适配苹果 iPad,不过最新当时并没有给出具体的发布时间。但
IT之家 1 月 25 日消息,华为正式显示,华为 FreeClip 2 耳夹耳机在 Android 设备上有与豆包联动的能力,可以通过手势和语音的唤醒形式使用豆包 App,实现与豆包 App 的问
热门专题
热门推荐
《全面战争:中世纪3》:经典延续,如何平衡怀旧与创新? 近期,《全面战争:中世纪3》的项目负责人帕维尔·沃伊斯坦然指出,要打造一款真正优秀的续作,绝不能仅仅依赖对前作模式的简单复刻。这一观点引人深思——尽管《中世纪2:全面战争》至今仍在策略游戏爱好者心中占据着经典地位,但开发团队此次显然决心跳出“照
雷鸟X3 Pro斩获AWE艾普兰创新大奖,开启全民AR生活新篇章 在上海新国际博览中心隆重揭幕的2026年中国家电及消费电子博览会(AWE)上,前沿AI科技与未来生活愿景激情碰撞。全球消费级AR领导品牌雷鸟创新,以其里程碑式的表现,定义了行业发展的新方向。 通过“顶尖硬件科技+顶级文化IP”的双轨战
借力AWE2026“一展双区”,MOVA双区协同、震撼登场 备受瞩目的科技盛会——2026年中国家电及消费电子博览会(AWE),于3月12日至15日在上海盛大举办。本届AWE展会首次创新采用“一展双区”的展览模式,主会场位于上海新国际博览中心,分会场则设于上海东方枢纽国际商务合作区,两大展区高效联动
冰结师技能全解析 踏入2026年,《地下城与勇士》中的冰结师职业,其技能体系已构建得更为成熟与强大。无论是在副本中高效清理海量怪物,还是在决斗场与高手玩家周旋,这个职业都能凭借其独特的冰霜艺术掌控战局。刷图时,酷寒的范围法术可瞬间清屏;而在PVP竞技中,一套将冻结控制与瞬间爆发完美衔接的连招,往往让
iPhone 18 Pro系列模具不变,屏幕形态将与iPhone 17 Pro保持一致 备受期待的屏下Face ID组件小型化设计与灵动岛区域缩窄方案,预计将被推迟至后续迭代机型中正式应用。 近期,关于iPhone 18 Pro系列的技术传闻持续引发行业关注,尤其在显示与解锁设计领域传言甚多。多方消





