微信鸿蒙版1.0.10.36更新:支持桌面/锁屏接听语音通话
感谢热心网友学士、雨雪载途、在逃酸菜鱼、老品种ADC、汤姆斯派克、肖战割割、自信的眉毛、水水niania、含泪真香君、zhao_31、Mr丶苏、随风灬听雨、小生阿、Flit_刘、醉茗、BaDang、软媒用户2426085、斛赟、adong_a 提供的线索。
免费影视、动漫、音乐、游戏、小说资源长期稳定更新! 👉 点此立即查看 👈
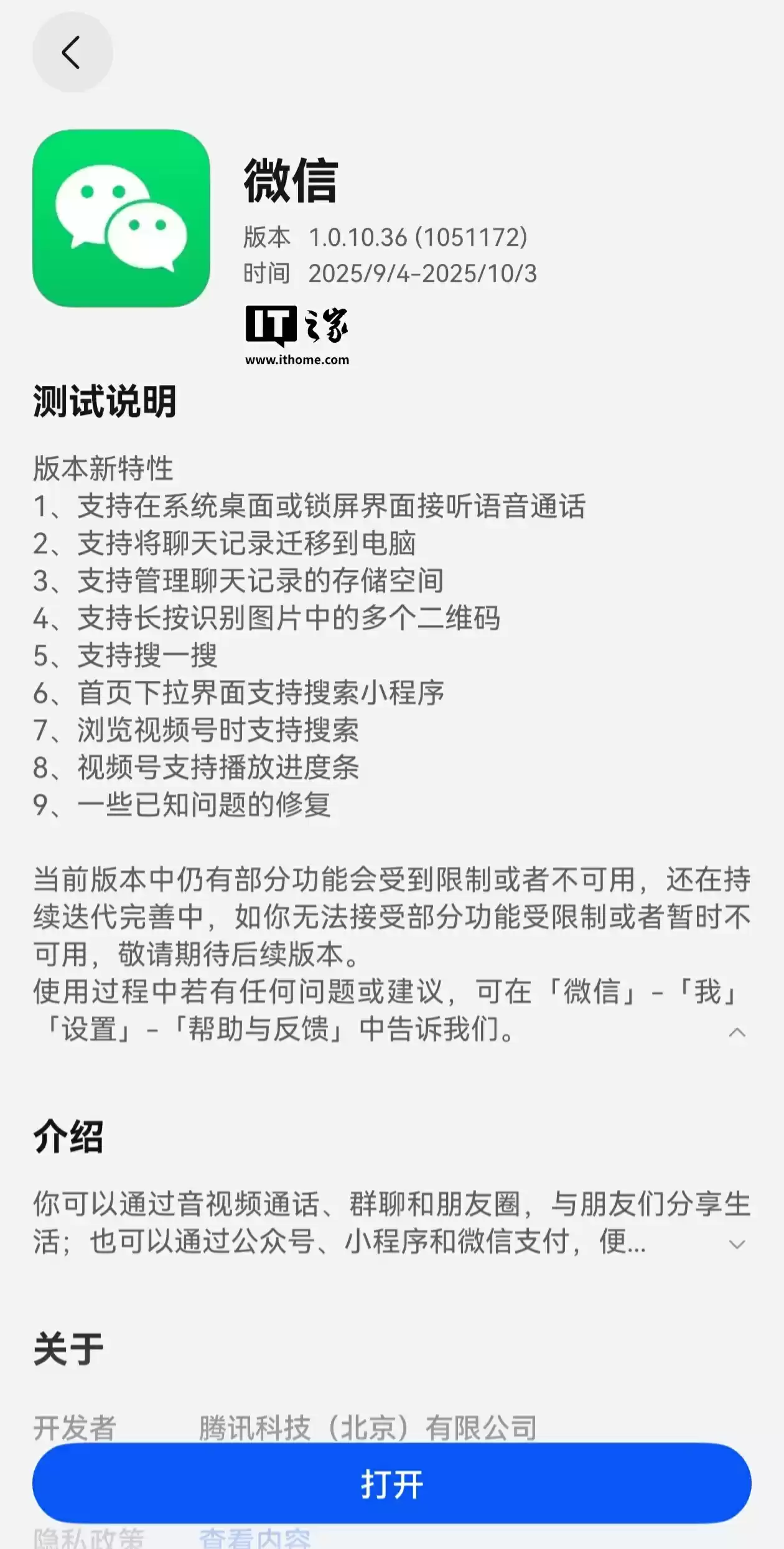
9月4日最新消息,微信鸿蒙版应用今日在华为应用市场App Gallery上线1.0.10.36(1051172)版本尝鲜升级,用户无需等待短信通知即可直接下载安装。本次测试周期为2025年9月4日至2025年10月3日。

本次版本更新包含以下功能:
- 新增系统桌面及锁屏界面接听语音通话功能
- 实现聊天记录向电脑端迁移
- 新增聊天记录存储空间管理功能
- 支持长按识别图片中多个二维码
- 新增搜一搜功能
- 首页下拉界面新增小程序搜索
- 视频号浏览时支持内容搜索
- 视频号新增播放进度条
- 修复若干已知问题
微信鸿蒙版自今年1月正式登陆华为应用市场以来,已逐步完善基础通讯、社交互动、微信支付、公众号、小程序、视频号及直播等核心功能。目前该版本已向旗舰机型全面推送生物识别功能,完整支持面容与指纹支付验证。
截至目前,微信鸿蒙版安装量已突破1432万次。值得一提的是,微信支付现已正式接入鸿蒙5收银系统。使用鸿蒙5设备的用户在购买数字商品时,可直接选择微信支付完成交易。

相关攻略
虫虫漫画正版官网入口详解 大家一直在找的虫虫漫画正版官网,其实就是 https: www chongchongmanhua com 。不过话说回来,光知道个网址可能还不够,你得清楚它到底好在哪里。我花了些时间仔细体验了一番,发现它的门道还真不少,尤其是内容组织、阅读体验和一些贴心的小功能,做得相当
微信朋友圈纯文字发布攻略:四种方法,总有一款适合你 有时候,就想在朋友圈发一段纯粹的文字,不配图,不挂链接,只是安静地说点心里话。但微信偏偏把发朋友圈的入口设计成那个相机图标,一点进去默认就是选照片,这让很多朋友犯了难:到底怎么才能发一条“干干净净”的纯文字动态呢? 别急,这事儿其实有好几种解法。我
4月1日消息,微信员工“客村小蒋”晒出了当年微信开发第一个版本用的测试机——iPod touch 4。他表示:“可能当年的大家也都没有想到,微信可以到今天的样子,影响了我们很多人沟通的方式”。iPo
IT之家 4 月 1 日消息,微信员工 @客村小蒋 今日晒出了当年微信开发第一个版本用的测试机。从图片来看,应该是苹果 iPod touch(第 4 代)。微信员工 @客村小蒋 透露,受筹建中的计算
快科技4月1日消息,微信员工 "客村小蒋 "晒出了当年微信开发第一个版本用的测试机——iPod touch 4。他表示: "可能当年的大家也都没有想到,微信可以到今天的样子,影响了我们很多人沟通的方式 "。
热门专题
热门推荐
百度网盘个人版如何转企业版?完整切换步骤详细指南 当个人网盘难以满足团队文件共享与协作需求时,百度网盘提供的企业版无疑是高效解决方案。本文将为你详细解析如何直接在百度网盘App内,将个人账户一键切换至功能更强大的企业版,快速开启团队文件管理新模式。 第一步:进入个人中心页面 首先,请确保已安装并打开
“AI+eSIM”云智终端方案正式商用,首批合作项目5G AI CPE成功落地 在MWC 2026世界移动通信大会上,产业合作迎来重大进展。由全球移动通信系统协会(GSMA)与中国联通共同倡导的“‘AI+eSIM’云智终端合作联通方案”正式对外发布,并迅速完成首个商业化项目签约。中国联通联合通则康威
洛克王国世界水泡壳技能搭配完全指南:打造攻防一体的战术核心 世界水泡壳的技能池设计充满了战术深度,完美诠释了攻防一体的战斗哲学。无论是纯粹依靠威力压制对手的技能,还是具备控制、辅助等战略功能的技能,都能在其技能库中找到。掌握其技能搭配的核心思路,是让世界水泡壳在对战中发挥出全部潜力的关键,能够轻松取
现货比特币ETF单周吸金14 2亿美元,强势回归背后的市场信号 加密货币市场正迎来关键转折点。近期数据显示,现货比特币ETF资金流入呈现爆发式增长,成为近期最受关注的市场风向标。这不仅反映了机构资金的重新布局,更可能预示着市场供需结构的深层变化。 数据解读:创纪录的资金流入意味着什么? 根据专业追踪
河西竹篮打水奇遇触发地点指南 想要成功触发《燕云十六声》中颇具趣味的“竹篮打水”奇遇,玩家需要首先前往河西地图的特定区域进行探索。该触发点位置较为隐蔽,建议在河西沿岸的村落与水边场景多番巡视。当你接近正确位置时,可以留意游戏内的环境暗示,例如独特的视觉标识、背景音效的变化或氛围的微妙转变,这些都是系





