2025年5G工厂名录公布:理想汽车、中兴、OPPO等560家企业入选
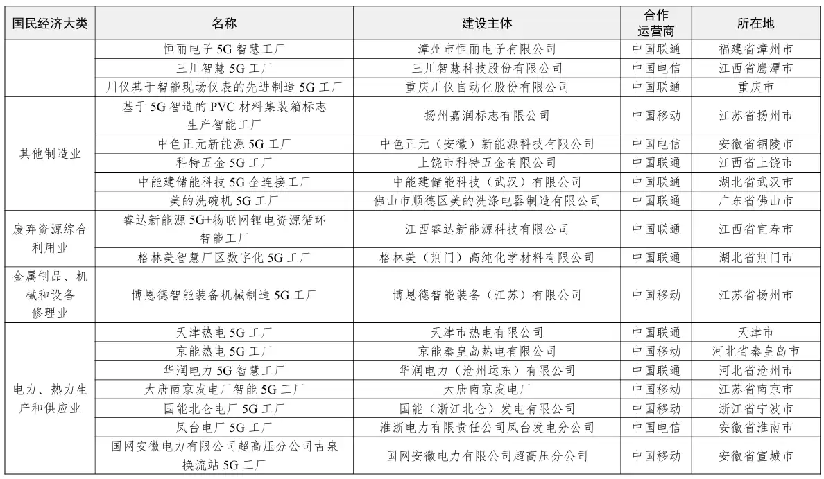
8 月 26 日消息,工信部昨日发文,经地方推荐、专家评审等工作,形成《2025 年 5G 工厂名录》,共包括 48 个行业、560 个项目,现进行公示。
免费影视、动漫、音乐、游戏、小说资源长期稳定更新! 👉 点此立即查看 👈
汽车制造业大类中,理想汽车星环 5G 工厂、江铃控股有限公司 5G 智慧工厂、广汽传祺汽车有限公司宜昌分公司 5G 智慧工厂、比亚迪深汕小漠 5G 工厂、宗申动力 5G 全连接智能工厂、重庆建设雅马哈摩托车 5G 工厂、长安 5G 工厂等入选。
计算机、通信和其他电子设备制造业大类中,中兴长沙 5G 全连接工厂、OPPO 重庆智能终端创新示范 5G 工厂等入选。





























查询发现,《2024 年 5G 工厂名录》一共有 400 家 5G 工厂入选,《2023 年 5G 工厂名录》有 300 家 5G 工厂入选。
热门专题
热门推荐
OPPO A6k手机重磅发布:天玑6300处理器、高清LCD直屏、7000mAh超大电池,售价仅1999元起 OPPO旗下广受欢迎的A系列再添实力新机。近日,备受期待的OPPO A6k正式上市发售。这款新品搭载了备受好评的天玑6300八核处理器,并配备了一块容量高达7000mAh的耐用长寿电池,成为
速览 在《红色沙漠》的广阔世界中,数量丰富的支线任务与主线剧情共同构筑了沉浸式的冒险体验。其中,“熔化锁链的火焰”任务作为瑟金斯家族剧情线的关键环节,其触发机制与主线进程紧密相连。任务并非随时可用,玩家需将主线故事推进到特定阶段后,任务才会自动添加至任务日志。本篇攻略将为你详解此支线任务的接取条件与
《异种航员2》运动机制深度解析 在《异种航员2》(Xenonauts 2)的策略战斗中,对“时间单位”(TU)的高效运用是取胜的核心。每个士兵的移动、射击乃至战术配合,都依赖于玩家对TU的精确规划。操作上手简单:选中单位后,直接使用鼠标左键点击目的地方格,系统便会清晰显示移动所需消耗的时间单位,帮助
速览 在《异种航员2》(Xenonauts 2)的战局中,掌握“战术规避”与精通“火力输出”同等关键。游戏全新设计的掩体系统,是提升你作战小队生存几率的战略性核心。简言之,战场上绝大多数可见的物体都能转化为你的战术屏障。无论是散落的木箱、残缺的矮墙,还是茂密的灌木丛与坚实的建筑物,巧妙地利用它们,就
速览 在开放世界大作《红色沙漠》中,庞大的支线任务系统为玩家提供了丰富的探索体验。其中,“超凡建造物”任务是阿方索家族势力任务线中的重要一环。要成功接取此任务,玩家必须首先完成其前置任务【枪械名门】。在此之后,任务的下一步关键操作是前往游戏中标注的特定建筑地点进行互动调查——这本质上是一个用于快速移





