DNF男大枪奥兹玛毕业装备选择
DNF男大枪在奥兹玛版本中,毕业装备通常选择泰玛特5件套或泰玛特与贝利亚斯混搭方案。另外三套装备各有独特的套装特性。由于套装属性并不直接提升伤害数值,玩家也可以根据实际需求,直接凑齐五个部位的装备而不必拘泥于套装效果。
免费影视、动漫、音乐、游戏、小说资源长期稳定更新! 👉 点此立即查看 👈

详细解答:
毕业装备选择指南
1、武器配置

【最终推荐】:绝杀:无人生仍是首选毕业武器,如需备选第二把武器,极电炮是不错的选择
2、神话装备评级与搭配建议

【特别说明】:本次排名基于无精神刺激灵药状态下25秒单人沙袋伤害测试结果,
前四名神话装备强度相近,第五至第七名之间差距也不大。
实际游戏中的表现会受到副本机制、玩家操作水平和角色装备打造等多重因素影响,
但将此排名作为通用环境下的推荐参考依然具有实用价值。
第八至第十名位置,综合考虑533、92、83等不同配装方案,列出了在整体环境中表现优良的几款神话装备。
3、希洛克装备选取

【推荐方案】:主力角色建议选择卢克西套装,辅助角色可考虑守门人均衡发展,偏好特殊玩法的玩家可以准备一套暗杀者或直接使用洛多斯套装
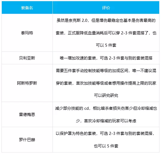
4、奥兹玛装备搭配

【优先选择】:泰玛特5件套或泰玛特与贝利亚斯混搭仍是主流配置,其余三套装备具备鲜明特色。
鉴于套装属性不提供伤害加成,玩家也可根据实际需要直接集齐五个部位的散件装备。
本文内容整理自网络资源,如涉及版权问题请联系我们处理。
相关攻略
Nexon公布DNF系列新作:休闲“养成记”与经典怀旧服双线并进 就在上个月底,东京的一场资本市场简报会上,Nexon公布了《地下城与勇士》系列两款新作的开发路线图,消息一出,立刻在玩家圈子里激起了不小的水花。 先说第一款,《地下城与勇士养成记(暂译)》。这款作品计划在2026年年内与大家见面,定位
《DNF》TESS警告解决方案详解 最近在玩家社区里,“TESS警告”成了个高频词。不少朋友在登录DNF客户端时,屏幕上会冷不丁地弹出一行提示:“您的游戏环境异常,请重启机器后再试”,紧接着客户端就崩溃退出了。这事儿确实挺恼人,尤其当你不清楚问题根源时,可能会反复尝试、一头雾水。别急,下面咱们就把这
DNF95版本泰波尔斯鸟背图攻略:职业搭配与开荒阵容推荐 随着DNF95版本泰波尔斯鸟背图的实装,许多玩家反馈了副本卡顿、组队模式难度过高等问题。实际上,合理选择职业能显著降低攻坚门槛。那么,鸟背图开荒队伍该如何搭配?哪些职业表现更为出色?本文将结合实战表现,为你带来一份详尽的DNF鸟背图职业强度排
DNF TS警告码处理方案大全 对于经常登录《地下城与勇士》(DNF)的玩家而言,TS警告码是游戏登录过程中可能遇到的常见障碍。当登录界面突然弹出此类错误代码,即便重启电脑或游戏客户端也无效时,确实令人困扰。本文将系统梳理各类常见TS警告码及其对应的解决方案,帮助您快速定位问题根源,顺利重返阿拉德大
DNF誓约系统前瞻:千海天究极能量套装属性全解析 各位勇士,备受期待的DNF誓约系统即将正式上线。作为新版本的重头戏,这套系统为大家准备了多套风格迥异的套装,其中“千海天究极能量誓约套装”以其霸气的名号,吸引了无数目光。今天,我们就来彻底拆解这套装备的属性,看看它究竟能带来怎样的战力飞跃。 DNF千
热门专题
热门推荐
《识质存在》中后期配装与打法全解析:从生存到精通 进入《识质存在》的中后期,战场环境陡然严峻。敌人的伤害与生存压力同步攀升,单纯的武器升级已不足以应对挑战。真正的战力构建,是一个系统工程,它涵盖了武器、道具、模块天赋与侵入节点的协同搭配。如果你正为如何配装而困惑,下面的攻略或许能为你指明方向。 一、
《黑袍纠察队》主演揭秘阿什莉隐藏的勇敢!她如何从傀儡CEO到副总统,注射五号化合物长出第二张脸,在祖国人阴影下求生。第五季剧情解析,点击查看! 在埃里克·克里普克打造的《黑袍纠察队》宇宙里,科尔比·米尼菲饰演的阿什莉·巴雷特,绝对算得上最让人过目不忘的角色之一。尽管她在沃特国际的企业和整治阶梯上步步
一路向西斩妖除魔 《遥遥西土》Steam好评如潮 最近Steam上杀出了一匹黑马:由法国独立工作室Evil Raptor开发的4人合作射击游戏《遥遥西土(Far Far West)》,一登陆抢先体验就收获了玩家“好评如潮”的顶级评价。看看数据就知道有多夸张:在超过2700条玩家评价中,好评率稳稳站在
探索Midnight Season 1最快地城排名:S-Tier Collegiate Calamity等攻略,优化刷本效率,提升装备和进度 开门见山地说,在《Midnight》第一赛季里,并非所有地城(Delves)的“性价比”都一样。有的流程紧凑,一路畅通无阻;有的则弯弯绕绕,耗时费力。为了帮你
SpringBoot2 7 x将logback升级到1 3 x以上版本的全过程解析 不少开发者在尝试将SpringBoot 2 7 x项目中的Logback升级到1 3 x或更高版本时,都会遇到一个典型的启动报错。这背后的原因其实很明确:SpringBoot 2 7 x默认依赖的是logback-c





