鸿蒙版小红书“一月四更” 安装量突破800万
8月4日消息,华为鸿蒙宣布,鸿蒙版小红书安装量已成功突破800万大关。且在最近一个月内实现了四次更新。
频繁的更新让鸿蒙版小红书的用户体验不断优化。不仅上线了用户们期待已久的直播开播功能,更对创作者体验进行了深度优化,让社交、分享、内容创作体验都再次升级。
功能层面,充分利用鸿蒙系统的特性,优化了图片加载速度,图文展示更加高清、迅速。

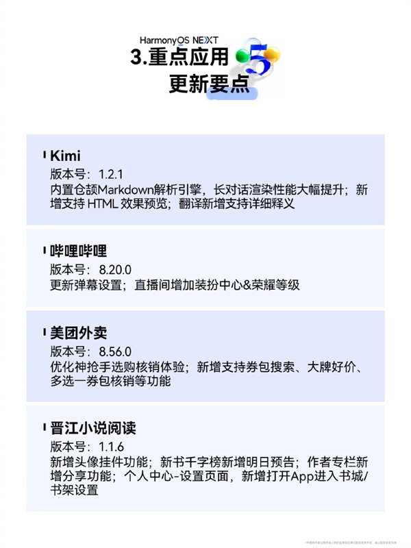
除了小红书,鸿蒙生态中的其他应用也在持续更新优化。例如,鸿蒙版Kimi内置仓颉Markdown解析引擎,长对话渲染性能大幅提升。
鸿蒙版美团外卖优化神抢手选购核销体验;新增支持券包搜索、大牌好价、多选一券包核销等功能。
这些应用的不断更新完善,不仅体现了开发者对鸿蒙生态的重视与投入,也让鸿蒙系统的用户能够享受到越来越丰富且优质的应用服务,进一步推动了鸿蒙生态的繁荣。

相关攻略
鸿蒙智行发布问界M9Ultimate领世加长版,车长5402毫米,轴距3236毫米,成为国内已量产最大新能源SUV。新车搭载2 0T增程动力与三电机系统,平衡性能与能效。内饰集成可旋转座椅、智能星空顶等豪华科技配置。提供标准版与加长版,预售价分别从49 98万元和66 98万元起。
鸿蒙智行发布问界M9Ultimate领世加长版。新车为首款搭载2 0T增程器的量产车型,采用三电机驱动,性能显著提升。其尺寸为中国市场新能源SUV之最,提供专属外观内饰设计,融合豪华与科技。该车型订单占比超四成,全系列累计预订量已突破五万台。
随着智界V9正式上市,鸿蒙智行的产品矩阵进一步完善。一个明确的信号是,品牌正将用户体验的优化,从车辆产品本身全面延伸至线下服务的每一个环节。为了让消费者在看车、选车、购车乃至日常用车的全生命周期中都能享受便捷,其线下销售与服务网络的布局正在全速推进。 从官方公布的最新数据来看,渠道扩张的加速态势十分
起点读书24周年:鸿蒙版重构全场景阅读体验 5月15日,起点读书迎来了它的二十四周年庆典。二十四年时光,足以让一个在线阅读平台陪伴一代读者从青涩步入成熟。在这个极具纪念意义的时刻,起点读书在鸿蒙生态中,成功开辟了一个“新起点”。 自去年12月正式推出鸿蒙原生应用版本以来,在不到半年的时间里,这款应用
近日,汽车行业迎来一项创新突破:鸿蒙版一汽-大众 App 率先接入鸿蒙实况窗功能,成为业内首个实现该应用的品牌。这一升级意味着什么?简而言之,用户为车辆充电时,无需再反复打开 App 查看进度,充电状态一目了然。 当车辆开始充电,手机的状态栏、锁屏界面乃至熄屏状态下,都会自动浮现一个精致的“胶囊”提
热门专题
热门推荐
现货持有者坚守仓位,比特币接近115,000水平 近期比特币(BTC)价格接近$115,000水平,市场整体情绪谨慎,但现货持有者依旧坚守仓位,显示出一定的多头信心。 市场现状与资金流动 那么,当前市场的资金究竟在如何流动?分析显示,一个有趣的现象正在上演:短线资金的流入其实相当有限,市场热度并未急
目录 要点介绍:分析师称XRP呈现“最强看涨结构”高位清算集中于2 90美元以上区域 周四,XRP价格稳稳站在了2 80美元上方。这个位置守住了,意味着什么?意味着市场向那个经典的“杯柄形态”目标价——6美元以上——又迈进了一步。 要点介绍: 先看几个核心数据:周四XRP报收2 82美元。技术分析显
近期,以太坊(ETH)衍生品市场经历了短暂的闪崩,但随后价格快速企稳,交易者开始关注关键突破点——$4,500水平。 ETH衍生品市场现状 市场情绪往往在剧烈波动后显露真容。从最新的链上数据和期权、永续合约的交易情况来看,那场短暂的闪崩更像是一次压力测试——结果是,市场波动率显著下降,多空力量似乎进
DOGE单日暴涨11%,交易量激增四倍,市场风向变了? 最近,加密货币市场又热闹起来了。DOGE(狗狗币)上演了一出“旱地拔葱”,价格单日暴涨11%,更关键的是,成交量直接翻了四倍。这种“价量齐升”的场面,无疑给整个迷因币板块打了一针强心剂,市场情绪肉眼可见地回暖了。 DOGE价格拉升原因分析 那么
如何安全获取欧易(OKX)官方APP?一份详尽的下载与使用指南 Binance币安 欧易OKX ️ Huobi火币️ 当人们谈论“欧易易欧”时,指的往往是那个全球顶尖的数字资产交易平台——欧易(OKX)。作为业务版图庞大的行业巨头,其官方APP无疑是用户进行交易、查看行情和管理资产的核心工具。不过,





