DNF剑宗奥兹玛毕业装备选择
DNF剑宗奥兹玛毕业装备选择:武器选择神之意象,奥兹玛团本装备推荐爆发向使用阿斯特罗斯,续航向使用雷德梅恩,也可以根据自身情况酌情选用泰玛特、贝利亚斯、罗什巴赫。

详细答案:
毕业装备选择
1、武器

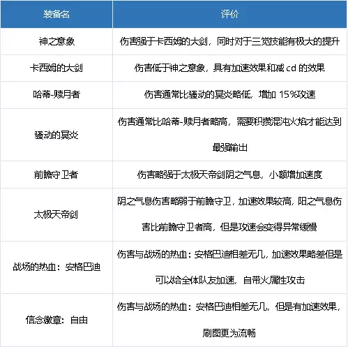
【结论】:巨剑流爆发搭配神之意象,续航搭配卡西姆的大剑;钝器流通常搭配骚动的冥炎,来不及触发buff选择哈蒂-赎月者;太刀流通常搭配太极天帝剑,忍受不了速度的话可以选择前瞻守卫者;短剑流两把短剑相差无几。
神话排名及搭配推荐爆发:(神之意象、卢克西模板)

【补充说明】:这十套推荐为爆发套的选择,未特殊提及部位的皆为穿戴全套套装。深渊囚禁者长袍搭配需替换1级巨精为斩魂术,爆裂大地之勇猛搭配要绑定二觉,逆转结局、深渊囚禁者长袍、无尽的探求、次元穿越者之星搭配在单刷的情况下伤害会提升,爆裂大地之勇猛搭配在无伤的情况下伤害会提升。
续航:(神之意象、暗杀者模板)

【补充说明】:这十套推荐为续航套的选择,未特殊提及部位的皆为穿戴全套套装。军神的心之所念、时之魅影、神赐的抉择搭配绑定一觉,其余绑定二觉。逆转结局、时间回溯之针搭配在单刷的情况下伤害会提升,爆裂大地之勇猛搭配在无伤的情况下伤害会提升。希洛克装备选择

【结论】:走爆发的话推荐卢克西,走续航流推荐暗杀者。其他装备可以用来过渡。奥兹玛装备选择

【结论(早期先行版)】:推荐爆发向使用阿斯特罗斯,续航向使用雷德梅恩,也可以根据自身情况酌情选用泰玛特、贝利亚斯、罗什巴赫。
本文内容来源于互联网,如有侵权请联系删除。
相关攻略
千海天版本女大枪时装属性应围绕核心伤害与技能展开。上衣首选“重火器精通”提升攻击与续航,下装可选生存属性。帽发堆释放速度,脸胸追攻击速度。腰带根据副本选回避率或力量,鞋子通常选力量,皮肤在物理攻击力与属强间择优。整体需结合自身装备与实战需求灵活调整。
千海天版本剑帝时装属性需围绕输出核心选择。上衣优先提升核心技能等级;下装依生存压力选力量、暴击或HP;帽发选释放速度,脸胸选攻击速度;腰带通常选力量,特定副本可选异常抗性;鞋子选力量,皮肤选全属性强化。在保证核心输出的前提下,根据装备与副本需求微调即可。
千海天版本中,剑魔时装属性应围绕核心输出与增益进行选择。头部选智力提升伤害,脸部胸部优先攻速优化手感。上衣根据情况强化核心BUFF或主力输出技能等级。腰带侧重负重或生存,下装增加HP或技能等级。鞋子首选移速,皮肤补充防御属性。合理搭配可显著提升实战表现。
千海天版本中,专家职业毕业附魔需围绕主力技能源能剑的伤害构成进行搭配。该技能受物理攻击力与独立攻击力双重加成,因此附魔需兼顾二者。具体而言,头肩腰选择物理攻击力宝珠;上下装推荐双属性附魔卡;武器优选属性攻击;首饰根据属性强化路线选择对应卡片;特殊装备分别选择。
精灵国度誓约套装基础属性与面板描述基本一致。分支一强化爆发,将主动技能替换为冷却120秒的大范围攻击。分支二舍弃高爆发主动技,新增四种提供持续增益的元素精灵,侧重持续作战与场面氛围。两分支与基础套装的主动技能共享冷却时间,切换时需注意。
热门专题
热门推荐
公安部就电子数据取证规则公开征求意见,拟将网络安全等行政案件纳入适用范围,并规范取证流程与核心概念。新规特别明确了获取密码、调取通讯内容等特殊程序,需经严格审批并保障当事人权利。配套法律文书也同步优化,以构建更规范且注重权利保障的取证体系。
理想L9和LIvis的定价策略刚掀起波澜,小鹏GX的最终价格就给出了更猛烈的回应——从近40万元的预售价直降至27万元起。用小鹏产品矩阵负责人吴安飞的话说,这叫“9系的产品,8系的价格”。 这12万元的下调,效果堪称立竿见影。发布会次日,小鹏集团港股股价一度大涨超8%。更关键的是市场订单:上市12小
5月21日,环塔拉力赛新疆且末赛段大营迎来了一位备受瞩目的访客——知名零售企业胖东来的创始人于东来。他专程前往长城汽车车队营地,与参赛车手及后勤团队进行了深度交流。据悉,于东来此次自驾越野之旅已历时一月,随行车队中包含多款国产越野车型。经过实地驾驶与多维度对比,他对以长城汽车为代表的国产越野车品质给
比特币官方入口在哪里?一个核心门户的权威指南 说起比特币,很多人第一反应是去找它的“官网”或“官方App”。但这里有个关键点需要先理清:比特币本质上是一种去中心化的全球数字货币,它不属于任何一家公司或机构,而是由一个庞大的、遍布全球的社区共同维护。因此,它并没有传统意义上由某个企业运营的“官方网站”
Ring-2 5-1T是什么 在当今大模型技术激烈竞争的赛道上,追求更长的上下文处理能力和更强大的深度推理性能已成为核心焦点。近日,蚂蚁集团旗下的inclusionAI团队重磅开源了Ring-2 5-1T模型,这是一个参数规模高达万亿级别的混合线性思考大语言模型。该模型基于先进的Ling 2 5架构





