全球化卡牌+战略成了 游族网络:上半年净利暴增最高12倍
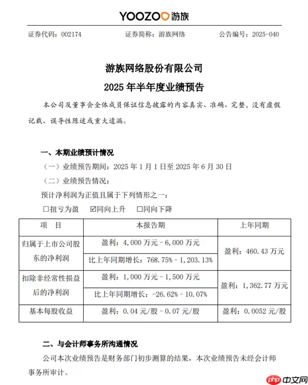
7月14日消息,游族网络今日公布2025年上半年业绩预告,预计归属于上市公司股东的净利润将达到4000万元至6000万元,同比增长幅度显著,达到768.75%至1203.13%。
免费影视、动漫、音乐、游戏、小说资源长期稳定更新! 👉 点此立即查看 👈
从业务战略角度看,“全球化卡牌+”战略的持续深入实施起到了关键作用。
经典“少年”系列IP新作《少年三国志3》已开启群英测试,在核心战斗机制和玩法设计上进行了大胆革新,突破传统数值卡牌模式,融入“全球化卡牌+”理念,大幅提升了玩家活跃度与整体游戏体验。
公司通过多样化的线上线下运营手段,深度挖掘现有产品的长线价值。例如旗下多款游戏与非物质文化遗产及知名IP展开联动合作,带动了游戏流水的稳定增长。
与此同时,AI技术在游戏中的应用不断深化,新产品测试工作进展顺利。
在成本控制方面,公司通过精细化管理取得了良好成效。广告投放更加精准高效,整体支出得到有效控制,期间费用实现同比下降。
热门专题
热门推荐
《洛克王国世界》呼唤独角兽的正确姿势 在《洛克王国世界》的主线任务中,有时会遇到需要精确输入特定角色名称的环节。其中一个关键节点,便是要准确拼写出独角兽“伊利斯”的真名。很多玩家稍不注意就可能记错或用错字,导致任务流程在此停滞不前。这篇指南将为你清晰解析正确的输入方法,助你快速通关。 《洛克王国世界
《洛克王国世界》风眠圣所“向上的方法”任务图文通关指南 在《洛克王国世界》的风眠圣所探险过程中,很多玩家会在“找到向上的方法”这一环节遭遇卡点。实际上,只要理清思路、明确顺序,完成这个挑战并不困难。本攻略将为你提供一套经过验证的详细图文流程,帮助你一次性顺利通过。 最后的关键操作非常简单:准确判断风
《洛克王国世界》叶冕魔力猫打法全攻略:高效通关技巧解析 在《洛克王国世界》的主线剧情推进中,挑战初始精灵首领叶冕魔力猫是一个重要环节。许多玩家在这个关卡遇到了困难,感觉难以突破。不必担心,这份详尽的实战打法指南将为你提供清晰的过关思路,帮助你轻松击败叶冕魔力猫。 核心挑战思路与强力精灵推荐 与叶冕魔
《洛克王国世界》罗隐捕捉指南:高效获取圣羽翼王挑战关键战宠 在《洛克王国世界》中,成功挑战传说精灵圣羽翼王是许多训练师的终极目标之一。选择合适的战宠至关重要,而罗隐以其出色的对抗能力,已成为公认的核心攻略选择。那么,这只关键的宠物究竟在哪里可以捕获?本文将为你提供详尽的罗隐捕捉位置图解与实用技巧。
速览 在《大店小二》中,如何高效使用元宝和银两是新手玩家普遍面临的难题。资源有限,如何将每一分投入转化为最大收益?本文将深入解析两类资源的最优使用策略,核心原则是:元宝投资于长期价值,银两专注于核心养成。 大店小二元宝与银两使用优先级攻略 1 元宝使用指南 首要建议:若非充值玩家,请勿将元宝大量用







