全球化卡牌+战略成了 游族网络:上半年净利暴增最高12倍
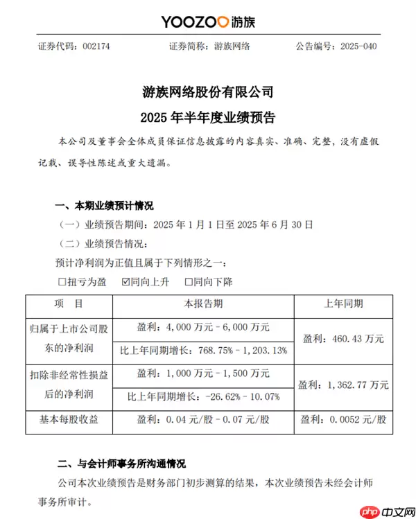
7月14日消息,游族网络今日公布2025年上半年业绩预告,预计归属于上市公司股东的净利润将达到4000万元至6000万元,同比增长幅度显著,达到768.75%至1203.13%。
免费影视、动漫、音乐、游戏、小说资源长期稳定更新! 👉 点此立即查看 👈
从业务战略角度看,“全球化卡牌+”战略的持续深入实施起到了关键作用。
经典“少年”系列IP新作《少年三国志3》已开启群英测试,在核心战斗机制和玩法设计上进行了大胆革新,突破传统数值卡牌模式,融入“全球化卡牌+”理念,大幅提升了玩家活跃度与整体游戏体验。

公司通过多样化的线上线下运营手段,深度挖掘现有产品的长线价值。例如旗下多款游戏与非物质文化遗产及知名IP展开联动合作,带动了游戏流水的稳定增长。
与此同时,AI技术在游戏中的应用不断深化,新产品测试工作进展顺利。
在成本控制方面,公司通过精细化管理取得了良好成效。广告投放更加精准高效,整体支出得到有效控制,期间费用实现同比下降。

相关攻略
Solidus AI 是什么 在AI与Web3加速融合的当下,一个名为Solidus AI的项目提出了自己的解决方案。它将自己定位为“Web3原生的AI HPC基础设施”,其蓝图相当清晰:以位于欧洲的环保高性能计算(HPC)数据中心为基石,向上构建一个计算与AI工具市场,并最终通过AITECH代币完
Cardano (ADA) 2026年价格预测:AI深度解析与增长路径 在瞬息万变的加密市场,人工智能分析正成为洞察未来趋势的关键工具。近期,由Grok AI模型发布的Cardano(ADA)2026年价格预测引发了广泛关注,其大胆展望ADA或有望触及两位数美元价格。这不仅彰显了AI数据分析的潜力,
京东“全民养虾计划”:开启AI助手体验新纪元 科技领域近期迎来一场别开生面的创新活动:京东正式推出“全民养虾计划”。表面看,它与美食相关,实际上是一场针对AI智能体技术普及的宏大实验。该计划通过“购买AI硬件、赠送专业安装服务与趣味小龙虾”的组合策略,为当前热门的开源AI智能体——OpenClaw,
以太坊资本外溢:TRON为何成为15 2亿美元稳定币新枢纽? 区块链世界的地壳运动从未停止,资本的流向便是其中最敏锐的震感。近期,一场规模惊人的资本迁徙正在上演:大量资金正从以太坊网络流出,涌入TRON生态。这不仅是简单的资产转移,更是一次深刻的行业风向标,揭示了用户对交易成本、网络效率与应用场景的
自研第一个SKILL:手把手教你开发openclaw自定义技能 当你成功构建好openclaw之后,如何让它真正“智能”起来?关键在于为其开发SKILL——这些技能是openclaw的“内功心法”,决定了它能帮你做什么、做多好。 本文将带你亲自动手,从零开始开发你的第一个openclaw自定义技能,
热门专题
热门推荐
支付宝蚂蚁庄园2026年4月4日今日最新答案揭晓 今日蚂蚁庄园小课堂的首道题目是:在判断流浪动物是否友善时,以下哪一种信号解读是不正确的? A、狗狗摇尾巴就一定代表友好 B、瞳孔放大通常表示恐惧 正确答案 狗狗摇尾巴就一定代表友好 详细解析 许多人存在一个普遍误区,认为犬类摇尾巴一定是开心和亲近的信
他趣:如何从真诚交友顺利走向婚姻殿堂 他趣并非直接促成婚姻的魔法钥匙,但它确实扮演着至关重要的角色——为众多单身人士搭建了一座从线上认识到线下相恋,最终携手步入婚姻的可靠桥梁。这个平台汇聚了真实且有婚恋意图的用户,让原本可能无缘相遇的两个人,有了相识、相知直至相守的珍贵机会。 第一步:完善个人资料,
洛克王国世界开荒攻略:首日必抓精灵与阵容搭配详解 《洛克王国世界》开服第一天,所有训练师的核心目标非常明确:高效利用初期时间,组建一套既能轻松探索地图,又能平稳应对各类战斗的精灵队伍。选择正确的开荒阵容,能让你的冒险之旅事半功倍;若选择不当,则可能陷入被动,浪费宝贵资源。那么,哪些宠物是玩家公认的“
洛克王国全属性克制关系解析:掌握十八系胜负关键 进入洛克王国,你将探索一个由18种精灵属性构成的丰富对战世界:普通、草、火、水、光、地、冰、龙、电、毒、虫、武、翼、萌、幽、恶、机械与幻系。各属性之间存在着复杂而精准的克制与抵抗规则,这对新手玩家而言可能显得纷繁复杂。本文旨在全面解析洛克王国属性克制表
光系核心英雄乔丝琳养成全攻略:从获取到毕业的深度指南 一、乔丝琳获取途径与资源投入规划 作为光系核心输出英雄,乔丝琳的获取时机非常明确,她将在服务器开区第3天通过专属转盘活动正式登场。玩家需要为其规划清晰的培养路径:起步品质建议至少达到红2,而终极目标则是彩4完全体毕业。 大额投入方案(适合追求极速





