如何使用DeepSeek进行科研图表绘制?
datawhale干货整理:现在,借助大模型和一些工具,我们可以轻松绘制出专业的结构图和复杂图表。本文将介绍如何使用claude和draw.io绘制结构图,以及如何利用deepseek和rstudio绘制复杂图表。
免费影视、动漫、音乐、游戏、小说资源长期稳定更新! 👉 点此立即查看 👈
DeepSeek官方链接:https://www.php.cn/link/6226c5b0f6a9b68f3dee542ab5c34545
画结构图:Claude+Draw.io
本部分教程由Datawhale成员宋志学贡献。
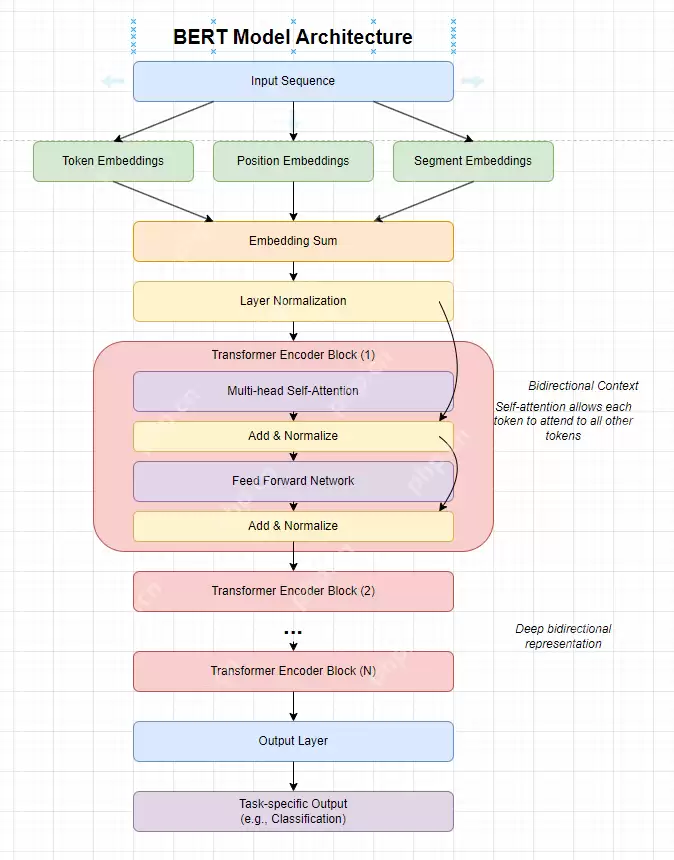
首先,我们需要一个提示词:
“画一个 bert 的模型结构图,使用 draw.io 格式”

将模型输出的draw.io格式代码复制到Draw.io官网的画图页面,或者本地下载Draw.io进行操作。

这种方法可以轻松生成令人惊叹的结构图。以下是一些实用的画图提示词:
结构对比画图:
“画一个【主题A】和【主题B】的结构示意图,左侧为【主题A】右侧为【主题B】,输出为draw.io格式”
“画一个 RAG和GraphRAG的结构对比图,左侧为RAG,右侧为GraphRAG。输出为draw.io格式”

总结分析型:
“分析并画一下现有的【主题】框架图,输出为draw.io格式”
“分析并画一下现有的Agent框架图,输出为draw.io格式”

除了Claude,Qwen-2.5-max的画图能力也非常强大,以下是Qwen-2.5-max的一个示例:
画一个 RAG 和 GraphRAG 的结构对比图,左侧为 RAG,右侧为 GraphRAG。输出为 draw.io 格式

画复杂图表:DeepSeek+Rstudio
本部分感谢SCIPainter的介绍和案例,更多科研制图技巧请查看:
首先选择DeepSeek-R1模型,然后输入:
“使用R语言进行 PCA 分析并使用 ggplot2 绘制带有置信区间的 PCA 散点图,范例数据为自带数据集 iris 请给出详细示例代码”

给出的结果如下,这里跳过详细思考过程,直接查看代码块部分。

点击以上代码块右上角的“复制”按钮,然后将DeepSeek生成的代码复制粘贴到RStudio的脚本编辑器中进行运行,PCA分析和绘图结果如下图。

在RStudio中,我们也可以适当调整绘图参数,满意后将绘制好的图表保存到本地。

祝你使用愉快! ?
相关攻略
面对Figma中大量未命名、结构混乱的栅格系统图层,例如列网格、行网格或嵌套框架内的布局网格,设计师常常感到困扰。图层作用范围模糊,复用逻辑难以梳理,其根本原因在于缺乏一套将布局网格与图层语义化高效结合的管理方法。无需担忧,以下这套详细的操作流程将帮助你快速理清思路,系统化地整理Figma栅格图层。
想要在Figma中实现高度可控、可复用,甚至能集成到CI CD流程中的图层重命名逻辑?直接调用Figma的REST API和Plugin API来构建自定义脚本,是突破插件生态限制、获得最大灵活性的最佳方案。本文将详细解析几种核心的实现路径与具体操作步骤。 一、使用Figma REST API获取文
在Recraft中进行图像编辑时,你是否感到默认的选区工具难以满足精细调整的需求,选区边缘处理不够理想?这通常是因为尚未掌握其核心的“自由手绘选区”功能。这项功能类似于Photoshop中的套索工具,是实现画面精准控制、提升AI绘图编辑效率的关键所在。 一、确认当前版本是否支持套索式自由选区 首先需
SublimeText通过命令面板管理插件,需使用Ctrl+Shift+P(或macOS的Cmd+Shift+P)唤起。核心操作如安装、卸载插件需准确输入“installpackage”或“removepackage”等关键词。若命令无响应,可能未安装PackageControl。插件命令需等待加载完成才会显示,搜索失败时可检查控制台或插件目录。Sublim
傲游浏览器侧边栏可通过多种方式启用。通过菜单栏“自定义界面”勾选显示,或使用快捷键Alt+F配合方向键操作。右键点击侧边栏空白处可快速切换显隐。高级功能支持将侧边栏固定为桌面悬浮窗。若界面设置失效,还可通过修改配置文件手动启用。
热门专题
热门推荐
先别慌,也别急。今年以来的空调市场,竞争确实激烈,走势也充满动荡与不确定性,内卷成了常态。但对于一部分空调企业而言,眼下的煎熬不会持续太久,好日子其实已经不远了。 最近,不止一位空调企业的营销负责人坦言:“现在一线市场上,我们根本顾不上核算成本。只要有订单、能出货,就想尽一切办法去抢。”进入2026
在《星神纪元》的宏大世界中,角色的成长路径充满了策略与选择。转职,作为游戏进程中的关键转折点,不仅是角色实力的质变,更是玩法深度与战斗体验的全面升级。精准掌握转职的奥秘,将彻底改变你的冒险旅程,开启专属的强者之路。 星神纪元角色转职攻略:条件、流程与核心技巧 当角色等级满足特定要求后,转职系统便会解
在热门战术射击游戏《三角洲行动》中,“S8不归之人”任务以其高难度和丰厚回报成为玩家们关注的焦点。想要高效通关并获取全部奖励,掌握一套系统性的攻略思路至关重要。本文将为你全方位解析该任务的通关技巧与核心策略。 三角洲行动S8不归之人任务通关全攻略 “S8不归之人”任务拥有独特的机制与高强度对抗。开局
炉石传说团队协作:梦幻协作成就攻略 “团队协作:梦幻协作”这个成就,目标很明确:用150张“团队协作”牌召唤出的白银之手新兵。但实际操作起来,你会发现它是个不折不扣的“马拉松”式累积成就,难度不小。 为什么说它难?即便你手握“虚灵任务”体系,进度依然缓慢。核心矛盾在于,你不仅需要场上有足够的格子来容
对于刚接触加密货币交易的新手而言,理解平台内不同资金路径是首要任务。本文以OKX为例,清晰区分了“买币”与“提币”的本质区别,并详细解释了“资金划转”与“链上充值”两个核心入口的功能与使用场景。掌握这些基础操作逻辑,能有效避免误操作,确保资产流转安全顺畅,是迈出Web3世界的第一步。





