全面解读专门为知识产权设计的L1区块链Story
tl;dr
2025虚拟币交易平台推荐:
- 欧易(OKX)交易平台(>>>进入官网<<<)(下载OKX的Android安装包)
- 币安(Binance)交易平台(>>>进入官网<<<)(下载币安Android安装包)
什么是 Story
Story 是一个专为知识产权设计的 Layer 1 区块链,结合了 EVM 和 Cosmos SDK 的优势,100% EVM 兼容,同时在执行层进行了深度优化,能够快速且高效地处理如知识产权这样的复杂数据结构。
什么是知识产权资产(IP Assets or IPA)
IPA 是 Story 上可编程的基础知识产权元数据。简单来说 IPA 是由一个 ERC-721 标准的 NFT 和一个 ERC-6551 标准的 TBA(Token Bound Account)IP 绑定账户组成。其中 NFT 代表 IP,TBA 是一个与 IP 资产绑定的独立合约,用于控制与 Story 模块交互的权限或存储 IP 相关的数据。
尽管 IP 资产使用的是 ERC-721 标准的 NFT,但是它所包含的元数据是一个设计完备的,专门用于 IP 资产的数据结构。
IPA Metadata Standard登录后复制
在 IP 资产中有一些被定义好的属性,例如 relationships,该属性在 Story 中存在 40 中不同类型的定义,用于应对各种情况下的 IP 从属关系。
什么是 IP 账户(IP Account)
IP 账户是通过 ERC-6551 标准实现的、与 IP 绑定的 EOA 账户,具体细节可以参考 EIP-6551。
IP Account Structure登录后复制
IP 账户主要执行两个功能:
存储 IP 相关的数据:包括元数据和与之关联的资产(例如从该 IP 派生的授权代币或版税代币)的所有权信息。支持各个模块使用这些数据:这些模块与 IP 账户交互,并向其添加和存储数据。例如,授权、收入 / 版税分成、作品混合、IP 纠纷解决等模块的功能都依赖于 IP 账户的可编程性。IPA 的模块设计与已有的核心模块
由于 IP 账户的存在,IP 资产不但可以存储 IP 相关的数据,还可以通过 ERC-165 标准接口与各类模块进行交互。任何用户都可以自定义开发模块,同时 Story 定义了 4 个核心模块,分别是:
授权模块(Licensing Module):授权模块允许用户从授权模版(即 Programmable IP License,PIL)创建一个授权,并将其附加到 IP 资产上。这个授权所定义的授权条款限制了他人如何使用你的 IP 进行商业化开发或者联合创作。如果 IP 资产附加了授权条款,任何人都可以从中铸造一个授权代币,该代币作为使用该作品的许可,并受授权条款的约束。这将建立 IP 资产之间的父子关系,从而激活例如通过版税模块实现的自动版税流转等功能。License Templates登录后复制版税模块(Royalty Module):版税模块定义了收入如何在父 IP 资产和子 IP 资产之间流动。以下是两种常见的收入流场景,后续文章中会拆解不同应用场景下的实际案例:铸造授权代币:当从 IP 资产中铸造授权代币时,可能需要支付铸造费用。当有人(希望注册衍生作品或仅持有授权)支付此费用时,收入应沿链向上流动。直接打赏:如果有人直接向某个 IP 资产发送收入,该收入也应沿链向上流动。
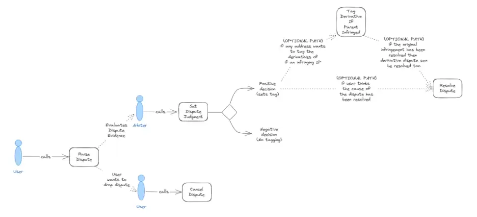
Royalty Flow登录后复制纠纷模块(Dispute Module):纠纷模块为用户提供了一种通过仲裁的方式提出和解决纠纷方法。仲裁系统的主要组成部分包括:仲裁政策:仲裁政策是指一组规则、流程和实体的组合,这些要素共同决定争议的结果。目前,唯一支持的仲裁政策是 UMA 仲裁政策。仲裁惩罚:指当 IP 资产被 “标记” 后所发生的后果。IP 资产只有在争议被裁定为正确的情况下,才会被视为“标记”。一旦被标记,IP 资产将无法铸造授权代币、关联任何父资产、领取版税收入和无法使用所有现有授权。标记:Story 预设了 4 种类型的标记,可用于标记纠纷资产,包括:违规注册(即注册已存在的 IP 资产)、违规使用(不恰当的使用 IP 资产所包含的授权)、违规支付和内容标准违规。
Dispute Process Flow登录后复制分组模块(Grouping Module):分组模块支持创建和管理分组 IP 资产,并为该分组提供版税池功能。二、IP 资产应用的创新探索
在理解了 IP 资产的基础特征和模块之后,我们天然地认识到了 Story 的优势。IP 资产可以帮助内容创作者轻松的构建一个由智能合约和去中心化网络保护的版权帝国,内容创作者的所有知识产权在受到保护的情况下,还可以参与到大量的金融衍生活动中来。因此,让我们来头脑风暴一下,我们可以在 Story 上做哪些事情?
IP 资产发行和 IP 资产特色
区块链平等地给予了每个人发行资产的权利,Story 通过设计了一套完整的资产结构和执行模块保护了每个人的知识产权,并且提供了一套全面的知识产权注册、应用、确权、版税流转等功能框架。
是否还记得当年 BAYC 和 Azuki 给加密社区带来的惊喜和狂欢吗?加密社区曾经绞尽脑汁设想各种方案为自己手中的 NFT 赋能,让我们直接通过案例来说明如果 BAYC 在 Story 上发行,会是什么样的情景?
If BAYC on Story
首先,作为 BAYC 这个 IP 的持有者,Yuga Lab 可以现在 Story 上注册 BAYC 成为知识产权资产即 IPA。注册过后可以为 BAYC 设置不同的授权模版(PIL),以约束在不同场景下,使用 BAYC 这个 IP 的具体限制。
其次,BAYC 这个 IP 的版税模块会绑定 1 亿枚版税代币(Royalty Tokens),这是一个 ERC20 标准的代币,主要的作用是可以瓜分 BAYC 这个 IP 的版税金库中的对应份额收入。
最后,作为 IPA 的发行商,Yuga Lab 可以发行自己使用 BAYC 这个 IP 的第一个具体产品,BAYC 10K Collection,即 1 万张形态各异的猴子 NFT。当然该 NFT 系列是通过铸造了 BAYC 的授权代币后发行的,Yuga Lab 可以在该授权中规定,所有子 IP 的收入,将有 5%(可设置)流入 BAYC 的金库中。
IfStory Protocol登录后复制
通过上图可以看出来,Story 为 IP 资产设计了一套完整的授权和版税系统,在这套系统下,IP 资产的持有方几乎不需要花费额外的精力在 IP 授权和版税收入的问题上。同样的,在这套系统系,多了一些在之前区块链产业中不存在的,或者说是难以评估的商业逻辑和交易机会,下面我们一一进行解读。
IP 资产授权收入:BAYC 作为父 IP,开放授权给多个产品线或者其他有意愿在 BAYC 品牌下进行创作的创作者。不论是产品线还是其他创作者都需要铸造授权代币,授权代币的铸造费用是父 IP 资产的直接收入。IP 资产版税收入:BAYC 作为父 IP,挂钩的版税代币可以对其 IP 下所有的收入进行提取。收入金库的主要收入来自 IP 授权代币铸造费以及子 IP 的各项收入(子 IP 授权代币铸造费和直接收入)。IP 资产的授权代币交易:对于一个知名 IP 来说,其授权代币不论是铸造价格还是二级市场流通价格,都可能会是一笔高额的费用。并且这是一种完全实用型的代币,对于知名 IP 来说,可能会出现供不应求的状态。IP 资产的版税代币交易:IP 资产的版税代币直接享受对应 IP 资产的营收分红,市场可以清晰的对相应的 IP 营收进行估算,从而更加及时的反应在版税代币价格上,同样版税代币的价格也存在预期炒作。当 IP 资产在 Story 下实现了清晰的授权和版税流转时,我们自然会想到 IP 资产的交易,是会更加多样化的。
Story Architecture登录后复制
IP 资产交易
在我们已有的 DeFi 世界当中,已经形成了非常清晰的、各有所长的赛道,例如 Uniswap 是 DEX 中的佼佼者、Opensea 是 NFT Marketplace 中的佼佼者、Pendle 是 Yield token trading 中的佼佼者。虽然在 Story 当中,交易资产的形式没有发生根本性的变化,依然是 ERC20 和 ERC721,但是代币本身的基本面发生了巨大的变化。
例如知名 IP 资产的版税代币。只要该 IP 的商业帝国能够不断发展壮大,其授权费用和直接消费所产生的版税将全部流向父 IP 的收入金库中,那么该父 IP 的版权代币就会有清晰的炒作逻辑。那么我们是否可以设想,类似于现实生活中的股票交易软件一样,会有这样一家 DEX,将版权代币的收入情况和未来收入的预测情况清晰的展现在交易者面前,毕竟这些数据均存在链上可查可追溯。
知名 IP 资产的授权代币也会成为新兴的炒作对象。授权代币可能会出现两种情况下的炒作:一种是授权代币数量有限,另一种情况是 IP 资产的知名度和收入逐渐提高,其授权代币的价值不断提升。由于授权代币是 ERC721 标准的代币,那么在交易授权代币的平台中,同理,用户们也会更加倾向于使用能够反应授权代币基本面各项信息的交易平台。
更进一步,如果 IP 资产的版税代币和授权代币都具有基于未来现金流的交易逻辑,那么这些代币都可以拆分成为 PT(Principal Token)和 YT(Yield Token)进行交易,Pendle,你知道我说的是你。
IP 资产抵押
在 DeFi 世界当中,还有一个赛道是绝对不可能忽视的,那便是资产抵押和借贷。AAVE 以难以撼动的地位掌管着 210 亿美金的 TVL,其中 85% 以上的资产均是 ETH 代币。
AAVE performance登录后复制
AAVE TVL Assets登录后复制
回到 IP 资产的世界中来,那么 IP 资产是否可以用于抵押借贷呢?授权代币和版权代币是否同样也可以用于抵押借贷呢?我想答案是必然的。
现实世界中我们看过无数的案例,IP 资产用于抵押借贷的情况。例如 2009 年迪士尼曾进行过漫威 IP 的质押用于未来开发电影,从美林银行获得 5.25 亿美元贷款。IP 质押融资的主要评估维度包括:IP 的历史商业表现、受众基础和市场认可度、未来开发和变现潜力、IP 的生命周期和持续性、行业环境和市场前景等。在 Story 上,IP 资产的表现均透明可追溯,这为 IP 质押融资的评估降低了难度,因此有理由相信,IP 资产的抵押借贷会成为 Story 所说的 IPFi 的核心。
更多
相关攻略
聚焦数字技术,释放创新动能。为集中展示静安区区块链技术从“实验室”走向“应用场”的丰硕成果,挖掘一批可复制、可推广的行业解决方案,加速构建区块链产业生态闭环,静安区数据局特推出“静安区区块链创新应用
拜占庭将军问题:区块链信任根基的理论基石 在探讨区块链如何构建无需信任的协作体系时,一个源自分布式系统理论的核心概念绕不开,那就是“拜占庭将军问题”。它精准刻画了在网络参与者无法完全互信、通信也可能不可靠的环境下,达成稳定共识所面临的深层困境。这一理论挑战由Leslie Lamport等学者在198
PoS共识机制终极指南:原理、优势、风险与未来 在区块链技术迈向大规模应用的关键十字路口,共识机制是决定网络未来的核心。随着以太坊成功完成“合并”全面转向权益证明,PoS共识机制已从幕后走向台前,成为引领下一代区块链基础设施的关键技术。它不仅是对传统工作量证明的革新,更是对整个加密世界能源观、安全观
前言:区块链共识演进的十字路口 在去中心化的世界里,区块链网络的魅力源于其开源的本质与动态演进的能力。然而,当社区成员对技术升级或治理规则产生分歧时,网络便会面临关键的抉择时刻。这种由共识分歧导致原有链产生分支的现象,被称为区块链分叉。它不仅是技术事件,更是社区意志、发展方向与加密资产价值重构的核心
在快速变化的Web3世界中,代币经济学被誉为项目的灵魂与生命线。一个设计精良的代币经济模型不仅能驱动生态持续繁荣,更是投资者评估项目长期价值的核心标尺。对于希望深耕区块链、DeFi或元宇宙领域的参与者而言,掌握代币经济学分析方法,是做出明智决策的关键第一步。 代币经济学:为什么它是Web3项目的命脉
热门专题
热门推荐
加密货币行业翘首以盼的监管里程碑,终于有了实质性进展。美国证券交易委员会(SEC)主席保罗·阿特金斯(Paul Atkins)近日证实,那份允许加密项目在早期获得注册豁免权的“安全港”框架提案,已经正式送抵白宫,进入了最终审查阶段。 在范德堡大学与区块链协会联合举办的数字资产峰会上,阿特金斯透露了这
微策略Strategy报告:第一季录得144 6亿美元浮亏 再斥资约3 3亿美元买进4871枚比特币 市场震荡的威力有多大?看看Strategy的最新季报就明白了。根据其最新向美国证管会(SEC)提交的8-K报告,受市场剧烈波动影响,这家公司所持的比特币在第一季度录得了一笔惊人的数字——144 6亿
稳定币巨头Tether的动向,向来是加密世界的风向标。这不,它向Web3基础设施的版图扩张,又迈出了关键一步。公司执行长Paolo Ardoino在社交平台X上透露,其工程团队正在全力“烹制”一个新项目——去中心化搜索引擎 “Hypersearch”。这个消息一出,立刻引发了行业的广泛猜想。 采用D
基地位于Coinbase旗下以太坊Layer2网络Base的Seamless Protocol,日前正式宣告了服务的终结。这个曾经吸引了超过20万用户的原生DeFi借贷协议,在运营不到三年后,终究没能跑赢时间。它主打的核心产品是Integrated Leverage Markets(ILMs)——一
PAAL代币揭秘:深度解析Web3社区治理的核心钥匙 在去中心化自治组织的浪潮中,谁真正掌握了项目的话语权?PAAL代币提供了一套系统化的答案。它不仅是生态内流转的价值媒介,更是开启链上治理大门的核心凭证。通过持有并质押PAAL代币,用户能够对协议升级、资金分配乃至战略方向等关键事务投出决定性的一票














