当代人生高考怎么考高分
在当代人生游戏中想要考大学,必不可少的肯定就是高考了,所以就有非常多的考题需要大家选择,那么当代人生高考怎么考高分?下面就给大家带来相关的攻略,感兴趣的小伙伴可以参考参考啦!
免费影视、动漫、音乐、游戏、小说资源长期稳定更新! 👉 点此立即查看 👈
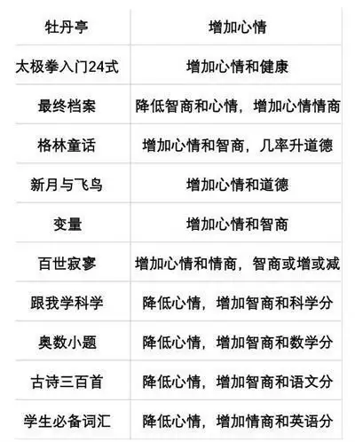
高考全部答案攻略1:书的提高属性是必不可少的,每年免费读的书有好几种,大家一定要认真的挑选,可以对应下图中的书的属性进行挑选这样更容易匹配自己的玩法;

2:下图是语文的问题和答案,大家可以保存下来进行参考;

3:下图是数学的问题和答案,同时你也可以保存下来进行参考;

4:下图是英语的问题和答案,可以保存下来进行参考;

5:下图是综合类题目的问题和答案,保存下来然后去答题即可。

想了解最新最热手游攻略秘籍,这里每天都有最新的资讯等你来看!敬请关注“游乐网”。
相关攻略
在当代人生中你可以体验一个完整的人生,当你在成年时是会迎来你生命中的一大转折点高考,在当代人生也是需要进行英语,语文,数学,综合四类高考的,大家对高考答案肯定很感兴趣,跟着小编一起
热门专题
热门推荐
腾讯生态整合新动向:QQ全面接入微信小程序 7月1日,腾讯QQ小程序开发者平台发布了一项重要更新。核心内容是,为了帮助开发者降低双端开发与维护成本,QQ将全面接入微信小程序体系。这意味着,未来用户可以直接在QQ内搜索并打开微信小程序。 对于现有的存量QQ小程序,此次调整并未“一刀切”。它们目前仍可正
下半年芯片市场巅峰对决提前揭幕 今年下半年,全球芯片市场的战火将空前炽热。两位重量级选手——联发科与高通,已经准备好亮出各自的王牌。天玑9600系列与骁龙8E6系列,这两大迭代旗舰平台的正面交锋,注定会成为今年科技行业最值得关注的戏码。 双芯策略:精准卡位旗舰市场 有意思的是,联发科这次玩了个新花样
在当今数字化社交的时代,微信已成为人们日常沟通交流的重要工具。不少人都发现,微信好友申请居然可以通过搜索 qq 号来添加,这背后有着诸多有趣的原因和便利之处。 一、社交关系的延续与拓展 要知道,微信与QQ同属腾讯旗下,两者之间存在着千丝万缕的联系。很多用户的社交关系其实根植于QQ时代,那些好友列表里
高德地图如何更改定位?三种方法详解及注意事项 无论是日常通勤、外出旅行还是朋友相聚,高德地图已经成了我们依赖的“导航神器”,精准定位和路线规划是其核心功能。不过,现实场景有时会有点特殊——比如,你可能需要模拟一个位置来测试应用,或者在某个游戏中“签到”,又或者只是想和朋友开个无伤大雅的玩笑。这个时候
巧学宝App绑定手机号全程指南 在巧学宝App上完成手机号绑定,是解锁其完整功能的关键一步。这个看似简单的操作,能为你后续的学习之旅带来不少实实在在的便利。那么,该如何快速搞定呢?下面这张流程图,能帮你一眼看清完整的操作路径。 第一步:进入个人中心 首先,打开你的巧学宝App。进入主界面后,注意力可





