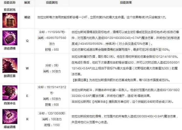
酒桶技能

在游戏《英雄联盟》中,酒桶古拉加斯的技能有五个,分别是欢乐时光、滚动酒桶、醉酒狂暴、肉弹冲击和爆破酒桶。
免费影视、动漫、音乐、游戏、小说资源长期稳定更新! 👉 点此立即查看 👈
欢乐时光:古拉加斯每次使用技能后都会喝一小杯,立即恢复8%的最大生命值。这个效果每8秒内只会触发1次。
滚动酒桶:古拉加斯将酒桶滚到目标地点,酒桶可以被主动引爆或在到达目标地点4秒后自行爆炸,对范围内的敌人造成魔法伤害,并将他们减速。
它的伤害和减速效果会随着酒桶的发酵而提升,最多可在2秒后提升至150%。
醉酒狂暴:古拉加斯痛饮烈酒,需引导2.5秒。他在引导时所受的伤害会降低。在完成引导后,他的下次普通攻击射程会增加50,并可以对附近敌人造成魔法伤害。
肉弹冲击:古拉加斯向前冲,并撞击命中的第一名敌人。他会对范围内的敌人造成魔法伤害,并将他们撞开,造成1秒晕眩效果。
当古拉加斯用E【肉弹冲击】撞到敌方单位时,这个技能的冷却时间会减少3秒。
爆破酒桶:古拉加斯投掷他的酒桶,对范围内的所有敌人造成魔法伤害,并且将他们从范围中心击退。

想了解最新最热游戏攻略秘籍,这里每天都有最新的资讯等你来看!敬请关注“游乐网”。
热门专题
热门推荐
加密货币行业翘首以盼的监管里程碑,终于有了实质性进展。美国证券交易委员会(SEC)主席保罗·阿特金斯(Paul Atkins)近日证实,那份允许加密项目在早期获得注册豁免权的“安全港”框架提案,已经正式送抵白宫,进入了最终审查阶段。 在范德堡大学与区块链协会联合举办的数字资产峰会上,阿特金斯透露了这
微策略Strategy报告:第一季录得144 6亿美元浮亏 再斥资约3 3亿美元买进4871枚比特币 市场震荡的威力有多大?看看Strategy的最新季报就明白了。根据其最新向美国证管会(SEC)提交的8-K报告,受市场剧烈波动影响,这家公司所持的比特币在第一季度录得了一笔惊人的数字——144 6亿
稳定币巨头Tether的动向,向来是加密世界的风向标。这不,它向Web3基础设施的版图扩张,又迈出了关键一步。公司执行长Paolo Ardoino在社交平台X上透露,其工程团队正在全力“烹制”一个新项目——去中心化搜索引擎 “Hypersearch”。这个消息一出,立刻引发了行业的广泛猜想。 采用D
基地位于Coinbase旗下以太坊Layer2网络Base的Seamless Protocol,日前正式宣告了服务的终结。这个曾经吸引了超过20万用户的原生DeFi借贷协议,在运营不到三年后,终究没能跑赢时间。它主打的核心产品是Integrated Leverage Markets(ILMs)——一
PAAL代币揭秘:深度解析Web3社区治理的核心钥匙 在去中心化自治组织的浪潮中,谁真正掌握了项目的话语权?PAAL代币提供了一套系统化的答案。它不仅是生态内流转的价值媒介,更是开启链上治理大门的核心凭证。通过持有并质押PAAL代币,用户能够对协议升级、资金分配乃至战略方向等关键事务投出决定性的一票





