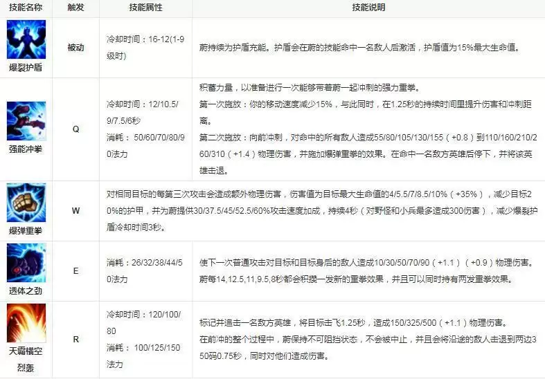
蔚的技能

在游戏《英雄联盟》中,皮城执法官蔚的技能有五个,分别是爆裂护盾、强能冲拳、爆弹重拳、透体之劲和天霸横空烈轰。
免费影视、动漫、音乐、游戏、小说资源长期稳定更新! 👉 点此立即查看 👈
爆裂护盾:蔚持续为护盾充能。护盾会在蔚的技能命中一名敌人后激活,护盾值为15%最大生命值。
强能冲拳:第一次施放:你的移动速度减少15%,与此同时,在1.25秒的持续时间里提升伤害和冲刺距离。
第二次施放:向前冲刺,对命中的所有敌人造成物理伤害,并施加爆弹重拳的效果。在命中一名敌方英雄后停下,并将该英雄击退。
爆弹重拳:对相同目标的每第三次攻击会造成额外物理伤害,减少目标护甲,并为蔚提供攻击速度加成,减少爆裂护盾冷却时间3秒。
透体之劲:使下一次普通攻击对目标和目标身后的敌人造成物理伤害,并且可以同时持有两发重拳效果。
天霸横空烈轰:标记并追击一名敌方英雄,将目标击飞1.25秒,造成物理伤害。在前冲的整个过程中,蔚保持不可阻挡状态,不会被中止,并且会将沿途的敌人击退到两边,同时对他们造成伤害。

想了解最新最热游戏攻略秘籍,这里每天都有最新的资讯等你来看!敬请关注“游乐网”。
热门专题
热门推荐
加密货币行业翘首以盼的监管里程碑,终于有了实质性进展。美国证券交易委员会(SEC)主席保罗·阿特金斯(Paul Atkins)近日证实,那份允许加密项目在早期获得注册豁免权的“安全港”框架提案,已经正式送抵白宫,进入了最终审查阶段。 在范德堡大学与区块链协会联合举办的数字资产峰会上,阿特金斯透露了这
微策略Strategy报告:第一季录得144 6亿美元浮亏 再斥资约3 3亿美元买进4871枚比特币 市场震荡的威力有多大?看看Strategy的最新季报就明白了。根据其最新向美国证管会(SEC)提交的8-K报告,受市场剧烈波动影响,这家公司所持的比特币在第一季度录得了一笔惊人的数字——144 6亿
稳定币巨头Tether的动向,向来是加密世界的风向标。这不,它向Web3基础设施的版图扩张,又迈出了关键一步。公司执行长Paolo Ardoino在社交平台X上透露,其工程团队正在全力“烹制”一个新项目——去中心化搜索引擎 “Hypersearch”。这个消息一出,立刻引发了行业的广泛猜想。 采用D
基地位于Coinbase旗下以太坊Layer2网络Base的Seamless Protocol,日前正式宣告了服务的终结。这个曾经吸引了超过20万用户的原生DeFi借贷协议,在运营不到三年后,终究没能跑赢时间。它主打的核心产品是Integrated Leverage Markets(ILMs)——一
PAAL代币揭秘:深度解析Web3社区治理的核心钥匙 在去中心化自治组织的浪潮中,谁真正掌握了项目的话语权?PAAL代币提供了一套系统化的答案。它不仅是生态内流转的价值媒介,更是开启链上治理大门的核心凭证。通过持有并质押PAAL代币,用户能够对协议升级、资金分配乃至战略方向等关键事务投出决定性的一票





