皮城女警技能

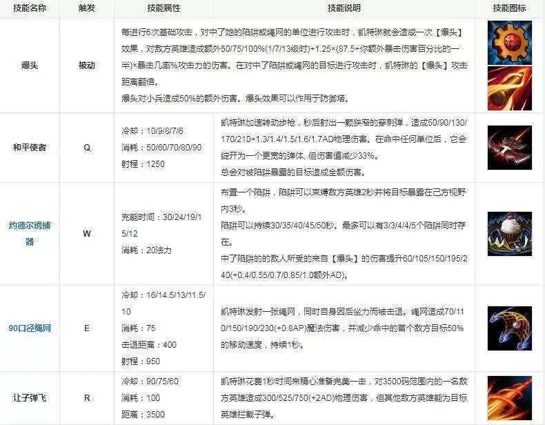
在游戏《英雄联盟》中,皮城女警凯特琳的技能有五个,分别是爆头、和平使者、约德尔诱捕器、90口径绳网和让子弹飞。
免费影视、动漫、音乐、游戏、小说资源长期稳定更新! 👉 点此立即查看 👈
爆头:每进行6次基础攻击,对中了她的陷阱或绳网的单位进行攻击时,凯特琳就会造成一次【爆头】效果,对敌方英雄造成额外的物理伤害。在对中了陷阱或绳网的目标进行攻击时,凯特琳的【爆头】攻击距离翻倍。
爆头对小兵造成50%的额外伤害。爆头效果可以作用于防御塔。
和平使者:凯特琳加速转动步枪,秒后射出一颗狭窄的穿刺弹,造成物理伤害。在命中任何单位后,它会绽开为一个更宽的弹体, 但伤害值减少33%。总会对被陷阱暴露的目标造成全额伤害。
约德尔诱捕器:布置一个陷阱,陷阱可以束缚敌方英雄2秒并将目标暴露在己方视野内3秒。中了陷阱的的敌人所受的来自【爆头】的伤害提升。
90口径绳网:凯特琳发射一张绳网,同时自身因后坐力而被击退。绳网造成魔法伤害,并减少命中的首个敌方目标50%的移动速度,持续1秒。
让子弹飞:凯特琳花费1秒时间来精心准备完美一击,对3500码范围内的一名敌方英雄造成物理伤害,但其他敌方英雄能为目标英雄拦截子弹。

想了解最新最热游戏攻略秘籍,这里每天都有最新的资讯等你来看!敬请关注“游乐网”。
热门专题
热门推荐
加密货币行业翘首以盼的监管里程碑,终于有了实质性进展。美国证券交易委员会(SEC)主席保罗·阿特金斯(Paul Atkins)近日证实,那份允许加密项目在早期获得注册豁免权的“安全港”框架提案,已经正式送抵白宫,进入了最终审查阶段。 在范德堡大学与区块链协会联合举办的数字资产峰会上,阿特金斯透露了这
微策略Strategy报告:第一季录得144 6亿美元浮亏 再斥资约3 3亿美元买进4871枚比特币 市场震荡的威力有多大?看看Strategy的最新季报就明白了。根据其最新向美国证管会(SEC)提交的8-K报告,受市场剧烈波动影响,这家公司所持的比特币在第一季度录得了一笔惊人的数字——144 6亿
稳定币巨头Tether的动向,向来是加密世界的风向标。这不,它向Web3基础设施的版图扩张,又迈出了关键一步。公司执行长Paolo Ardoino在社交平台X上透露,其工程团队正在全力“烹制”一个新项目——去中心化搜索引擎 “Hypersearch”。这个消息一出,立刻引发了行业的广泛猜想。 采用D
基地位于Coinbase旗下以太坊Layer2网络Base的Seamless Protocol,日前正式宣告了服务的终结。这个曾经吸引了超过20万用户的原生DeFi借贷协议,在运营不到三年后,终究没能跑赢时间。它主打的核心产品是Integrated Leverage Markets(ILMs)——一
PAAL代币揭秘:深度解析Web3社区治理的核心钥匙 在去中心化自治组织的浪潮中,谁真正掌握了项目的话语权?PAAL代币提供了一套系统化的答案。它不仅是生态内流转的价值媒介,更是开启链上治理大门的核心凭证。通过持有并质押PAAL代币,用户能够对协议升级、资金分配乃至战略方向等关键事务投出决定性的一票





