皎月女神技能

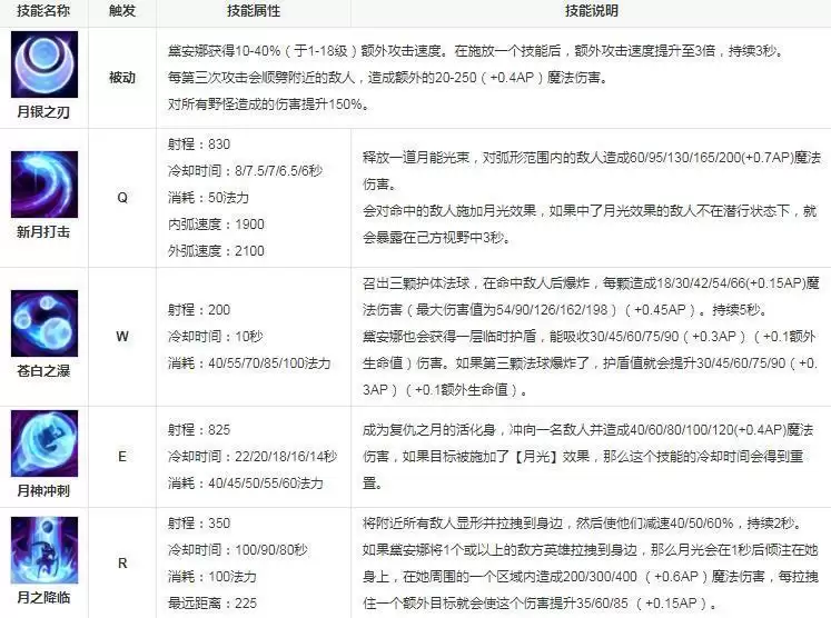
在游戏《英雄联盟》中,皎月女神黛安娜一共有五个技能,分别为月银之刃、新月打击、苍白之瀑、月神冲刺和月之降临。
免费影视、动漫、音乐、游戏、小说资源长期稳定更新! 👉 点此立即查看 👈
月银之刃:黛安娜获得额外攻击速度。在施放一个技能后,额外攻击速度提升至3倍,持续3秒。每第三次攻击会顺劈附近的敌人,造成额外的魔法伤害。对所有野怪造成的伤害提升150%。
新月打击:释放一道月能光束,对弧形范围内的敌人造成魔法伤害。会对命中的敌人施加月光效果,如果中了月光效果的敌人不在潜行状态下,就会暴露在己方视野中3秒。
苍白之瀑:召出三颗护体法球,在命中敌人后爆炸,每颗造成魔法伤害。黛安娜也会获得一层临时护盾,如果第三颗法球爆炸了,护盾值就会提升。
月神冲刺:成为复仇之月的活化身,冲向一名敌人并造成魔法伤害,如果目标被施加了【月光】效果,那么这个技能的冷却时间会得到重置。
月之降临:将附近所有敌人显形并拉拽到身边,然后使他们减速。如果黛安娜将1个或以上的敌方英雄拉拽到身边,那么月光会在1秒后倾注在她身上,在她周围的一个区域内造成魔法伤害,每拉拽住一个额外目标就会使这个伤害提升。

想了解最新最热游戏攻略秘籍,这里每天都有最新的资讯等你来看!敬请关注“游乐网”。
热门专题
最新APP
热门推荐
苹果折叠屏手机 iPhone Fold 最新渲染图曝光:摄像头凸起优化,设计更显精致 有关苹果公司首款折叠屏 iPhone 的传闻持续受到关注。4月5日,知名爆料者 Majin Bu 在社交平台X上再度分享了一组据称是 iPhone Fold 的高清渲染图,从多角度揭示了这款备受期待设备可能的外观设
通用性首选:官府无垢队阵容深度解析 在当前版本中,若要挑选一套兼具强度与广泛适用性的阵容,以官府流派【长孙无垢】为核心的搭配方案无疑是热门之选。这套经典组合通常由长孙无垢(官府)、李一桐、李善德、李光弼,以及关羽或平安组成。其核心战斗逻辑清晰且高效:一方面,依靠长孙无垢与李光弼的技能联动,通过对目标
洛克王国全精灵隐藏进化条件完整攻略大全 在《洛克王国》丰富多彩的冒险世界中,除了常规的等级进化,众多精灵还埋藏着独特的“隐藏进化”路径。这些特殊的进化条件,往往是解锁精灵终极形态、完成图鉴收集的关键所在。与普通进化方式不同,隐藏进化需要触发特定的环境、时间、道具或任务条件,充满了探索与解密的乐趣。你
燕云十六声石震关卡怎么过?高效通关技巧与实战攻略详解 掌握核心机制:石震关卡难点全解析 石震关卡的核心挑战在于敌人配置:不仅数量密集,且拥有高额血量和攻击力。这些敌人并非随机分布,而是依据特定区域、巡逻路线及攻击逻辑进行部署。提前掌握不同敌人的攻击前摇、技能范围与仇恨机制,是制定有效战术的前提,真正
英雄联盟手游安妮符文终极指南:爆发流核心配置与实战策略 在英雄联盟手游的对局中,黑暗之女安妮以其强大的瞬间爆发与控制能力,始终是中单位置的热门选择。虽然操作看似简单易懂,但想要真正掌握这位火焰法师的精髓,打出毁天灭地的效果,一套科学高效的符文搭配是不可或缺的基石。正确的符文选择,能让她从温顺的火苗化





