皎月连招技巧

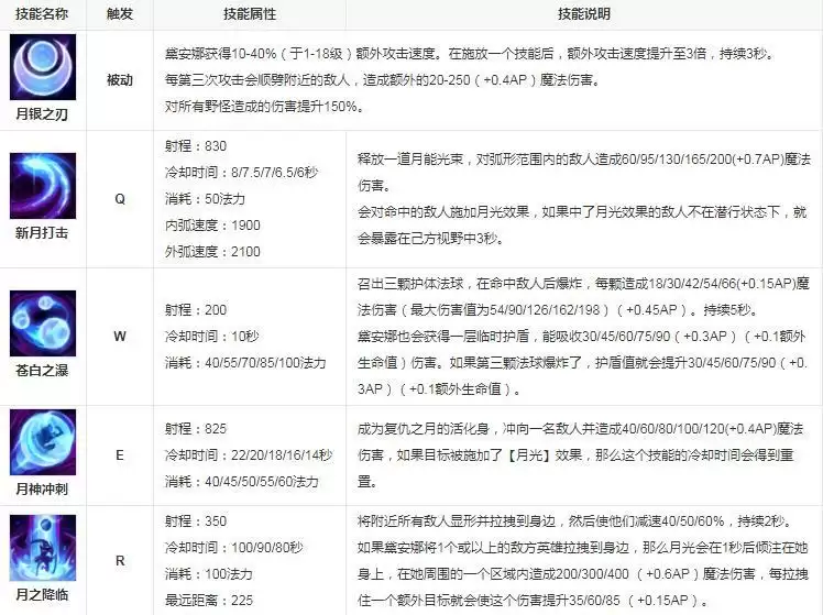
在游戏《英雄联盟》中,皎月女神黛安娜的连招方法是由于皎月的被动是第三次普攻造成额外伤害,因此推荐皎月在攻击两次小兵后找机会发动攻击。
免费影视、动漫、音乐、游戏、小说资源长期稳定更新! 👉 点此立即查看 👈
在Q中敌方英雄后立即开E上前A出第三下效果,然后玩家开W粘住对方通过普攻进行输出。如果对方处于残血状态可以交E来保证击杀。
在六级后由于皎月的大招效果为命中多个英雄增加额外伤害,因此皎月要尽可能位于多个敌方英雄中间。玩家可以先Q前排敌方英雄,E拉近后用第二个E或闪现飞到敌方最密集的区域并开R,可以打出一次完美的大招。

想了解最新最热游戏攻略秘籍,这里每天都有最新的资讯等你来看!敬请关注“游乐网”。
热门专题
热门推荐
Lemonaid是什么 如果你正为音乐创作寻找得力助手,那么Lemonaid很可能就是答案。它是一款专门面向专业音乐人打造的AI音乐生成工具,核心能力在于自主生成包含完整旋律、和声与节奏的乐曲。无论是想要一段氛围感十足的背景音乐,还是为具体场景定制配乐,它都能提供高度逼真且质量上乘的作品。工具提供了
苹果也要出折叠屏,传闻已经有几年了,从目前供应链、分析师与知名爆料者释放的信息来看,这款与市面大折都不一样的阔折叠似乎已经蓄势待发,大概率今年下半年就要正式面市。今天我们就来为大家汇总一波,没准儿就有你想知道的消息。 关于苹果折叠屏手机的传闻,已经流传了好几年。如今,综合供应链、分析师以及各路知名爆
《刺客信条:黑旗重制版》官宣之际,这款新海盗游戏为何能抢先赢得玩家口碑? 当游戏界的焦点都集中在《刺客信条:黑旗重制版》的正式公布时,一款名为《风启之旅》(Windrose)的开放世界海盗生存建造游戏,却凭借其过硬的品质与独特的玩法融合,悄然在玩家社区中掀起热议。这款由乌兹别克斯坦团队Kraken
产品介绍 提到云端智能视频创作,腾讯智影是一个绕不开的名字。这款由腾讯推出的平台,本质上是一个一站式的在线视频工厂,集成了从素材挖掘、剪辑、渲染到最终发布的全链路功能,旨在为用户提供全方位的视频创作解决方案。更吸引人的是,它不仅免费开放,还深度整合了多项前沿AI技术,目标很明确:让视频化表达这件事,
《王者荣耀世界》线下活动风波:合影互动引争议,职业素养与网络舆论深度探讨 近日,《王者荣耀世界》的一场线下玩家见面会,因台上一次短暂的合影互动,意外成为全网热议的焦点。活动中,一位男粉丝上台与角色扮演者(Coser)合影时,主动做出比心手势以示友好,却未得到身旁Coser的任何回应。男生举着手势在原





