梦幻西游手游2021年12月1日更新公告
在梦幻西游手游中2021年12月1日更新了哪些有趣的内容呢?不清楚本次更新情况如何的小伙伴们,接下来就让我们一起来看一下吧~!
免费影视、动漫、音乐、游戏、小说资源长期稳定更新! 👉 点此立即查看 👈
亲爱的玩家朋友:
为保证服务器的运行稳定和服务质量,《梦幻西游》手游所有服务器将于2021年12月1日8:00停机,进行维护工作。预计维护时间为8:00~9:00。如果在预定时间内无法完成维护内容,开机时间也将继续顺延。请各位玩家相互转告,并提前留意游戏时间,以免造成不必要的损失。维护期间给您带来的不便,敬请谅解,网易游戏感谢所有玩家的支持和配合。
本周内容
测试服内容
以下内容在部分服务器放出(客户端升级至1.350.1版):
双平台一区——再续前缘
双平台一区——似水流年
双平台二区——天下无双
双平台二区——紫禁之巅
双平台二区——高山流水
双平台二区——梦回唐朝
双平台三区——时空之隙
1、为了给广大玩家朋友带来平衡的战斗体验、新鲜的策略变化以及直观的战斗理解,本次战斗平衡调整将对部分门派技能、奇经八脉、召唤灵、特技、法宝以及器灵方面进行调整。
配合本次调整,12月1日维护后至12月28日24:00,测试服务器转门派半价,首次重置奇经八脉将不消耗星辰碎片和星辰晶石耐久度。(本次战斗调整预计测试2周,因此测试服务器的半价时间将有额外2周延长时间。
【挖掘召唤灵多样性】
提高出战召唤灵数量,强化多样性技能机制,从召唤灵角度挖掘战斗策略多样性
【提高出手选择智能化】
针对灵动九天、金刚护体、六道轮回等持续性技能强化它们的目标选择能力,从而提高辅助效率,为战斗带来新的变化
【强化策略执行稳定性】
稳定策略执行过程中的概率性如瞬法、瞬击、牺牲,让多样性策略的落地实施更有保证
【技能功能单一化】
强化每个技能的单一化效果,让它的机制能力更突出,而不是被多项能力均摊,同时降低战斗复杂度
【调整持续性特技】
针对野兽之力、放下屠刀等属性加成的10回合特技,修改为全场生效,并改为不可被驱散,从而降低战斗复杂度
===门派技能、奇经八脉、门派法宝调整===
【大唐官府】
大唐官府定位物理点杀,当前版本借助三扫的机动性以及四扫的强攻性在点杀方面当仁不让,同时配合后发制人、翩鸿一击让点杀定位更具容错性。本次调整适当提升大唐官府抗性的同时强化忽视,融入打蓝机制,让大唐官府在战斗中的点杀能力进一步得到提升,同时让点杀收益进一步提高。
奇经八脉·无锋
原镶嵌效果:当目标速度高于自身时,降低受到的6%物理伤害结果
新镶嵌效果:受到的物理伤害结果减免5%
奇经八脉·凌尘
原镶嵌效果:使用横扫千军时如果触发保护,本次伤害结果额外提升20%
新镶嵌效果:使用横扫千军造成击败时,有70%概率扣除目标自身等级*2的魔法值
门派法宝·鸣鸿刀
原效果:使用后,提升自己物理忽视效果6%/12%/18%,持续6回合
新效果:使用后,提升自己物理忽视效果7%/14%/21%,持续6回合
【狮驼岭】
狮驼岭定位物理爆发面伤,随着门派法宝的推出,狮驼岭的机动性得到一定程度的提升。本次调整持续强化狮驼岭爆发性的同时,从连环击的角度入手进一步挖掘狮驼岭的运营能力,同时针对精锐多个狮驼遭遇战过强的情况进行一定程度平衡。
奇经八脉·狮魂
原激活效果:鹰击出手时,如果目标不足6个,则增加15%伤害结果
新激活效果:鹰击出手时,如果目标不足6个,则增加16%伤害结果,队伍中每多一个狮驼效果减少4%
奇经八脉·暝空
原镶嵌效果:如果队伍中只有一个狮驼时,自身气冲牛斗状态下,鹰击目标减少2个,伤害结果提升40%
新镶嵌效果:如果队伍中只有一个狮驼时,自身气冲牛斗状态下,鹰击目标减少2个,伤害结果提升45%
奇经八脉·鹏程万里
原激活效果:每释放一次狮搏累积一层鹏程万里状态,持续5回合,每层状态提升下一次鹰击12%的伤害结果。最多累积5层,死亡则清空
新激活效果:每释放一次狮搏、连环击累积一层鹏程万里状态,持续5回合,每层状态提升下一次鹰击12%的伤害结果。最多累积5层,死亡则清空
奇经八脉·鹏程万里
原镶嵌效果:狮搏召唤灵单位如果造成击败,则有80%概率获得击败目标的一个技能的低级效果,持续到战斗结束,通过此方式获得技能上限为5个,如果中途死亡倒地则有50%概率损失一个。
新镶嵌效果:狮搏、连环击召唤灵单位如果造成击败,则有80%概率获得击败目标的一个技能的低级效果,持续到战斗结束,通过此方式获得技能上限为5个,如果中途死亡倒地则有50%概率损失一个。
【月宫】
月宫定位机动性物理,当前版本凭借着月刃、月影摇光的机动性以及不俗的伤害,在各等级段都有不错的表现。本次调整针对桂花醉的复杂性进行了一定简化,进一步强化月宫概率多打目标的特性,同时针对对比其他门派一直较低的伤害面板做了提升。
门派技能·桂花醉
原效果:给自己附加持续4回合的状态:使用月影摇光概率增加一个目标,且每个目标都有概率执行月凝效果
新效果:给自己附加持续4回合的状态:使用月影摇光有较大概率增加一个目标
奇经八脉·盈缺
原激活效果:当自身气血高于50%时,月影摇光伤害结果增加8%
新激活效果:降低自身等级*0.4的物理防御,提高自身等级*0.4的物理伤害
奇经八脉·盈缺
原镶嵌效果:当自身气血低于50%时,月刃伤害结果增加8%
新镶嵌效果:释放月刃、月影摇光的魔法消耗增加50%,对应的技能伤害结果增加5%
奇经八脉·月盈
原激活效果:提升桂花醉触发月凝的概率5%
新激活效果:获得桂花醉状态时有30%概率持续回合加1
【花果山】
花果山定位波动性物理,凭借如意金箍棒的追击和千变万化的运用时常带来意想不到的惊喜。本次调整从基础技能的伤害入手提高波动性的下限,此外从千变万化入手针对部分不常用的变身效果进行优化和调整,让花果山更具可玩性。
门派技能·当头一棒
基础暴击概率翻倍,同时提高部分伤害结果
门派技能·泼天乱棍
提高部分伤害结果
门派技能·千变万化
原效果:蜃蛇-主动攻击带有毒状态的单位,额外增加12%伤害结果
新效果:青铜首-对速度高于自身单位增加10%伤害结果
原效果:巡游天神-当回合敌方有召唤灵触发神佑复生,下回合当头一棒额外提高35%伤害结果
新效果:巡游天神-当回合敌方召唤灵首次触发神佑复生,则有30%概率使用当头一棒对目标进行追击
原效果:武罗仙子-敌方处于降物理防御状态时,额外提高自身10%物理暴击概率
新效果:武罗仙子-使用泼天乱棍时,额外附加6%物理暴击概率
原效果:律法女娲-当回合没有造成伤害,下回合释放泼天乱棍时额外提高25%物理伤害结果
新效果:律法女娲-自身当头一棒有65%概率额外提高当次伤害结果50%,有35%概率回复目标当次伤害结果50%的气血
奇经八脉·玲珑
原激活效果:如果自身变幻造型与自身出战召唤灵的造型一致,额外提高自身当头一棒6%物理伤害结果
新激活效果:如果己方出战召唤灵中有与自身变幻造型一致的召唤灵,额外提高自身当头一棒6%物理伤害结果
门派法宝·灵明仙桃
原效果:使用后,提升自己物理暴击率6%/12%/18%,持续6回合
新效果:使用后,提升自己物理暴击率7%/14%/21%,持续6回合
【龙宫】
龙宫定位稳定面伤法系,凭借法术连击和法术伤害结果拥有不俗的面伤,配合打蓝、降疗运用在战斗中亦有不错的适应性,同时高等级龙宫因为秒7配合门派法宝整体进攻性较强。本次调整着重从精锐龙宫出发,拉平精锐法系的伤害量,同时挖掘龙宫对魔法蓝量的针对性策略。
奇经八脉·潮息
特殊说明:潮息的原激活和原镶嵌效果对调,另外在调整后的原镶嵌效果基础上,进行如下调整:
原镶嵌效果:龙卷雨击有25%概率增加一个目标
新激活效果:龙卷雨击出手时,如果目标不足7个时,则增加8%法术伤害结果,队伍中每多一个龙宫效果减少2%
奇经八脉·寒髓
原激活效果:龙卷雨击忽视速度低于自己单位5%法术防御
新激活效果:目标当前魔法值比例越低,龙卷雨击造成的伤害越高,最高额外附加6%法术伤害结果
【魔王寨】
魔王寨定位爆发性法系,凭借着自身的法术暴击和法术波动经常产生爆炸伤害,此外配合印记进攻防守机动性较好。本次调整强化魔王寨的法系定位,让印记与法术伤害关联性加强,此外通过门派法宝的调整强化魔王寨的节奏爆发性。
门派技能·守护印记
原效果:守护印记提供的护盾值以及给玩家回复的治疗量均与玩家的气血相关
新效果:守护印记提供的护盾值以及给玩家回复的治疗量均与玩家的法术伤害相关
门派技能·烈焰印记
原效果:烈焰印记提供的护盾值与玩家的气血相关
新效果:烈焰印记提供的护盾值与玩家的法术伤害相关
奇经八脉·星火
原镶嵌效果:提高三昧真火法术波动下限20%
新镶嵌效果:提高三昧真火法术波动下限30%
门派法宝·烈焰杖
原效果:使用后,每回合结束后时20%/40%/60%概率给自己增加一个印记,持续5回合
新效果:使用后,每回合结束后时30%/60%/90%概率给自己增加一个印记,持续4回合
【小雷音】
小雷音定位节奏型法系,凭借着法术忽视以及集中性的爆发伤害,小雷音在PVP中表现抢眼。本次调整提高小雷音的基础伤害,让小雷音在日常玩法中更具竞争力,此外通过雷音度厄以及魔性经脉的调整加强小雷音在罗汉金钟局面下的应对性,同时平衡多颗灵珠配合门派法宝万鬼木鱼的爆发效率。
门派技能·一念成佛
提高没有灵珠状态的伤害,降低2颗及以上灵珠的伤害
门派技能·迷心障、一劫为魔
原效果:冰冻概率与造成的伤害相关
新效果:冰冻概率与造成的伤害次数相关
门派技能·雷音度厄
提高雷音度厄的护盾值
奇经八脉·气定
原镶嵌效果:释放一念成佛时额外忽视目标消耗佛珠数量*3%的法术防御
新镶嵌效果:释放一念成佛时额外增加消耗佛珠数量*3%的伤害结果
奇经八脉·金身
原镶嵌效果:雷音度厄护盾被打破时,释放的小雷音有20%概率获得一枚灵珠
新镶嵌效果:雷音度厄护盾被打破时,释放的小雷音有10%概率释放一次灵渊无极
门派法宝·万鬼木鱼
原效果:使用后,回合结束后有一定概率给自身增加灵珠
新效果:使用后,回合结束后有一定概率给自身补充灵珠(灵珠数量不会溢出,类比灵渊无极)
【普陀山】
普陀山定位法系辅助,拥有持续性恢复效果,当前版本普陀山凭借着灵动九天、波澜不惊为队伍提供了极大的容错性。本次调整针对相对势弱的精锐普陀入手,给灵动九天一定的智能化提高辅助效率,此外继续强化普陀对复活能力的特殊定位。
奇经八脉·芳菲
原激活效果:灵动九天有60%概率增加一个单位
新激活效果:灵动九天有50%概率增加一个单位,该单位优先选择无灵动九天状态中法术伤害最高者
奇经八脉·醒世
原镶嵌效果:杨柳甘露可以提前1回合复活无法被复活的单位
新镶嵌效果:杨柳甘露可以提前1回合复活无法被复活的单位,作用时额外有20%概率触发暴击
奇经八脉·颠倒五行
原激活效果:己方每个单位有40%概率将一个减益状态(包括封印)替换为随机增益状态,冷却8回合
新激活效果:己方每个单位有40%概率将一个减益状态(包括封印、死亡禁锢)替换为随机增益状态,冷却8回合
【阴曹地府】
阴曹地府定位物理进攻辅助,拥有驱散、降防以及诅咒特性,当前版本阴曹地府凭借强治疗能力以及降防效果在精锐、勇武拥有不俗的表现。本次调整将明确阴曹地府的辅助能力,辅助经脉将拥有高治疗以及复活能力,进攻的力地府经脉拥有驱散、提高伤害的强进攻能力。
奇经八脉·凝魂
原镶嵌效果:己方鬼魂单位倒地时每回合结束有20%概率自动复活
新镶嵌效果:己方鬼魂单位通过高级鬼魂术复活后,临时提高自身20%物理伤害结果,持续4回合
奇经八脉·重瞳
原激活效果:幽冥鬼眼有60%概率增加一个单位
新激活效果:幽冥鬼眼有50%概率增加一个单位,该单位优先选择无幽冥鬼眼状态中物理伤害最高者
奇经八脉·汲魂
原镶嵌效果:释放六道轮回时有50%概率增加一个单位
新镶嵌效果:释放六道轮回时有40%概率增加一个单位,该单位优先选择无六道轮回状态中物理防御最高者
奇经八脉·黄泉
原镶嵌效果:使用凝滞术、破甲术、放下屠刀特技时,效果增加10%,持续时间增加3回合
新镶嵌效果:使用凝滞术、破甲术、放下屠刀特技时,有30%额外作用一个单位,该单位优先选择无对应状态中相应属性最高者
奇经八脉·舍身济世&奇经八脉·返璞归真
对调两个经脉点的位置,相当于辅助方向(韶华流觞、刹那芳华)经脉可以使用返璞归真复活单位,力地府方向(夜翼睨世、狂枭魅影)经脉可以使用舍身济世
【化生寺】
化生寺定位物理防守辅助,搭配强力群体治疗,当前版本在一苇渡江以及上善若水的加持下,在个各等级段均有不错的出场。本次调整着重突出化生寺应对物理进攻时的防守策略,同时简化技能复杂度以及技能的使用策略性。
一苇渡江
适当提高被驱散概率
奇经八脉·佛体
原激活效果:金刚护体有60%概率额外增加一个单位
新激活效果:释放金刚护体时有50%概率增加一个单位,该单位优先选择无金刚护体状态中物理防御最低者
奇经八脉·共舟
原镶嵌效果:一苇渡江额外附加10%的物理躲避
新镶嵌效果:释放一苇渡江时有50%概率增加1回合
奇经八脉·观心
原镶嵌效果:使用流云诀、光辉之甲、野兽之力时,效果提升10%,持续回合增加3回合
新镶嵌效果:使用流云诀、光辉之甲、野兽之力特技时,有30%额外作用一个单位,该单位优先选择无对应状态中相应属性最高者
奇经八脉·和光同尘
原激活效果:降低敌方单体目标等级*4的伤害结果,持续3回合,冷却8回合
新激活效果:降低敌方单体目标30%的物理伤害结果,持续3回合,冷却8回合
原镶嵌效果:和光同尘额外降低敌方单体目标等级*2的伤害结果
新镶嵌效果:和光同尘额外降低敌方单体目标10%的物理伤害结果
奇经八脉·上善若水
原激活效果:每回合结束时扣除自身20%最大气血,回复己方全体自身治疗强度50%点生命,持续5回合或者当己身气血不够扣除时,解除该技能,冷却8回合
新激活效果:每回合结束时扣除自身30%最大气血,回复己方全体自身治疗强度60%点生命,持续5回合或者当己身气血不够扣除时,解除该技能,冷却8回合(同时跟舍身济世、先祖庇佑一样不再增加愤怒)
【方寸山】
方寸山定位单体稳定封系,凭借失心符属性降低以及离魂的强力控制,当前版本方寸山在各等级段表现都符合预期,本次调整着重于魔方寸的可玩性进行挖掘,提高选择目标的智能化。
奇经八脉·雷厉
原激活效果:五雷咒造成封印,则有100%概率追加一次五雷咒,伤害结果、触发概率依次减半
新激活效果:五雷咒造成封印,则有100%概率追加一次五雷咒,优先选择尚未被封印单位,伤害结果、触发概率依次减半
【女儿村】
女儿村定位群体波动封印,搭配四色花灵的辅助性,凭借着强力三封以及自动递花魂的辅助效果,当前版本女儿村在PVP战斗中越打越强,表现抢眼。本次调整明确女儿村的一速封印定位,加强自身特技使用的有效性,同时平衡被动触发的效率,强化对自主选择出手的必要性。
奇经八脉·聆心
原镶嵌效果:观心镜获得技能有15%概率立即释放一次
新镶嵌效果:观心镜获得技能有15%概率立即释放一次,释放目标如果是敌方单位则优先选择被偷取技能的目标
奇经八脉·水墨
原激活效果:每累积获得2片四色花瓣则获得一层水墨状态,水墨状态将会赋予女儿村回合结束时召唤四色花灵的能力,概率为水墨层数*5%,死亡则层数清空,每回合最多增加1层,最高累积5层
新激活效果:每累积获得2片四色花瓣则获得一层水墨状态,水墨状态将会赋予女儿村回合结束时召唤四色花灵的能力,概率为水墨层数*3%,死亡则层数清空,每回合最多增加1层,最高累积5层
奇经八脉·心神澄镜
原激活效果:观心镜能够获得目标使用的特技
新激活效果:主动使用晶清诀、玉清诀后,额外给每个目标附加1回合的30%抵抗封印状态
奇经八脉·心神澄镜
原镶嵌效果:释放观心镜获得特技的消耗降低80%,该效果针对每次偷取的技能只生效1次
新镶嵌效果:主动释放晶清诀、玉清诀后,回复15点愤怒值
奇经八脉·国色天香
原镶嵌效果:每回合结束时如果自身有3片四色花瓣,则有50%概率对气血最少单位释放一次递花魂
新镶嵌效果:每回合结束时如果自身有3片四色花瓣,则有40%概率对气血最少单位释放一次递花魂
【特技调整】
野兽之力
原效果:提高己方单体20%物理伤害结果,持续10回合。和魔兽之印效果互相覆盖
新效果:提高己方单体15%物理伤害结果,持续到战斗结束。不会被魔兽之印覆盖
魔兽之印
原效果:提高己方全体15%物理伤害结果,持续10回合。和野兽之力效果互相覆盖
新效果:提高己方全体10%物理伤害结果,持续到战斗结束。会被野兽之力覆盖
光辉之甲
原效果:使己方单体受到的物理伤害结果降低15%,持续10回合。和圣灵之甲效果互相覆盖
新效果:使己方单体受到的物理伤害结果降低12%,持续到战斗结束。不会被圣灵之甲覆盖
圣灵之甲
原效果:使己方全体受到的物理伤害结果降低10%,持续10回合。和光辉之甲效果互相覆盖
新效果:使己方全体受到的物理伤害结果降低8%,持续到战斗结束。会被光辉之甲覆盖
放下屠刀
原效果:降低对方单体20%造成的物理伤害结果,持续10回合。和河东狮吼效果互相覆盖
新效果:降低对方单体15%造成的物理伤害结果,持续到战斗结束。不会被河东狮吼覆盖
河东狮吼
原效果:降低对方全体15%造成的物理伤害结果,持续10回合。和放下屠刀效果互相覆盖
新效果:降低对方全体10%造成的物理伤害结果,持续到战斗结束。会被放下屠刀覆盖
凝滞术
原效果:降低敌方单体10%速度,持续10回合。和停陷术效果互相覆盖
新效果:降低敌方单体10%速度,持续到战斗结束。不会被停陷术覆盖
停陷术
原效果:降低敌方全体5%速度,持续10回合。和凝滞术效果互相覆盖
新效果:降低敌方全体5%速度,持续到战斗结束。会被凝滞术覆盖
流云诀
原效果:提高己方单体10%速度,持续10回合。和啸风诀效果互相覆盖
新效果:提高己方单体10%速度,持续到战斗结束。不会被啸风诀覆盖
啸风诀
原效果:提高己方全体5%速度,持续10回合。和流云诀效果互相覆盖
新效果:提高己方全体5%速度,持续到战斗结束。会被流云诀覆盖
破甲术
原效果:使对方单体受到的物理伤害结果增加15%,持续10回合。和碎甲术效果互相覆盖
新效果:使对方单体受到的物理伤害结果增加12%,持续到战斗结束。不会被碎甲术覆盖
碎甲术
原效果:使对方全体受到的物理伤害结果增加10%,持续10回合。和破甲术效果互相覆盖
新效果:使对方全体受到的物理伤害结果增加8%,持续到战斗结束。会被破甲术覆盖
特殊说明:针对战斗中的状态显示进行优化,将以上持续全场特技效果单独罗列一行
【特技新增预告】
琴音三叠:消耗80点愤怒,对敌方单体发动3次法术伤害攻击
凤舞九天:消耗40点愤怒,提高己方单体10%法术伤害结果,持续到战斗结束
立地成佛:消耗30点愤怒,降低敌方单体10%法术伤害结果,持续到战斗结束
说明:以上3个新增特技预计将于12月8日维护后开启测试
【召唤灵调整】
出战召唤灵数量调整:
原规则:60级以下2只,60级-69级4只,70级-89级5只,90级-115级6只
新规则;60级以下4只,60级-69级5只,70级-89级6只,90级-115级7只
召唤灵技能:
力劈华山
原效果:附加物理攻击力=(自身物理伤害-目标物理伤害),最高附加自身等级*6
新效果:附加物理攻击力=(自身物理伤害-目标物理伤害),最高附加自身等级*6,如果自身伤害力>目标伤害力,则伤害结果额外增加10%,否则减少10%
壁垒击破
原效果:附加伤害结果=召唤灵等级*3,若目标防御,则所受伤害为未防御状态下的1.5倍
新效果:附加伤害结果=自身力量点数*0.75,若目标防御,则所受伤害为未防御状态下的1.5倍
惊心一剑
原效果:物理攻击,额外消耗对方“物理伤害结果*15%”的魔法值
新效果:释放时临时提高自身等级*1的物理伤害,额外消耗对方“物理伤害结果*15%”的魔法值
牺牲
原效果:每次法术攻击时,有50%的几率扣除自身30%最大气血和魔法值临时提高法术伤害,提升召唤灵气血以及魔法值最大值总和*5%。气血或魔法不足时不触发效果
新效果:每次法术攻击时,扣除自身30%最大气血和魔法值临时提高法术伤害,提升数值为扣除的气血魔法总和的6%。气血或魔法不足时不触发效果
遗志
原效果:替换召唤灵出场时,额外附加被替换召唤灵15%的物理和法术伤害,最大不超过自身等级*3,持续5回合
新效果:替换召唤灵出场时,临时提高出场召唤灵自身12%的物理和法术伤害,持续5回合
高级神迹
原效果:不受到任何负面状态的影响(包括毒、封印和负面状态)
新效果:不受到任何负面状态的影响(包括毒、封印、象形和负面状态)
召唤灵内丹:
高级内丹·御初尘(5层)
原效果:每回合受到的第一次攻击减免50%伤害结果
新效果:每回合受到的第一次攻击减免60%伤害结果,每触发一次,效果减少20%
天兵专属内丹·魂兵冢(5层)
原效果:减少自身耐力属性点20%点速度,不超过自身等级1
新效果:减少自身耐力属性点40%点速度,不超过自身等级1.2
【召唤灵套装以及珍兽时装调整】
瞬击调整(包括青铜首、歌小谣、咕噜咕噜瞬影套装)
原效果:召唤出场时,60%概率立即对敌方最低气血目标普通攻击,造成80%伤害结果
新效果:召唤出场时,立即对敌方最低气血目标普通攻击,造成70%伤害结果
瞬法调整(包括启明星、蝶斓、光明火、吉里吉里瞬影套装)
原效果:召唤出场时,80%概率立即对敌方最低气血目标释放1次自身携带的任意法术,造成60%伤害结果
新效果:召唤出场时,立即对敌方最低气血目标释放1次自身携带的任意法术,造成50%伤害结果
【器灵调整】
当集齐四件套的3件、六件套的3件以及六件套的5件时,会触发新的数值提升。其中,具体数值将对可能存在的小数点取整。
四件套:
原效果:2件40%,4件70%
新效果:2件40%,3件55%,4件70%
六件套
原效果:2件30%,4件60%,6件100%
新效果:2件30%,3件45%,4件60%,5件80%,6件100%
苍雷幻昼六件套
原效果:主动物理攻击首目标造成击败,有80%概率偷取目标一个增益状态
新效果:主动物理攻击首目标造成击败,有100%概率偷取目标一个增益状态
五雷天惩六件套
原效果:主动物理攻击前有20%概率驱散首目标一个增益状态
新效果:主动物理攻击前有40%概率驱散首目标一个增益状态,实际会根据状态本身的抗驱散性衰减
无懈可击六件套
原效果:回合结束时有12%概率清除自身所有可净化的异常状态(包含封印)
新效果:回合结束时有15%概率清除自身所有可净化的异常状态(包含封印)
固本培元六件套
原效果:主动治疗时目标气血溢出,则溢出治疗量的100%转换为护盾值,护盾上限为目标等级*15
新效果:主动治疗时,有25%的治疗量转换为护盾,护盾上限为目标等级*15
===特殊说明===
本次战斗调整预计测试2周,战斗调整期间:
(1)剑会群雄玩法将把测试服务器与其它服务器分开进行匹配。
(2)武神坛巅峰联赛S3赛季季后赛将采用新版战斗调整内容进行。
2、新增排行榜类别:帮派榜—帮派竞赛榜。
正式服内容
以下内容在全部服务器放出(客户端升级至1.350.0版):
1、君不见软裘貂帽驰快马,遮莫冰花遍原野。遇见雪狐活动将于12月1日10:00在部分服务器开启测试,12月2日00:00-12月7日24:00全服开启。参与遇见雪狐活动,全新坐骑雪莹狐、全新时装旭日绒冬/暖阳映雪、全新头饰雪娃娃统统抱回家!活动获得的雪花也可在雪花商店中兑换全新的时装、坐骑和头饰。这个冬天,可爱的雪莹狐期待和各位少侠相遇~

暖阳映雪(女),旭日绒冬(男)

雪莹狐
2、暖阳映初雪,初雪特卖暖心降临三界,快来看看吧!初雪特卖商城将于12月1日10:00在部分服务器开启测试,12月2日00:00-12月7日24:00全服开启。联动限定头饰黑猫警长、全新初雪头饰雪娃娃、全新暖冬主题暖绒绒头像框和冒泡框悉数登场,更有蝶梦/糖喵主题后苑家具包首次开售,家园套装商城也将同步上新,完成庭院扩建即可购买使用,喜爱家园装扮的玩家千万不要错过~海量热卖道具限时返场,欢迎各位少侠前来选购。

黑猫警长头饰
3、横刀立马,扬名立万!九黎之墟第七赛季,于2021年12月1日12点开启报名。
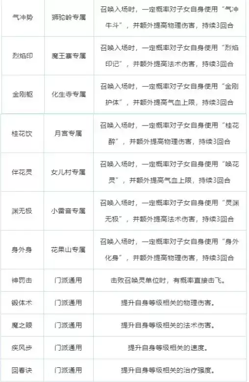
4、得灵技畅游三界,系灵锁乐玩四洲。子女系统开启“长命锁”功能:
(1)子女长命锁
1)子女长命锁可通过完成特殊激活任务激活。激活后,子女将增加额外属性,并可学习灵锁技,增强战斗能力。
2)子女长命锁的灵纹值将影响额外属性的高低和灵锁技的使用,灵纹值可通过消耗召唤灵装备进行补充。
(2)灵锁技
灵锁技可通过消耗子女入场或者离场技能书学习和升级,技能包括:


(3)子女门派技能更换
狮驼岭子女技能“魔息术”更换为“气冲牛斗”
女儿村子女技能“观心镜”更换为“递花魂”
女儿村子女技能“镜花隐”更换为“唤花灵”
小雷音子女技能“雷音度厄”更换为“灵渊无极”
花果山子女技能“泼天乱棍”更换为“身外化身”
备注:小雷音新子女技能“灵渊无极”70级以上时获得灵珠类型调整仅为佛珠。
(4)“春泥护花”技能效果调整
原效果:离场时有几率回复己方全体召唤灵和孩子一定气血。
新效果:离场时有几率给己方全体召唤灵和孩子增加护盾。
(5)子女门派转换半价
配合本次调整,全部服务器活动期间每个子女的首次门派转换半价,活动时间为12月1日维护后至12月14日24:00。
5、神兽调整:
【超级大熊猫套装】
原技能效果:如果在激怒状态下被击败,则会对击败自身的目标执行一次激怒状态下的物理攻击。
新技能效果:激怒状态下,额外提升12%的物理攻击伤害结果。
此外,我们将在本次维护后修复超级大熊猫会被共患等多重触发“激怒”的问题。同时,神兽重置和转换半价活动时间从12月1日维护后起延长到12月7日24:00结束。
6、“蓬莱奇谈”更新:
(1)第二十九期:地府之下黄泉渡,牛头马面牵魂来。
(2)新增故事分享功能,首次分享更有好礼相送。
7、帮派相关内容优化:
(1)帮派列表界面优化:凡是开启跨服帮战的服务器,帮派列表界面将支持筛选分组功能。选中帮派后,右侧将显示帮主的外观造型。
(2)地宫探索体验优化:地宫中每层赢得第一场战斗胜利后,将必然获得1个骰子。
8、根据玩家朋友们的反馈,本周外观方面优化了以下内容:
(1)优化了骨精灵站姿乘骑动作火系四件套器灵部分朝向特效不明显的问题。
(2)优化了九霄鹏坐骑浅绿色染色翅膀轮廓显示不够清晰的问题。
9、本周开启测试服务器和其他服务器的双向互转功能。
【近期预告】
1、武神坛更新:
武神坛将于2022年1月开始进行赛制升级,届时每个月将只有16支战队保留在战神组,组成战神16强,其它所有参赛战队则需要参与到下一届武神坛群英组的选拔中。新赛制生效后的第一届武神坛,战神16强服务器将直接根据2021年12月的战神组武神坛进入淘汰赛的16个服务器生成。
群英组武神坛:每个月第3周的周末进行,除战神16强外的所有参赛服务器均可参与,整体赛制和现在群英组武神坛比赛一致;
战神组武神坛:每个月第4周的周末进行,由当届群英组进入淘汰赛的16支战队挑战上一届战神16强,积分赛的赛制将采用全新的瑞士轮赛制;
2、部分正式服务器将于下周开启安卓和iOS账号互通测试:同一账号下的所有角色将不再区分安卓和iOS,苹果账号可以用安卓设备登录,安卓账号也可以用苹果手机登录了。
【合服通知】
为提升游戏体验,我们于2021年12月1日上午8:00对以下服务器进行合并(服务器将在合并工作完成后开启,预计开启时间12点):
双平台服务器(5组):
“命中注定”、“龙的传人”、“天涯共此时”合并,合并后服务器名称为“命中注定”
“吉祥锦鲤”、“逍遥年少”合并,合并后服务器名称为“吉祥锦鲤”
“双子座”、“游戏热爱者”合并,合并后服务器名称为“双子座”
“喵千岁”、“一往情深”、“盛夏光年”合并,合并后服务器名称为“喵千岁”
“敦煌城”、“处女座”、“朗朗乾坤”合并,合并后服务器名称为“敦煌城”
相关说明如下:
(1)所有合并服务器登录入口将会保留,玩家可选择任意一个入口进入合并后服务器。
(2)合并之后玩家可以前往“袁天罡”(长安城122,80)处领取一份合并服务器礼物。
(3)因为可能存在的重复编号、重复名称等问题,玩家所在帮派的编号和名称有可能改变。
(4)如果合并后服务器有名称相同的玩家,玩家名称将被修改为其数字ID,同时享有一次免费改名的机会。
(5)如果同一账号在合并范围内的服务器里都建立过角色,则合并后最多可以保存12个角色。
(6)合并当周的的擂台争霸赛将会停办,下一届的擂台争霸赛将会正常开启。
(7)合并服务器相关排行榜和历史数据都将会清除。
(8)合并服务器玩家曾用名信息将会被清除。
(9)帮派竞赛的排名和历史战绩将会全部清除,合并后会进行新的帮战匹配。
(10)合并服务器之后的四周内(合并当周为第一周),参与帮战累计帮战积分,进行帮派排名,活动结束后将根据帮战排名评定数字编号。
(11)合并服务器时,所有摆摊物品将会被下架处理。
(12)参与合并的服务器将不会参加当月的武神坛比赛。
(13)如果合并服务器中有进行100级服务器等级上限突破任务的服务器,突破任务的进度将会保留合并服务器中的最快进度。如果合并服务器中有服务器完成100级服务器等级上限突破任务,则其它服务器直接开放100级,无需完成突破任务。
(14)如果合并服务器中有进行女娲神迹地图开启任务的服务器,地图开启任务进度将会保留合并服务器中的最快进度。如果合并服务器中有服务器完成了女娲神迹地图开启任务,则其他服务器直接开放女娲神迹地图。
(15)在服务器合并完成后,合服狂欢活动将分为两个阶段,共持续24周(合并的周三记为第1周):
1)第一阶段(活动前8周)泡泡乐园的门客资格增加为80个,元辰,星官,地煞星的投放数量上限翻倍;
2)第二阶段(活动后16周)门客资格数量逐渐恢复至正常水平,元辰、星官、地煞星的投放上限也将根据挑战情况逐步恢复正常。
(16)合并后服务器是否开启跨服交易需根据合并和服务器情况决定。
想了解最新最热手游攻略秘籍,这里每天都有最新的资讯等你来看!敬请关注“游乐网”。
相关攻略
1 首先,搜索梦幻西游点击进入正式;2 在正式左边的框里,如图点击找回密码;3 然后进入如图的界面点击当前密码修改;4 通过旧密码修改新密码然后点击修改密码即可。详细答案:首先,搜
当你的合成棋次数≤20时,会触发左上角的补充次数提示,你可以选择以下两种方式来补充次数:1仙玉+6万金币补充140次;10仙玉补充200次,你可以用月卡送的仙玉来进行补充。详细答案
1 在游戏主窗口中点击右上角的电脑图标按钮打开系统设置;2 按下组合快捷键alt+s即可打开系统设置;3 在系统设置中点击退出游戏按钮;4 接着选择到主页面按钮并点击;5 返回主页
梦幻西游查看自己的账号绑定了几个将军令的方法是:1、进入正式网易将军令,最下方有一个资料管理;2、点击右侧的查询绑定。之后登陆自己的账号就可以知道绑定了几个了。详细答案:1、进入正
1、打开梦幻西游客户端,点击账户服务;2、选择下方的账号问题,修改 找回密码;3、点击使用安全资料自助找回;4、输入梦幻西游绑定的邮箱,点击下一步即可重置密码成功。详细答案:打开梦
热门专题
热门推荐
加密货币行业翘首以盼的监管里程碑,终于有了实质性进展。美国证券交易委员会(SEC)主席保罗·阿特金斯(Paul Atkins)近日证实,那份允许加密项目在早期获得注册豁免权的“安全港”框架提案,已经正式送抵白宫,进入了最终审查阶段。 在范德堡大学与区块链协会联合举办的数字资产峰会上,阿特金斯透露了这
微策略Strategy报告:第一季录得144 6亿美元浮亏 再斥资约3 3亿美元买进4871枚比特币 市场震荡的威力有多大?看看Strategy的最新季报就明白了。根据其最新向美国证管会(SEC)提交的8-K报告,受市场剧烈波动影响,这家公司所持的比特币在第一季度录得了一笔惊人的数字——144 6亿
稳定币巨头Tether的动向,向来是加密世界的风向标。这不,它向Web3基础设施的版图扩张,又迈出了关键一步。公司执行长Paolo Ardoino在社交平台X上透露,其工程团队正在全力“烹制”一个新项目——去中心化搜索引擎 “Hypersearch”。这个消息一出,立刻引发了行业的广泛猜想。 采用D
基地位于Coinbase旗下以太坊Layer2网络Base的Seamless Protocol,日前正式宣告了服务的终结。这个曾经吸引了超过20万用户的原生DeFi借贷协议,在运营不到三年后,终究没能跑赢时间。它主打的核心产品是Integrated Leverage Markets(ILMs)——一
PAAL代币揭秘:深度解析Web3社区治理的核心钥匙 在去中心化自治组织的浪潮中,谁真正掌握了项目的话语权?PAAL代币提供了一套系统化的答案。它不仅是生态内流转的价值媒介,更是开启链上治理大门的核心凭证。通过持有并质押PAAL代币,用户能够对协议升级、资金分配乃至战略方向等关键事务投出决定性的一票





