凯南技能介绍
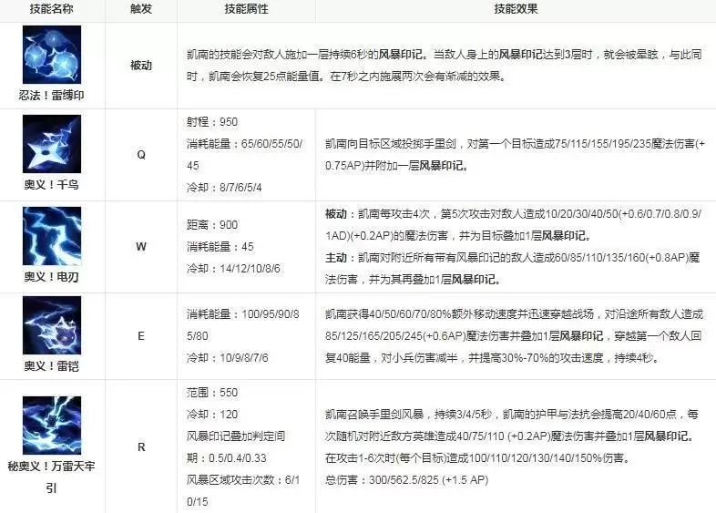
在游戏《英雄联盟》中,狂暴之心凯南的技能有五个,分别为忍法!雷缚印,奥义!千鸟,奥义!电刃,奥义!雷铠和秘奥义!万雷天牢引。
免费影视、动漫、音乐、游戏、小说资源长期稳定更新! 👉 点此立即查看 👈
忍法!雷缚印:凯南的技能会对敌人施加一层持续6秒的风暴印记。当敌人身上的风暴印记达到3层时,就会被晕眩,与此同时,凯南会恢复25点能量值。在7秒之内施展两次会有渐减的效果。
奥义!千鸟:凯南向目标区域投掷手里剑,对第一个目标造成魔法伤害并附加一层风暴印记。
奥义!电刃:被动:凯南每攻击4次,第5次攻击对敌人造成额外魔法伤害,并为目标叠加1层风暴印记。
主动:凯南对附近所有带有风暴印记的敌人造成魔法伤害,并为其再叠加1层风暴印记。
奥义!雷铠:凯南获得额外移动速度并迅速穿越战场,对沿途所有敌人造成魔法伤害并叠加1层风暴印记。穿越第一个敌人回复40能量,对小兵伤害减半,并提高攻击速度,持续4秒。
秘奥义!万雷天牢引:凯南召唤手里剑风暴,凯南的护甲与法抗会提高,每次随机对附近敌方英雄造成魔法伤害并叠加1层风暴印记。

想了解最新最热游戏攻略秘籍,这里每天都有最新的资讯等你来看!敬请关注“游乐网”。
热门专题
热门推荐
《永恒之塔》十七周年庆典启幕:线上线下的狂欢,与一个全新的开始 一晃,十七年了。多少人的青春与热血,都留在了那片叫亚特雷亚的大陆上。如今,《永恒之塔》的十七岁生日如约而至,一场为所有守护者准备的、横跨虚拟与现实的庆典盛宴,已经拉开大幕。为了感谢这份跨越时光的不离不弃,官方这次可是拿出了十足的诚意:限
新生物xue居角兔爆料,《方舟:生存飞升》即将开启复活节 “蛋趣冒险” 消息来了!《方舟:生存飞升》的复活节狂欢——“蛋趣冒险”活动已经准备就绪,将于太平洋时间3月31日正式拉开帷幕。这次不仅有兔耳渡渡鸟、兔耳窃蛋龙等熟悉的面孔回归,全新生物弗洛羊也将登场。活动期间,收集彩蛋就能兑换限定服装、武器皮
炉石传说酒馆战棋新饰品未知宝珠效果详解与使用攻略 今天我们来深入解析酒馆战棋中新加入的一件趣味饰品——“未知宝珠”。这件饰品以其独特的随机机制,为战棋对局增添了更多变数和策略选择。 首先查看它的详细面板属性:这是一件【中立】饰品,消耗为0费,归类为小型饰品。其效果简洁明了:使用后,随机获得一项小型饰
在《鸣潮》中获取独特宠物鸣钟龟的完整指南 想要在《鸣潮》的世界里收获那只备受瞩目的独特宠物——鸣钟龟吗?这趟旅程确实需要一些探索的耐心和完成任务的决心。不过别担心,只要按部就班,它最终会成为你冒险旅途中可靠的伙伴。 第一步:解锁关键区域 首先,你得确保游戏进度已经推进到能够解锁特定的隐藏区域。这个区
比特币官网登录入口在哪里 比特币账户登录网址及使用指南 想交易或管理比特币,第一步得找到靠谱的“门面”——也就是专业的加密货币交易所。这些平台就是大家常说的“币圈”主战场。下面这份指南,就帮你理清如何精准找到这些交易所的官方网站入口,并顺利完成账户登录或注册。跟着步骤走,能有效避开那些网络上的“李鬼





