皮城执法官技能
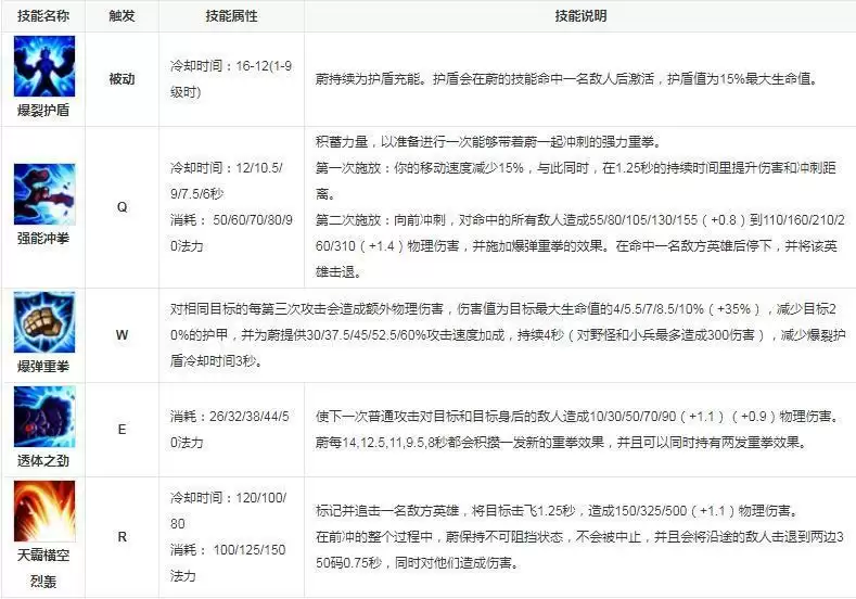
在游戏《英雄联盟》中,皮城执法官蔚的技能有五个,分别是爆裂护盾、强能冲拳、爆弹重拳、透体之劲和天霸横空烈轰。
免费影视、动漫、音乐、游戏、小说资源长期稳定更新! 👉 点此立即查看 👈
爆裂护盾:蔚持续为护盾充能。护盾会在蔚的技能命中一名敌人后激活,护盾值为15%最大生命值。
强能冲拳:蓄力期间移动速度减少15%,在1.25秒的持续时间里提升伤害和冲刺距离。完成蓄力后向前冲刺,对命中的所有敌人造成物理伤害,并施加爆弹重拳的效果。在命中一名敌方英雄后停下,并将该英雄击退。
爆弹重拳:对相同目标的每第三次攻击会造成额外物理伤害并减少目标护甲,为蔚提供攻击速度加成,持续4秒。此外还能减少爆裂护盾冷却时间3秒。
透体之劲:使下一次普通攻击对目标和目标身后的敌人造成物理伤害。并且可以同时持有两发重拳效果。
天霸横空烈轰:标记并追击一名敌方英雄,将目标击飞,造成物理伤害。在前冲的整个过程中,蔚保持不可阻挡状态,不会被中止,并且会将沿途的敌人击退到旁边,同时对他们造成伤害。

想了解最新最热游戏攻略秘籍,这里每天都有最新的资讯等你来看!敬请关注“游乐网”。
热门专题
热门推荐
速览攻略:世界圣羽翼王核心打法与全面解析 本攻略将为你完整呈现《洛克王国》世界圣羽翼王的通关秘籍,深度剖析两种高效实战打法:追求极致速度的“燃薪虫四回合速通”与稳定输出的“酷拉无限连击流”。文章将进一步解析这位翼系精灵王的技能机制、属性克制关系及其在PVE与PVP中的实战定位,帮助你彻底掌握应对其隐
速览:工程系统核心机制解析 在《异种航员2》中,工程系统是整个抵抗力量赖以运转的“战略后勤中枢”。无论是研发新武器、生产重型装甲还是制造先进飞行器,所有实体装备的产出都依赖于此。简言之,该系统的核心运作围绕着两大关键:工程师人力的高效配置与全球稀缺资源的精细化调度。工程师的数量直接决定了每个项目的建
核心速览 在《洛克王国世界》中,治愈兔是一位兼具功能性任务角色与实战辅助能力的精灵。它的价值不仅在剧情推进中体现,更在于对战里出色的治疗与防护表现。本文将为你全面解析治愈兔的精准获取位置、种族属性特点以及实战技能搭配,助你顺利捕捉并最大化其在队伍中的作用。所有关键信息将通过清晰的图文内容详细展示,确
速览 在《红色沙漠》中,挑战传说之狼这一强大的任务BOSS,需要玩家进行充分的准备并遵循完整的任务流程。整个过程环环相扣,你必须首先参与塞莱斯特家族的势力任务,通过完成任务将家族声望提升至指定等级,才能解锁【传说之狼】的专属讨伐任务,最终直面这个传说中的强大生物。 红色沙漠传说之狼怎么打 归根结底,
【宝可梦Pokopia】舒适度全解析:快速提升环境等级的核心秘诀 你是否正在探索《宝可梦Pokopia》世界,并希望有效提升宝可梦栖息地的舒适度?舒适度不仅是衡量宝可梦快乐程度的晴雨表,更是解锁游戏核心内容、加速发展的关键驱动指标。本攻略将系统性地为你揭示提升舒适度的核心途径,涵盖从装饰栖息地、建造





