英雄联盟亚索大招为什么用不了

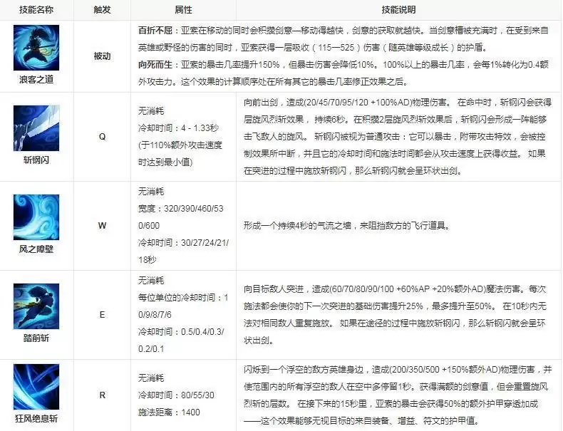
在游戏《英雄联盟》中,亚索的R技能狂风绝息斩无法使用是因为该大招的使用前提条件为有任意敌方英雄处于击飞状态才能使用。亚索必须使用斩钢闪击飞敌方英雄或者有队友为亚索提供击飞状态。
免费影视、动漫、音乐、游戏、小说资源长期稳定更新! 👉 点此立即查看 👈
狂风绝息斩:闪烁到一个浮空的敌方英雄身边,造成物理伤害,并使范围内的所有浮空的敌人在空中多停留1秒。获得满额的剑意值,但会重置旋风烈斩的层数。
在接下来的15秒里,亚索的暴击会获得50%的额外护甲穿透加成——这个效果能够无视目标的来自装备、增益、符文的护甲值。

想了解最新最热游戏攻略秘籍,这里每天都有最新的资讯等你来看!敬请关注“游乐网”。
热门专题
热门推荐
清明节假期期间,A 股和港股休市,但比特币行情永不停歇。 4月6日,当多数市场还在假期中沉睡时,比特币已经悄然启动。价格从亚洲早盘的低点67400美元出发,一路向上试探,盘中最高涨破70300美元,不仅刷新了3月26日以来的高位,较日内低点的涨幅也超过了4%。以太坊的表现同样不俗,从2050美元附近
4月5日消息,日前,REDMI K90至尊版通过3C认证,预计将于本月发布。今日,小米中国区市场部总经理魏思琪用小米新机发布微博,不出意外,这正是即将登场的REDMI K90至尊版,这将是小米首款配
WPS演示中图表不随数据更新时,可通过四种方法实现自动同步:一、用OFFSET+COUNTA定义动态名称绑定图表;二、用组合框控件联动VLOOKUP提取数据;三、用数据透视图配合切
聚焦数字技术,释放创新动能。为集中展示静安区区块链技术从“实验室”走向“应用场”的丰硕成果,挖掘一批可复制、可推广的行业解决方案,加速构建区块链产业生态闭环,静安区数据局特推出“静安区区块链创新应用
太空中的马桶堵了,边飞边修还能勉强用。但中东被点燃的火药桶,美国怎么来扑灭?靠一再延期的“最后通牒”?还是靠无底线的轰炸?2300万美元的马桶美国航空航天局4名宇航员1日搭乘“猎户座”飞船升空,执行





