圣枪游侠叫什么名字
热心网友
71
转载

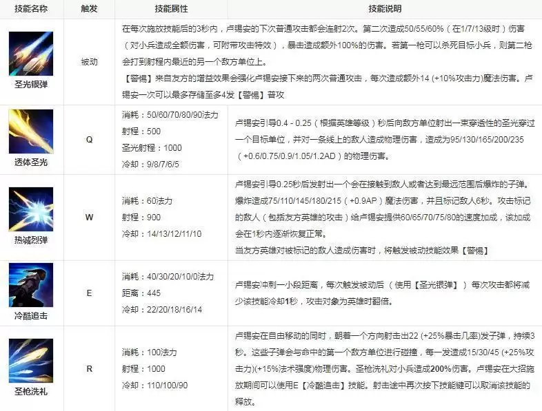
在游戏《英雄联盟》中,圣枪游侠的名字是卢锡安。卢锡安是一位物理型远程射手,英雄特点是射程较近,但具有在短时间内爆发高额伤害的能力。卢锡安可以在多个位置中使用,包括上路、中路和射手位置。

想了解最新最热游戏攻略秘籍,这里每天都有最新的资讯等你来看!敬请关注“游乐网”。
免责声明:
游乐网为非赢利性网站,所展示的游戏/软件/文章内容均来自于互联网或第三方用户上传分享,版权归原作者所有,本站不承担相应法律责任。如您发现有涉嫌抄袭侵权的内容,请联系youleyoucom@outlook.com。
热门专题
刀塔传奇破解版无限钻石下载大全
2025-08-05
洛克王国正式正版手游下载安装大全
2025-08-05
热门推荐
清明节假期期间,A 股和港股休市,但比特币行情永不停歇。 4月6日,当多数市场还在假期中沉睡时,比特币已经悄然启动。价格从亚洲早盘的低点67400美元出发,一路向上试探,盘中最高涨破70300美元,不仅刷新了3月26日以来的高位,较日内低点的涨幅也超过了4%。以太坊的表现同样不俗,从2050美元附近
4月5日消息,日前,REDMI K90至尊版通过3C认证,预计将于本月发布。今日,小米中国区市场部总经理魏思琪用小米新机发布微博,不出意外,这正是即将登场的REDMI K90至尊版,这将是小米首款配
WPS演示中图表不随数据更新时,可通过四种方法实现自动同步:一、用OFFSET+COUNTA定义动态名称绑定图表;二、用组合框控件联动VLOOKUP提取数据;三、用数据透视图配合切
聚焦数字技术,释放创新动能。为集中展示静安区区块链技术从“实验室”走向“应用场”的丰硕成果,挖掘一批可复制、可推广的行业解决方案,加速构建区块链产业生态闭环,静安区数据局特推出“静安区区块链创新应用
太空中的马桶堵了,边飞边修还能勉强用。但中东被点燃的火药桶,美国怎么来扑灭?靠一再延期的“最后通牒”?还是靠无底线的轰炸?2300万美元的马桶美国航空航天局4名宇航员1日搭乘“猎户座”飞船升空,执行





