拉克丝技能

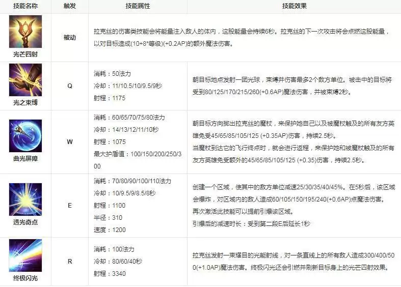
在游戏《英雄联盟》中,光辉女郎拉克丝的技能有五个,分别为光芒四射、光之束缚、曲光屏障、透光奇点和终极闪光。
免费影视、动漫、音乐、游戏、小说资源长期稳定更新! 👉 点此立即查看 👈
光芒四射:拉克丝的伤害类技能会将能量注入敌人的体内,这股能量会持续6秒。拉克丝的下一次攻击将会点燃这股能量,以对目标造成额外魔法伤害。
光之束缚:朝目标地点发射一团光球,束缚并伤害最多2个敌方单位。被击中的目标将受到魔法伤害,并被束缚2秒。
曲光屏障:朝目标方向掷出拉克丝的魔杖,来保护她自己以及被魔杖触及的所有友方英雄免受伤害,当魔杖到达它的飞行终点时,就会进行返程,来保护她和被魔杖触及的所有友方英雄再次免受伤害,持续2.5秒。
透光奇点:创建一个区域,使其中的敌方单位减速。在5秒后,该区域会爆炸,对区域内的敌人造成魔法伤害。再次激活此技能可以提前引爆该区域。引爆后的减速时长:受到第二段E后延长1秒。
终极闪光:拉克丝发射一束耀目的光能射线,对一条直线上的所有敌人造成魔法伤害。终极闪光还会引燃并刷新目标身上的光芒四射效果。

想了解最新最热游戏攻略秘籍,这里每天都有最新的资讯等你来看!敬请关注“游乐网”。
热门专题
热门推荐
可在PPT中通过三种方式实现非矩形背景图片:一、用形状填充功能将图片嵌入指定矢量形状;二、用删除背景与合并形状制作自定义镂空轮廓;三、用外部工具预处理生成透明PNG再导入。如果您希
全球6G标准制定竞争激烈,中国在2026年政府工作报告明确提出要培育发展6G未来产业,当下有何布局?3月27日,在中关村论坛期间,中关村泛联院专职副院长金毅敦接受媒体采访时表示,我国自2019年开始
三角洲行动烽火职业联赛指定笔记本!荣耀WIN游戏本定档4月发布3月27日,荣耀正式官宣荣耀WIN游戏本将于4月正式发布。作为2026三角洲行动烽火职业联赛最新指定笔记本,荣耀WIN游戏本凭借性能与散
雷递网 雷建平 3月28日星环信息科技(上海)股份有限公司(简称:“星环科技”)日前递交招股书,准备在港交所上市。星环科技是2024年10月在科创板上市,当时发行价为47 34元,发行3021万股,
Agentic Internet来了。当地时间2026年3月26日,网络安全公司HUMAN Security发布年度报告《AI 流量与网络威胁基准状态》(The 2026 State of AI T





