冒险村物语2图1任务大全
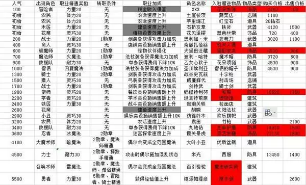
冒险村物语2图1任务有哪些?新手进入图一之后,可以触发各种任务,这些任务需要满足一定条件才会出现,比如触发转职等。下面带来冒险村物语2图1任务出现条件介绍,希望对各位有所帮助。
免费影视、动漫、音乐、游戏、小说资源长期稳定更新! 👉 点此立即查看 👈
冒险村物语2图1任务出现条件大全


1.人物满10级可以进行转职,冒险者、木匠、农民为基础职业,其他职业在精通后,可开启转职选项。地精、商人、音乐家出现前提是满足草原人物来访的城镇特征点数条件。来访最基础条件是完成购物村检定任务(1星城镇)。
2.音乐家可以通过将学者刷满40满意度落户送博物馆,通关建造博物馆开启“一起参加博物馆任务”来凑文化特征点数,通过1200人气解锁的“歌唱大会”凑音乐特征点数。
3.地精的草原特征可通过购买并使用900金币/件的蜂巢来实现,动物特征可通过购买并使用300金币/件的牛奶来实现。



想了解最新最热手游攻略秘籍,这里每天都有最新的资讯等你来看!敬请关注“游乐网”。
相关攻略
冒险村物语2种田流怎么玩?“种田流”是游戏里面的一种玩法流派,主要就是开局种植物,这种流派玩起来非常轻松,适合咸鱼。下面带来冒险村物语2种田流分享,希望对小伙伴们有所帮助。
冒险村物语2图1怎么通关?要想图1通关的话,需要得到一定的通关点数才行,游戏中任务、人气和冒险等都能获得通关点数。下面带来冒险村物语2图1通关点数介绍,希望对小伙伴们有所帮助。
冒险村物语2图1任务有哪些?新手进入图一之后,可以触发各种任务,这些任务需要满足一定条件才会出现,比如触发转职等。下面带来冒险村物语2图1任务出现条件介绍,希望对各位有所帮助。
热门专题
热门推荐
飞利浦显示器生产日期与保修政策完全解读 选购显示器,除了参数和价格,售后保障同样是关键。飞利浦显示器的机身标签上,你找不到具体的生产日期和保修起止时间,这常常让用户心里犯嘀咕。别担心,这套体系其实相当严谨:每一台设备都拥有唯一的序列号,它就是这台显示器的“身份证”。通过官方渠道查询这个号码,所有的出
游戏键盘怎么选?关键就三点:匹配游戏类型、契合操作习惯、兼容系统生态 这事儿其实挺有意思,选游戏键盘就像给武器做适配。FPS玩家追求的是极致的瞬时反应,所以低延迟、紧凑布局和线性轴体那种干净利落的触发感,就成了刚需。MOBA或者MMO玩家呢,战场在另一维度,他们更需要全键无冲的保障、可以一键连招的宏
JBL蓝牙设备取消配对,其实是这么一回事 很多人可能会把“取消配对”和“断开连接”搞混。简单来说,断开连接只是一次断开本次通信,配对记录还在设备里存着,下次靠近可能又自动连上了。而取消配对,本质上是让你手里的手机或电脑,主动清除掉它本地存储的关于那个JBL设备的“身份证”和配对密钥。这操作不会损伤音
海尔滚筒洗衣机“桶自洁”功能:一键深度洁净全指南 想轻松搞定洗衣机内筒的清洁?海尔滚筒洗衣机的“桶自洁”功能可以帮大忙。整个流程简洁明了,只需三步:通电开机,旋钮找到那个专属程序,然后按下启动键。这个功能的核心,在于海尔自家的高温水流循环系统和智能温控算法。它能在60℃到90℃的范围内精准控温,配合
对于安卓用户来说,获取一个安全、官方的数字资产交易客户端至关重要。欧易OKX最新推出的v9 0 76安卓版App,已全面适配Android 5 0及以上系统,不仅提供实时的币币交易与合约下单功能,还能确保现货行情时刻刷新,是进行全球数字资产管理的可靠工具。 一、通过欧易OKX官网直接下载 最稳妥的方





