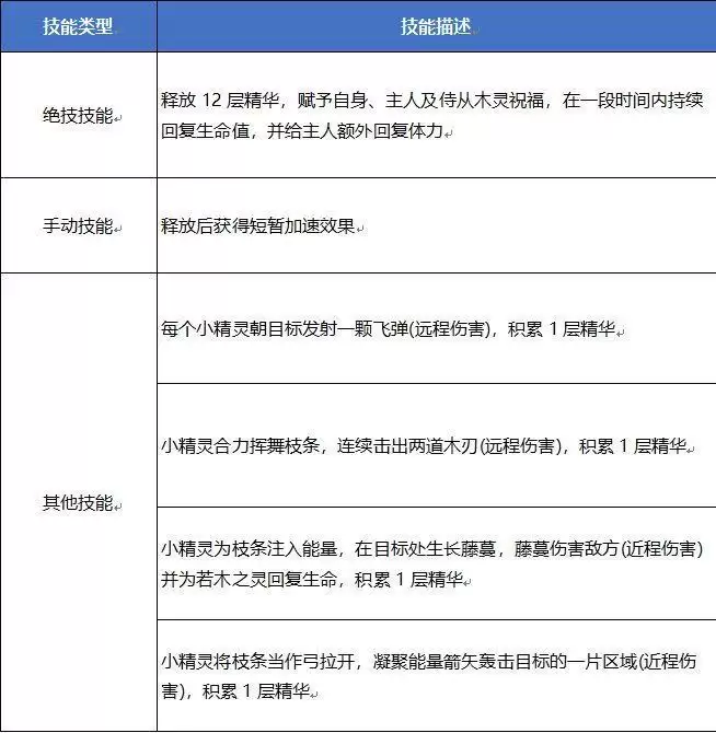
妄想山海若木之灵技能是什么
妄想山海若木之灵是游戏中的首个植物系进化兽,它的技能就格外的与众不同,是属于治愈系的,想要了解若木之灵技能的玩家们快来这里看看吧!

妄想山海若木之灵技能是什么
1.作为植物系进化兽,若木之灵也是治愈系的小能手,不仅拥有在战斗中为主人回复体力的独特技能机制,也有较高的回血倍率!那和咪姐一起看看若木之灵的技能吧!
2.此外,若木之灵还具有特别的吞噬能力,其每个枝丫都能够吞噬并替换一个头部组件,并且最多可吞噬并替换五个头部组件!

想了解最新最热手游攻略秘籍,这里每天都有最新的资讯等你来看!敬请关注“游乐网”。
相关攻略
《妄想山海》中搭建无伤吞噬台需利用现有建筑结构,在怪物攻击侧加墙阻挡弹道。注意站位于指定墙体左侧并封堵攻击路线,建筑高度需控制在两层半以内以免报错。针对蠃鱼吞噬,需在水中操作以避免伤害,或通过提升宠物等级与技能增加成功率。
禁忌之骨是游戏中的重要道具,通常出现在特定挑战区域。主要获取地点包括:隐藏神秘洞穴的角落、远古遗迹的祭坛与密室、巨兽栖息地周边,以及特殊地貌如荆棘荒野或流沙之下。探索时需仔细搜寻并应对环境危险。
在《妄想山海》的宏大世界中,每一位旅者都能亲身体验《山海经》传说中的奇幻景观。这片无缝衔接的开放大陆,不仅还原了东方神话的壮丽图景,更将千百种珍奇异兽化为可捕捉、可培养的忠实伙伴。对于注重外观与收藏的玩家来说,宠物的颜值无疑是选择的关键。那么,在这片光怪陆离的山海之间,哪些宠物堪称“颜值天花板”?本
《妄想山海》与《帝皇侠》联动推出帝皇侠主题服饰、专属宠物、特色场景及限定活动。外观装备还原度高,宠物兼具造型与战斗辅助功能。主题场景沉浸感强,可能隐藏互动任务。玩家通过参与收集碎片、挑战副本等限时活动,可获取珍贵联动奖励,丰富游戏体验。
《妄想山海》中的异人村主要分布在西山与中山区域。西山有菌鼠村、犬封村、羽民村和犀牛马村四个村落;中山仅有一个隗方村。这些村落是重要的功能枢纽,玩家可在此接取专属任务、获取奖励,并进行补给与稀有物品交易,对深入体验游戏玩法具有重要意义。
热门专题
热门推荐
摘要由实在Agent通过智能技术生成。此内容由AI根据文章内容自动生成,并已由人工审核。 随着企业数字化转型进入智能体(Agent)驱动的新阶段,如何平衡AI创新与安全合规成为关键挑战。尤其在《网络安全等级保护基本要求》(等保2 0)的严格框架下,企业级智能体的部署必须同时满足效率提升与合规保障的双
使用情景 对于外贸从业者来说,年终总结绝非简单的例行汇报。它是一次至关重要的年度复盘与战略规划,既要系统梳理过去一年的业绩成果与经验得失,也要为来年的市场开拓与业务增长指明清晰路径。在全球贸易竞争白热化的今天,一份逻辑严谨、数据详实、洞察深刻的总结报告,不仅是个人专业能力的集中体现,更是赢得管理层支
使用情景 又到年末了,年度安全工作总结是每个团队都绕不开的环节。这份总结的价值,远不止于一份简单的回顾。它更像是一份“体检报告”,清晰地告诉你过去一年安全工作的“健康状况”——哪里做得好,哪里还有隐患,从而为来年的精准施策打下坚实的基础。 不过,说起写总结、做PPT,不少人就开始头疼了:内容怎么组织
Zcash (ZEC) 月度暴涨520%:深度解析后市行情与关键点位 近期,隐私币龙头Zcash (ZEC) 上演了一场令人瞩目的行情,月度涨幅高达520%,价格一度逼近300美元,创下自2021年12月以来的新高。在加密市场整体承压的背景下,ZEC的逆势狂飙吸引了全球投资者的目光。本文将结合技术分
在存量竞争的时代,电商售后数据早已超越了“成本中心”的单一角色,它正成为洞察产品质量、优化物流链路、提升用户忠诚度的核心战略资产。然而,现实往往骨感:多平台、多店铺、多套ERP系统并存,数据散落一地。靠人工手动汇总?不仅耗时费力,更关键的是,你永远无法实现真正的实时预警与敏捷响应。那么,电商售后数据





