不休的乌拉拉新版英雄山答题选择
不休的乌拉拉新版英雄山的推出也带来了新的答题活动,这次的题目还是很有难度的,很多的玩家们还不知道选什么,下面小编就为玩家们带来不休的乌拉拉新版英雄山答题选择!
免费影视、动漫、音乐、游戏、小说资源长期稳定更新! 👉 点此立即查看 👈

不休的乌拉拉新版英雄山答题选择
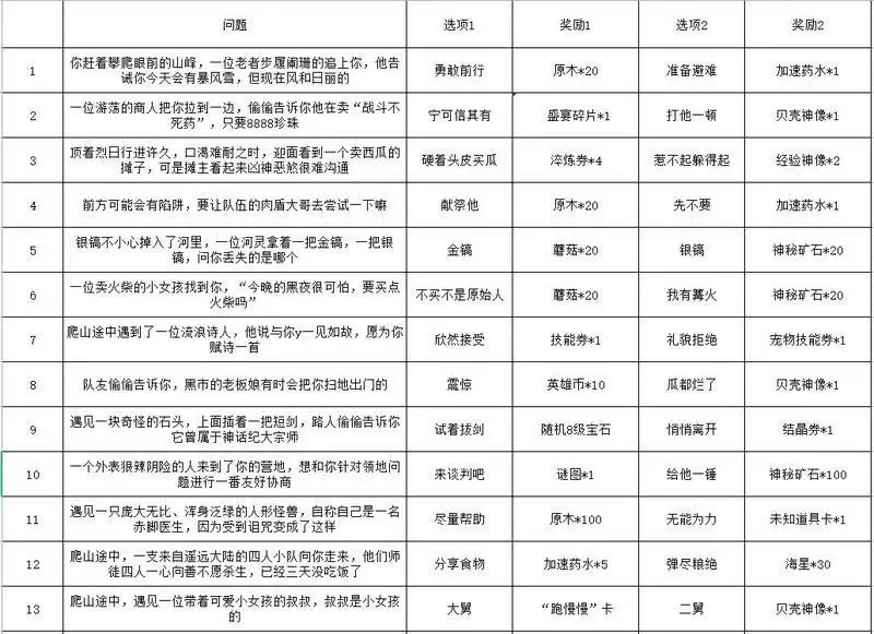
1.这次的问题很多,小编这就为玩家们将问题汇总成了一个表格,让玩家们查找起来更加的方便。
2.前言:别问新英雄山啥时候有,问就是预计11月。
3.新版英雄山选择题和奖励如下,也可以无视奖励随意选,但作为老仓鼠来说,蚊子肉也是肉。


想了解最新最热手游攻略秘籍,这里每天都有最新的资讯等你来看!敬请关注“游乐网”。
相关攻略
嗨,这是继打波利后,心动出品的全新放置手游!在这里,你需要以“乌拉拉”为暗号迅速找到同伴(类),并想尽办法利用群居方式战(存)斗(活
不休的乌拉拉新版英雄山的推出也带来了新的答题活动,这次的题目还是很有难度的,很多的玩家们还不知道选什么,下面小编就为玩家们带来不休的乌拉拉新版英雄山答题选择!
不休的乌拉拉近期迎来二周年庆典,除了游戏中的周年庆活动,官方还为玩家们发放了一批二周年兑换码。下面就为大家带来不休的乌拉拉二周年兑换码汇总,一起来看看吧。
不休的乌拉拉近日开启了新一期的版本直播,也放出了一些兑换码,具体有哪些很多玩家还不清楚,下面就为大家带来不休的乌拉拉7 29直播兑换码汇总,一起来看看吧。
不休的乌拉拉这次偷偷给大家发了福利,内容包含珍稀化石,怎么样,是不是很心动呢,那么大家知道如何才能领取到这次的礼包吗,下面就跟小编一起看看吧。
热门专题
热门推荐
2025年比特币最佳买入时机分析与操作策略 想在2025年的加密市场里找准节奏?这确实是个技术活。市场的高波动性人所共知,影响因素又盘根错节,能否科学地判断买入时机,几乎直接决定了投资的最终回报。今天,我们就来系统性地拆解这个问题。 主流交易平台便捷入口 工欲善其事,必先利其器。在深入分析之前,先确
松下按摩椅维修手册:一份覆盖主流型号的“通用说明书” 这份维修手册,可以说是松下REAL PRO系列按摩椅的“核心维修指南”。它主要针对EP-MA100、EP-MA101、EP-MA111以及EP-MA03H492这几款主流型号。为什么一份手册能管这么多款?关键在于它们都源自同一个技术平台:全都搭载
想在剪映里给视频加上新闻范儿的标题和字幕,却发现怎么也找不到对应的模板?别急,这个需求很常见。下面这份详细的步骤指南,能帮你快速搞定,做出专业感十足的新闻风格视频。 剪映新闻类文字模板在哪 其实,新闻类文字模板就藏在剪映专业版的文本功能里。第一步,打开剪映专业版,在首页找到并点击进入“文本”模块,这
选择游戏键盘的机械轴体,关键在于匹配你的核心使用场景与操作习惯 说到底,挑游戏键盘的轴体,没有标准答案,只有更贴合你指尖逻辑的那一款。FPS玩家追求的是极致的快与准,短触发、快响应的线性轴(比如银轴、暴打柠檬轴)是首选,它们的触发行程普遍压在1 5–1 8mm,压力克数在40–45gf之间,为的就是
剪映DV录制框在哪里?一份清晰的操作指南 不少朋友在剪辑视频时,想给画面加上那种复古的DV录制框效果,却在剪映里怎么也找不到入口。别急,这其实是一个内置的素材,只需要几步就能调用。下面这份详细的步骤解析,能帮你快速定位并应用这个效果。 剪映DV录制框在哪里 首先,打开剪映专业版,在首页的顶部工具栏中





