哈利波特魔法觉醒禁林手记怎么得
哈利波特魔法觉醒禁林手记怎么得。哈利波特魔法觉醒这款游戏中的禁林手记怎么获得呢?不少的小伙伴还不是很清楚,那么下面就跟着小编一起来看看到底是怎么获得的吧。
哈利波特魔法觉醒禁林手记怎么得
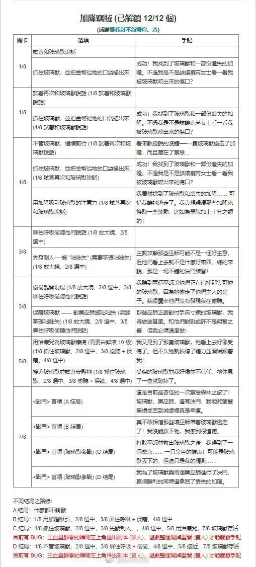
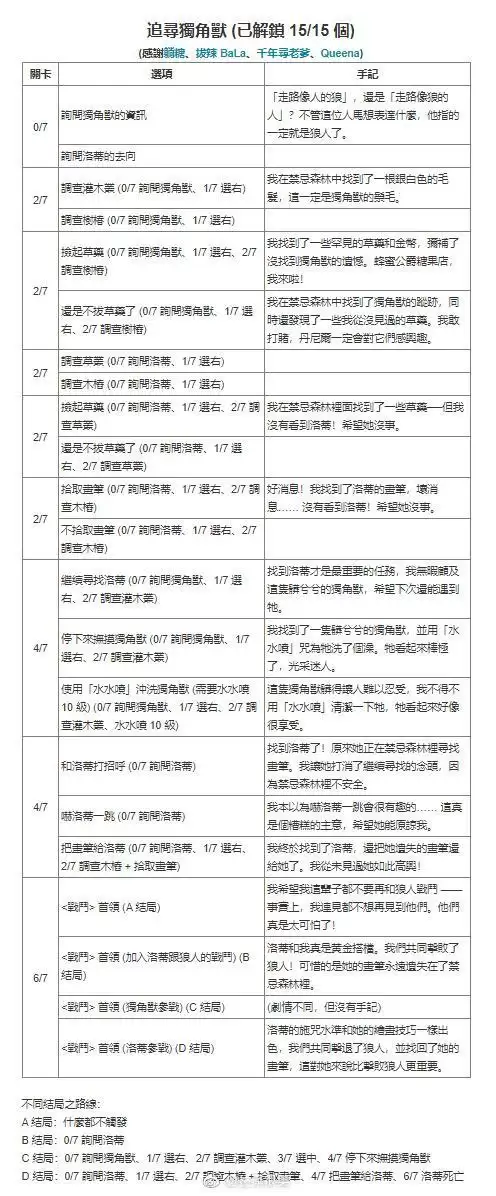
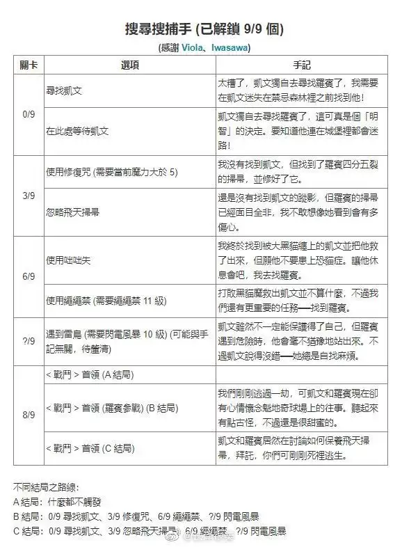
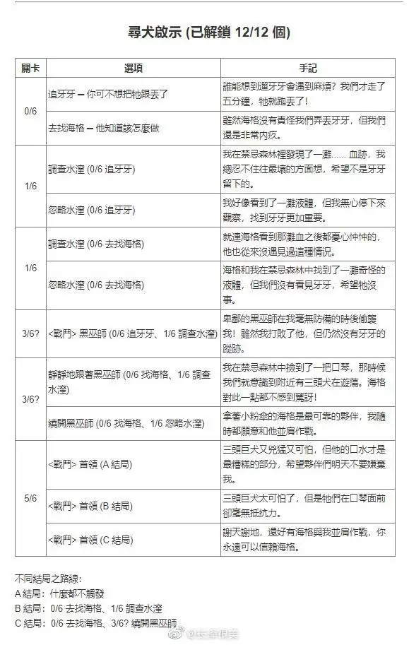
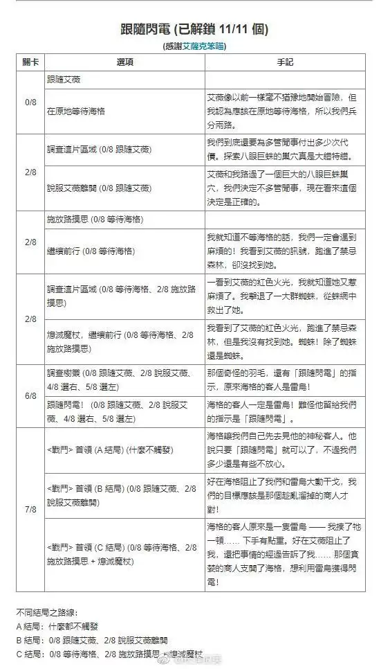
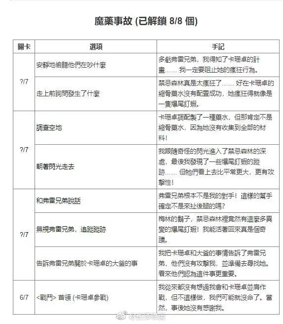
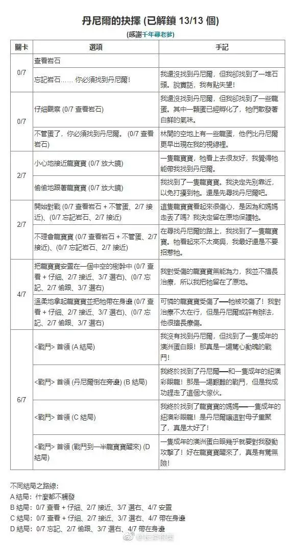
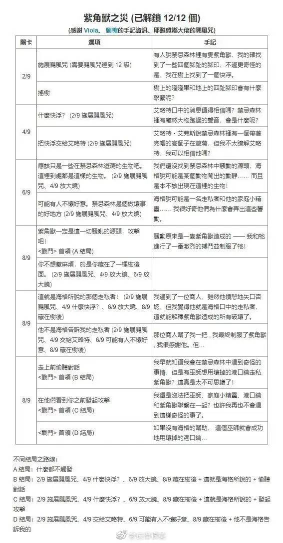
如图所示,一共有108个手记,跟着打完了五个线索了都没有什么问题
加隆窃贼之前一直卡住的两个手记是bug,两个结局都是要打完boss的瞬间退出游戏
建议先攒着线索,等正式更新之后再打。

想了解最新最热手游攻略秘籍,这里每天都有最新的资讯等你来看!敬请关注“游乐网”。
相关攻略
假如我是哈利·波特 每个人心底或许都藏着一个奇幻的梦想。如果非要让我选一个,我会毫不犹豫地说:我想成为哈利·波特。 假如这个梦想成真,我会立刻跨上那把光轮2000,径直飞往饱受干旱之苦的土地。只需轻轻一挥魔杖,奇迹便会发生:龟裂的大地上瞬间绿树成荫,干涸的田垄里秧苗破土而出,重新注满清泉的溪流叮咚作
哈利波特读后感800字小学(一) 提起那个小巫师,想必大家眼前都会浮现出熟悉的形象:一副黑框眼镜,一把总在空中穿梭的飞天扫帚,还有那乱蓬蓬的黑发下,一道神秘的闪电形伤疤。没错,他就是哈利·波特。 这个男孩的命运从一岁起就蒙上了阴影,失去双亲,在姨父姨妈家的冷漠与欺凌中长大。直到十一岁那年,一封信件叩
韩国网友评论: 《穿普拉达的女王2》这次的操作,着实让人有些瞠目结舌。 一边在电影内容上引发争议,另一边却大张旗鼓地跑到亚洲进行宣传,这其中的反差,很难不让人多想:他们究竟意欲何为?更值得玩味的是,第一部和第二部的导演、编剧是原班人马。这不禁让人反思,或许我们当年带着滤镜看的第一部,也需要换个角度重
第十六届北京国际电影节 “幕力所集”单元将呈现两部跨越时空与媒介的舞台影像杰作。其中,《欢乐岁月》记录了2024-2024年横扫剧坛的托尼奖最佳复排版。丹尼尔·雷德克里夫彻底撕掉“哈利·波特”标签
近日,华纳兄弟旗下剧版《哈利·波特》公布西弗勒斯·斯内普角色剧照,该角色由黑人演员帕帕·厄希杜饰演,消息一经发布迅速引发全球粉丝热议,相关话题登上社交平台热议榜。电影版斯内普:剧版斯内普:剧照公开后
热门专题
热门推荐
在追求极致效率的现代软件开发中,一款名为Cursor的AI代码编辑器正引领着开发范式的变革。它被定义为“面向未来的IDE”,其核心理念清晰而有力:将人工智能深度无缝地集成到编码工作流的每一个步骤,为开发者创造一种前所未有的“AI结对编程”体验。 Cursor sh应用场景 那么,这款AI驱动的编辑器
在众多AI图像生成工具中,WHEE凭借其精准的产品定位与持续的功能迭代,正成为越来越多设计师和内容创作者的首选工具。它专注于打造高品质的AI视觉素材生成器,核心使命就是帮助用户快速、高效地获得可直接使用的优质图片素材。 那么,这款AI绘图工具究竟有哪些核心优势?下面我们从其关键特性与功能设计进行深入
在AI绘画工具不断涌现的当下,一款名为NightCafe Creator的应用以其全面的AI艺术生成能力脱颖而出。它不仅是一个简单的图片处理工具,更是一个融合了多种前沿人工智能技术的创意平台,帮助用户轻松实现从构思到成品的艺术创作。 NightCafe Creator是什么? NightCafe C
近期加密货币市场受到宏观经济不确定性及流动性紧缩影响,比特币(BTC)、以太坊(ETH)以及多种山寨币出现明显下行走势,市场情绪趋于谨慎。 比特币近期走势分析 比特币的价格近期表现如何?简单来说,它跌破了几个市场公认的关键支撑位,而且伴随交易量的放大。这种放量下跌的信号,往往意味着多空分歧加剧。无论
蔡司宣布将于6月2日发布一款新镜头,并称其为镜头技术的重大突破,标志着全新纪元的开启。官方仅公布了产品剪影,但措辞暗示其可能带来根本性的技术升级,例如全新光学结构、先进镀膜或对焦系统改进。具体细节需待发布日揭晓。





