英雄联盟不破不立试炼活动攻略
英雄联盟不破不立试炼活动怎么玩?不破不立试炼活动已经开启,不过很多玩家都不清楚这个活动的玩法,因此小编待会就会在下面的攻略中,为大家详细的介绍不破不立试炼活动的参与方法,具体玩法请参考攻略。
英雄联盟不破不立试炼活动攻略
活动时间:2021年9月27日起至2021年10月31日23:59。
参与方式:必须通过游戏客户端上方的“不破不立试炼”按键参与。
进入活动页面后就到了选择主队的界面,从四个LPL队伍中任选一个即可开始任务。
这里有一点特别特别重要的:一定确保你登录的大区是你准备领奖励的区,就和十周年活动一样,一个qq只能绑定一个大区参与活动。如果选错了,就没有办法了,而且主队也只能更改一次。而且选择主队还关系到后面能额外获取一个战队升级图标,更换战队后就只能获得新战队的升级图标,所以一定想好自己支持的队伍。
![英雄联盟不破不立试炼活动攻略:lol不破不立试炼任务参加方法[多图]图片3](/uploadfile/2021/0930/20210930073803903.webp)
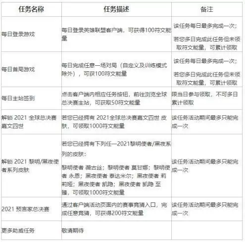
然后是任务完成方式
1.每日登录游戏、每日首局游戏、每日主站签到,都能获取符文能量(就是用来换奖励的)
2.解锁2021全球总决赛嘉文四世皮肤和2021黎明/黑夜使者皮肤有大量符文能量。
3.总决赛赛事竞猜(还没开)
第一个任务每日有250能量
第二个皮肤任务有2000能量(仅一次)
第三个竞猜任务可以获得200能量(仅一次)
![英雄联盟不破不立试炼活动攻略:lol不破不立试炼任务参加方法[多图]图片4](/uploadfile/2021/0930/20210930073808506.webp)
接下来是可兑换奖励
EDG、FPX、RNG、LNG战队图标
![英雄联盟不破不立试炼活动攻略:lol不破不立试炼任务参加方法[多图]图片5](/uploadfile/2021/0930/20210930073813121.webp)
EDG、FPX、RNG、LNG战队对应的表情
![英雄联盟不破不立试炼活动攻略:lol不破不立试炼任务参加方法[多图]图片6](/uploadfile/2021/0930/20210930073818271.webp)
2021全球总决赛限定 嘉文四世的炫彩和头像(炫彩需要搭配原皮才能用)
![英雄联盟不破不立试炼活动攻略:lol不破不立试炼任务参加方法[多图]图片7](/uploadfile/2021/0930/20210930073823231.webp)
![英雄联盟不破不立试炼活动攻略:lol不破不立试炼任务参加方法[多图]图片8](/uploadfile/2021/0930/20210930073828991.webp)
奖励兑换表
因为主队的头像和表情需要500能量,其他队伍头像和表情需要1000能量,兑换所有头像和表情都需要3500能量。
所有头像加表情再加上皇子炫彩总共需要8000能量
![英雄联盟不破不立试炼活动攻略:lol不破不立试炼任务参加方法[多图]图片9](/uploadfile/2021/0930/20210930073833827.webp)
省流助手:如果你不想研究这些乱七八糟的,每天完成每日任务,32天就够了。
想了解最新最热手游攻略秘籍,这里每天都有最新的资讯等你来看!敬请关注“游乐网”。
相关攻略
台北一场面向老年群体的《英雄联盟》电竞赛事引发关注。参赛者平均年龄六十九岁,一位阿嬷在比赛中全情投入的真实画面引发年轻网友共鸣。赛事不仅展现了长者对数字娱乐的积极适应,也拓宽了电竞文化的多元与包容性。
S10全球总决赛冠军DWG战队的专属皮肤正式公布。皮肤以古希腊神话为主题,五位英雄化身为不同主神,整体采用深邃蓝色调。每款皮肤预计售价79元,另有包含炫彩皮肤的礼包。对应关系为:烬-阿波罗、凯南-宙斯、蕾欧娜-雅典娜、奈德丽-阿尔忒弥斯、崔斯特-赫尔墨斯。该系列兼具纪念价值与文化深度。
阿卡丽的核心连招有两套。经典秒杀连招为R1突进后接E标记,随即二段E近身衔接普攻与Q,最后以R2斩杀。远程拉扯连招则先以E技能起手拉近距离并挂标记,接R1突进后,利用Q与W霞阵进行隐身消耗与能量回复,通过普攻与Q技能穿插拉扯,最终以R2和Q完成收尾。
在《英雄联盟》中,天赋符文的选择直接决定了英雄的玩法上限与对局表现。对于九尾妖狐阿狸这样兼具灵动与爆发的法师而言,一套契合版本节奏的符文配置,能让你在对线期与团战阶段都占据主动。那么,当前版本狐狸的天赋应该如何搭配,才能最大化她的输出与影响力呢? 核心符文基石:主系巫术 首先需要明确的是,随着电刑符
《英雄联盟》终极皮肤是顶级的T1级别皮肤,拥有形态切换、全新模型和特效等核心特色。目前共有六款:未来战士伊泽瑞尔、大元素使拉克丝、武装战姬厄运小姐、DJ娑娜、灵魂守卫乌迪尔以及K DAALLOUT萨勒芬妮。它们均以19900点券统一售价,代表游戏内皮肤制作的最高水准。
热门专题
热门推荐
公安部就电子数据取证规则公开征求意见,拟将网络安全等行政案件纳入适用范围,并规范取证流程与核心概念。新规特别明确了获取密码、调取通讯内容等特殊程序,需经严格审批并保障当事人权利。配套法律文书也同步优化,以构建更规范且注重权利保障的取证体系。
理想L9和LIvis的定价策略刚掀起波澜,小鹏GX的最终价格就给出了更猛烈的回应——从近40万元的预售价直降至27万元起。用小鹏产品矩阵负责人吴安飞的话说,这叫“9系的产品,8系的价格”。 这12万元的下调,效果堪称立竿见影。发布会次日,小鹏集团港股股价一度大涨超8%。更关键的是市场订单:上市12小
5月21日,环塔拉力赛新疆且末赛段大营迎来了一位备受瞩目的访客——知名零售企业胖东来的创始人于东来。他专程前往长城汽车车队营地,与参赛车手及后勤团队进行了深度交流。据悉,于东来此次自驾越野之旅已历时一月,随行车队中包含多款国产越野车型。经过实地驾驶与多维度对比,他对以长城汽车为代表的国产越野车品质给
比特币官方入口在哪里?一个核心门户的权威指南 说起比特币,很多人第一反应是去找它的“官网”或“官方App”。但这里有个关键点需要先理清:比特币本质上是一种去中心化的全球数字货币,它不属于任何一家公司或机构,而是由一个庞大的、遍布全球的社区共同维护。因此,它并没有传统意义上由某个企业运营的“官方网站”
Ring-2 5-1T是什么 在当今大模型技术激烈竞争的赛道上,追求更长的上下文处理能力和更强大的深度推理性能已成为核心焦点。近日,蚂蚁集团旗下的inclusionAI团队重磅开源了Ring-2 5-1T模型,这是一个参数规模高达万亿级别的混合线性思考大语言模型。该模型基于先进的Ling 2 5架构





