奇迹暖暖盛夏比拼怎么打
在奇迹暖暖中有很多小伙伴都很想知道新开启的盛夏比拼活动应该怎么过,今天小编给大家带来了《奇迹暖暖》盛夏比拼搭配攻略,感兴趣的小伙伴一起来看看吧,希望可以帮助到大家。

《奇迹暖暖》盛夏比拼搭配攻略
1、关卡权重:简约:优雅:可 爱:性感:清凉= 3:2.67:2.2:1.67:0.8
2、关卡tag :
3、npc技能: NPC无技能
4、推荐技能:飞吻微笑挑剔沉睡.
5、释放说明:
6、友情提示:

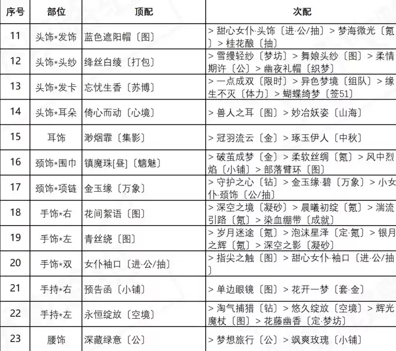
服装

饰品

特殊

想了解最新最热手游攻略秘籍,这里每天都有最新的资讯等你来看!敬请关注“游乐网”。
相关攻略
打造“花香怡人”主题装扮需紧扣花朵元素,营造甜美灵动氛围。推荐选用粉色系发型与连衣裙奠定基调,外搭薄纱外套增添层次。配饰如花瓣舞鞋、花朵项链及手持花束能点睛提亮,搭配粉色妆容完整整体感。此套搭配细节丰富,适宜游戏内评选或展示。
以“蜜桃甜心”粉色卷发搭配“花漾甜心连衣裙”,奠定甜美花香基调。外搭“薄纱花嫁外套”增添层次与浪漫。下装选择白色蕾丝短裙,鞋子选用粉色花瓣舞鞋。饰品如花语项链、花朵耳钉及手持花束强化主题,配合蜜桃甜心妆容,整体精致展现“花香怡人”氛围。
推荐“星辰梦境”发型搭配“白色恋人”主婚纱,营造梦幻星光效果。头纱选择“梦幻薄纱”增添朦胧浪漫感。饰品以“璀璨星芒项链”、“蕾丝珍珠手链”和“水晶流苏耳环”点缀。妆容宜清新淡雅,手持粉色玫瑰捧花,背景可选梦幻花园场景,整体塑造优雅动人的新娘造型。
奇迹暖暖第五章第十二关需搭配现代风云端服饰,注重简约、清纯等属性。必备“暖暖的微笑”“沉睡魔咒”技能提分。提供典雅入门、活动进阶、混搭简约、高配华丽四种方案,分别适合新手、限时部件、个性混搭与高分追求。理解属性并升级技能为过关关键。
《奇迹暖暖》十一周年纪念CG登陆上海百联ZX商圈户外大屏。活动于5月18日至24日每日在黄浦区南京东路与杨浦区四平路两处地点轮番播放。前往打卡并出示记录可免费领取限量纪念镭射票,具体安排以现场公告为准。
热门专题
热门推荐
MiniCPM-o 4 5是什么 在探索更自然、更智能的人机交互道路上,我们始终在期待一个“全能型选手”的到来。如今,这个角色或许已经登场。面壁智能最新开源的MiniCPM-o 4 5,一个仅拥有90亿参数的全模态大模型,正致力于重新划定“智能对话”的边界。 它彻底颠覆了传统一问一答的“对讲机”式交
Binance币安 欧易OKX ️ Huobi火币️ 想在2025年安全获取欧易OKX的正版APP?其实秘诀就一个:认准官方网站,避开所有仿冒和可疑的下载渠道。要知道,欧易现已统一更名为欧易OKX,其核心业务始终围绕数字资产交易及相关服务展开。 确认官方网站地址 第一步,打开浏览器,手动输入欧易OK
SecondMe Book是什么 在AI社交这一前沿赛道,一款国产平台正带来独特的解决方案。SecondMe Book,本质上是一个能够让你构建个人AI数字分身的创新平台。它允许用户创建一个能够代表真实自我风格与思维的AI数字身份,并让这个“第二自我”在一个专属的AI社交网络中自主运行——包括主动发
在AI大模型技术快速发展的今天,如何在卓越性能与高效推理成本之间取得最佳平衡,已成为行业关注的核心焦点。近期,由阶跃星辰推出的开源模型Step 3 5 Flash引发了广泛热议。该模型专为智能体(AI Agent)应用场景深度优化,旨在顶尖能力与亲民部署成本之间,构建一个极具竞争力的技术支点。 简而
LongCat-Flash-Lite是什么 在探索大语言模型性能与效率的最佳平衡点时,美团近期推出的LongCat-Flash-Lite提供了一个极具创新性的解决方案。作为新一代高效大语言模型,它凭借其突破性的架构设计,在人工智能领域获得了广泛关注。 简而言之,该模型创新性地融合了“混合专家系统(M





