洛克王国武斗灵猫性格
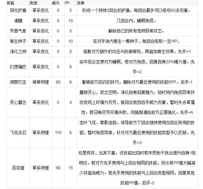
武斗灵猫由魔力猫超进化而来,性格主要推荐固执、开朗、勇敢。配招:主流一般是灵心慧念+飞花点石+幻想编织或者洞察打击+百花错。
免费影视、动漫、音乐、游戏、小说资源长期稳定更新! 👉 点此立即查看 👈
洛克王国武斗灵猫性格
进化路线:
喵喵→喵呜→魔力猫→武斗灵猫
技能
想了解最新最热手游攻略秘籍,这里每天都有最新的资讯等你来看!敬请关注“游乐网”。
相关攻略
限定炫彩精灵获取方法全解析 想要获得游戏中那些珍稀的限定炫彩精灵,其核心途径非常明确,主要分为两大渠道。这些机会往往具有时效性,一旦错过就可能永久绝版,因此提前了解并规划至关重要。 赛季限定获取 以S1赛季的“暗夜时光”炫彩为例,玩家需要使用当季专属道具——赛季棱镜球进行捕捉。这里的关键在于其严格的
速览攻略:世界圣羽翼王核心打法与全面解析 本攻略将为你完整呈现《洛克王国》世界圣羽翼王的通关秘籍,深度剖析两种高效实战打法:追求极致速度的“燃薪虫四回合速通”与稳定输出的“酷拉无限连击流”。文章将进一步解析这位翼系精灵王的技能机制、属性克制关系及其在PVE与PVP中的实战定位,帮助你彻底掌握应对其隐
速览 《洛克王国》S1赛季的世界露天对决,是玩家获取海量经验值与珍稀道具的高效途径。但不少玩家在此环节面临胜率挑战。本攻略将深入解析精灵阵容搭配、核心对战思路、高效速通技巧及完整奖励体系,助你系统提升胜率,实现经验资源最大化获取。 精灵配置推荐 阵容构筑的核心依然是奇丽花(花神)。即便版本更新,其综
9 月 16 日消息,腾讯游戏《洛克王国:世界》今日宣布小范围技术测试「同行测试」招募开启。本次测试将重点对社交体验、游戏易用性、画面品质、性能优化、机型适配等内容进行优化和调整。从《洛克王国:世
《洛克王国》是一款以魔法冒险为主题的社区养成页游。玩家将扮演小洛克,在奇幻世界中探索学习、收集精灵、体验丰富的剧情与活动,享受轻松愉快的冒险时光。洛克王国网页版有lite版与fla
热门专题
热门推荐
数据挖掘与分析的基本流程 想把一堆数据变成洞察和决策?你需要一个系统的流程。这里梳理了一套清晰可行的路径,按步骤推进,能让你的数据分析工作事半功倍。 第一步:数据探索 拿到数据别急着动手。先得跟它“认识认识”,看看它到底长什么样。这个过程就是数据探索:通过检验数据质量、绘制图表、计算关键特征量等方式
数据抓取这件事,本质上就是让自动化程序代替人手,按照预设的规则,从浩瀚的互联网上高效地收集公开信息。整个过程听起来很技术化,但其实可以把它拆解成几个环环相扣的步骤,理解起来并不难。 目标选择 第一步是明确方向。就像出门寻宝得先有张地图,数据抓取也需要事先锁定目标网站,并精确圈定出你要提取的具体数据内
在商业领域中,合同管理是一项至关重要的任务 生意越做越大,需要处理的合同自然也堆积如山。这时候,合同管理的效率与准确性,就成了所有管理者必须直视的关键问题。如何应对?答案之一是建立起一套高效的合同快速对比机制。今天,我们就来拆解一下实现合同快速对比的核心步骤与实用方法,帮你把这项繁琐却重要的工作,变
币圈巨鲸地址可通过五种方式识别:一、用Etherscan等浏览器查Top Holders;二、借Nansen、Arkham等平台看已标记地址;三、监控CryptoQuant交易所净流量;四、订阅Whale Alert实时警报;五、交叉验证Nansen、Glassnode等多源数据确保准确性。 币圈加
谷歌与苹果联手:下一代Siri背后的AI范式转移 科技圈最近有个大新闻,在Google Cloud Next26大会上,官方消息终于落定:苹果正式选定谷歌作为其首选云服务提供商。双方正在联手,基于谷歌的Gemini模型,共同开发下一代“Apple Foundation”机型。这意味着什么?简单说,那





