灵历十八年玄海龟
灵历十八年玄海龟需要大家搜集boss,然后进入副本进行挑战。玄海龟共有6个线索,本站为大家带来了详细的线索位置攻略,希望帮助大家通关。
免费影视、动漫、音乐、游戏、小说资源长期稳定更新! 👉 点此立即查看 👈

灵历十八年玄海龟线索攻略
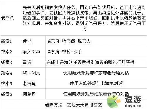
先去天后祖祠触发救人任务,再到码头给钱开船,往下走会遇到船破的事件,去铁匠人处换铁皮带
再出海遇见齐婆婆的儿子,然后回去医馆对话,再往右上走杀海妖,回到昆州找精颜换取海妖外观后,去和乌龟对话,得到闭气丹丹方,然后使用闭气丹下海

想了解最新最热手游攻略秘籍,这里每天都有最新的资讯等你来看!敬请关注“游乐网”。
相关攻略
灵历十八年承道记忆三怎么完成?这一段记忆需要在完成阶段二之后,在凌霄山朝圣崖触发,整体过程比较复杂。下面是详细的灵历十八年承道记忆三完成攻略,来看看吧。
灵历十八年沈邑尘记忆3怎么完成?玩家需要先完成前两段记忆,然后在倚月山庄触发第三段,然后搜集线索即可。相信还有许多玩家对于灵历十八年沈邑尘记忆3完成方法不太了解,下面就来看看最新攻略吧。
灵历十八年林若雪记忆3怎么完成?在第三段记忆中,大家共需要搜集7个线索,然后进行构建,完成难度比较高。本站为大家带来了最新的灵历十八年林若雪记忆3攻略,希望对大家有所帮助。
热门专题
热门推荐
加密货币行业翘首以盼的监管里程碑,终于有了实质性进展。美国证券交易委员会(SEC)主席保罗·阿特金斯(Paul Atkins)近日证实,那份允许加密项目在早期获得注册豁免权的“安全港”框架提案,已经正式送抵白宫,进入了最终审查阶段。 在范德堡大学与区块链协会联合举办的数字资产峰会上,阿特金斯透露了这
微策略Strategy报告:第一季录得144 6亿美元浮亏 再斥资约3 3亿美元买进4871枚比特币 市场震荡的威力有多大?看看Strategy的最新季报就明白了。根据其最新向美国证管会(SEC)提交的8-K报告,受市场剧烈波动影响,这家公司所持的比特币在第一季度录得了一笔惊人的数字——144 6亿
稳定币巨头Tether的动向,向来是加密世界的风向标。这不,它向Web3基础设施的版图扩张,又迈出了关键一步。公司执行长Paolo Ardoino在社交平台X上透露,其工程团队正在全力“烹制”一个新项目——去中心化搜索引擎 “Hypersearch”。这个消息一出,立刻引发了行业的广泛猜想。 采用D
基地位于Coinbase旗下以太坊Layer2网络Base的Seamless Protocol,日前正式宣告了服务的终结。这个曾经吸引了超过20万用户的原生DeFi借贷协议,在运营不到三年后,终究没能跑赢时间。它主打的核心产品是Integrated Leverage Markets(ILMs)——一
PAAL代币揭秘:深度解析Web3社区治理的核心钥匙 在去中心化自治组织的浪潮中,谁真正掌握了项目的话语权?PAAL代币提供了一套系统化的答案。它不仅是生态内流转的价值媒介,更是开启链上治理大门的核心凭证。通过持有并质押PAAL代币,用户能够对协议升级、资金分配乃至战略方向等关键事务投出决定性的一票





