神张辽技能

免费影视、动漫、音乐、游戏、小说资源长期稳定更新! 👉 点此立即查看 👈
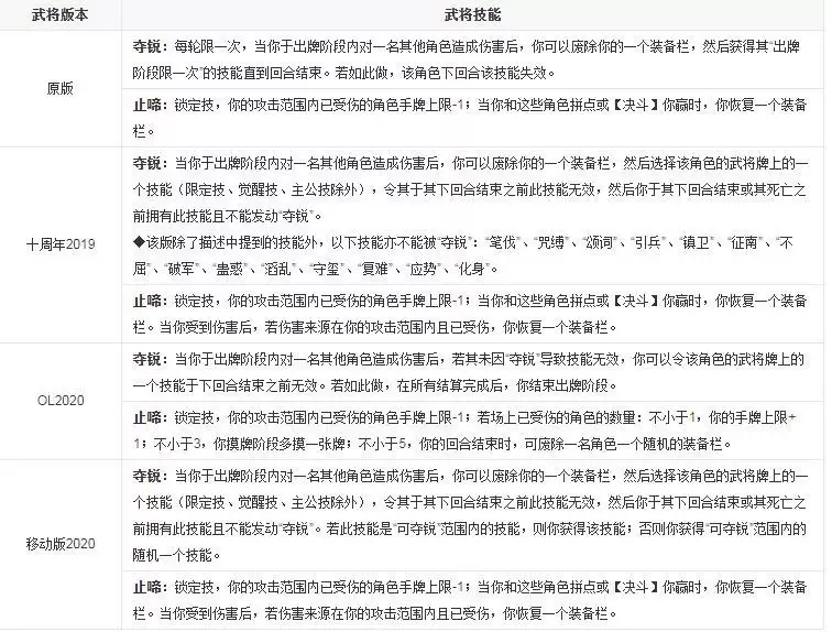
在游戏《三国杀》中,神张辽的技能为夺锐和止啼。神张辽为一位男性4勾玉神武将。
夺锐:当你于出牌阶段内对一名其他角色造成伤害后,你可以废除你的一个装备栏,然后选择该角色的武将牌上的一个技能(限定技、觉醒技、主公技除外),令其于其下回合结束之前此技能无效。
然后你于其下回合结束或其死亡之前拥有此技能且不能发动“夺锐”。若此技能是“可夺锐”范围内的技能,则你获得该技能;否则你获得“可夺锐”范围内的随机一个技能。
止啼:锁定技,你的攻击范围内已受伤的角色手牌上限-1。当你和这些角色拼点或【决斗】你赢时,你恢复一个装备栏。当你受到伤害后,若伤害来源在你的攻击范围内且已受伤,你恢复一个装备栏。

想了解最新最热游戏攻略秘籍,这里每天都有最新的资讯等你来看!敬请关注“游乐网”。
热门专题
热门推荐
吉利汽车2026财年首季:营收首破800亿,自主品牌销量登顶 4月29日,吉利汽车交出了一份颇具分量的季度成绩单。2026财年第一季度报告显示,公司营业总收入达到838亿元,同比增长15%;核心归母净利润为45 6亿元,同比增幅高达31%。开门红的态势,相当明显。 销量的强劲增长是业绩的基石。整个第
Kyber Network攻击者再度转移资金,近3000枚ETH流入混币器 区块链安全领域又有了新动态。根据PeckShield监测机构发布的数据,就在4月29日,此前攻击Kyber Network的黑客有了新动作——他们将总计2,900枚ETH,按当时市价计算约合680万美元,分批转入了知名的隐私
VCT EMEA 第一赛段第四周战报:季后赛版图初定,最终轮悬念丛生 随着第四周比赛的尘埃落定,VCT EMEA 第一赛段的小组赛也进入了最后的冲刺阶段。季后赛的晋级形势,在几场关键对决后,已经勾勒出大致的轮廓,但最终的门票归属,仍留有几处引人遐想的悬念。 先来看看过去一周的战果: Eternal
各位团长好! 今天,咱们要迎来一位既熟悉又陌生的“新朋友”。 一位沉睡千年而苏醒的半神裔战士,一位将光明与黑暗之力集于一身的混沌黑骑士! 没错,这位即将登场的时空系刺客,正是: 新SP - 黑骑士希格 基础信息 ◆英雄名:混沌之光-黑骑士希格 ◆阵营:时空系 ◆特长:变身、收割 ◆职业:刺客 ◆上线
宝可梦pokopia:解锁水边小船栖息处全攻略 在宝可梦pokopia的世界里,水边小船栖息处绝对是一个值得探索的秘密角落。想要揭开它的神秘面纱?别急,需要满足几个特定的条件才能顺利解锁。 主线剧情是钥匙 首先,你得在游戏主线剧情上达到一定的进度。这通常意味着,你需要完成一系列关键任务,推动整个故事





