妄想山海木之精华获取途径汇总
妄想山海木之精华是种植玩法中的产物,木之精华有非常多的种类,每级农田、每种菜掉落的都不一样,为了让玩家们玩的更加方便,小编这就为玩家们介绍一下!
免费影视、动漫、音乐、游戏、小说资源长期稳定更新! 👉 点此立即查看 👈
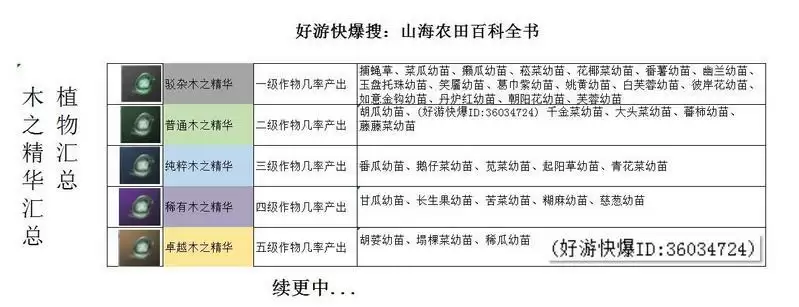
妄想山海木之精华获取途径汇总

相信玩家们看完上图就了解的差不多了吧,建议玩家们保存以便查看!
想了解最新最热手游攻略秘籍,这里每天都有最新的资讯等你来看!敬请关注“游乐网”。
热门专题
热门推荐
Lemonaid是什么 如果你正为音乐创作寻找得力助手,那么Lemonaid很可能就是答案。它是一款专门面向专业音乐人打造的AI音乐生成工具,核心能力在于自主生成包含完整旋律、和声与节奏的乐曲。无论是想要一段氛围感十足的背景音乐,还是为具体场景定制配乐,它都能提供高度逼真且质量上乘的作品。工具提供了
苹果也要出折叠屏,传闻已经有几年了,从目前供应链、分析师与知名爆料者释放的信息来看,这款与市面大折都不一样的阔折叠似乎已经蓄势待发,大概率今年下半年就要正式面市。今天我们就来为大家汇总一波,没准儿就有你想知道的消息。 关于苹果折叠屏手机的传闻,已经流传了好几年。如今,综合供应链、分析师以及各路知名爆
《刺客信条:黑旗重制版》官宣之际,这款新海盗游戏为何能抢先赢得玩家口碑? 当游戏界的焦点都集中在《刺客信条:黑旗重制版》的正式公布时,一款名为《风启之旅》(Windrose)的开放世界海盗生存建造游戏,却凭借其过硬的品质与独特的玩法融合,悄然在玩家社区中掀起热议。这款由乌兹别克斯坦团队Kraken
产品介绍 提到云端智能视频创作,腾讯智影是一个绕不开的名字。这款由腾讯推出的平台,本质上是一个一站式的在线视频工厂,集成了从素材挖掘、剪辑、渲染到最终发布的全链路功能,旨在为用户提供全方位的视频创作解决方案。更吸引人的是,它不仅免费开放,还深度整合了多项前沿AI技术,目标很明确:让视频化表达这件事,
《王者荣耀世界》线下活动风波:合影互动引争议,职业素养与网络舆论深度探讨 近日,《王者荣耀世界》的一场线下玩家见面会,因台上一次短暂的合影互动,意外成为全网热议的焦点。活动中,一位男粉丝上台与角色扮演者(Coser)合影时,主动做出比心手势以示友好,却未得到身旁Coser的任何回应。男生举着手势在原





