食物语奇诡之境木盒密码是什么
食物语奇诡之境玩法中有玩家卡在木盒了,需要找到密码来打开,食物语奇诡之境木盒密码是什么,游乐小编为大家带来奇诡之境地图一通关攻略。
免费影视、动漫、音乐、游戏、小说资源长期稳定更新! 👉 点此立即查看 👈

食物语奇诡之境木盒密码是什么
第一个图木盒密码:253
【第一个地图】目前已经确定的必打路径:
1.一定打【木桶】(100%以后,可以装备木桶,解锁“萝卜”跟随)
2.练度够点萝卜3技能,练度不够根据自身情况点1/2技能
3.打【湖水】(100%以后,用装备的木桶去湖里面取水)
4.打【石缸】(100%以后,把水倒入石缸里面,让球浮起来)
5.打【刻刀】(100%以后,用刻刀割开球,拿到钥匙)
6.打【大门】(100%以后,用钥匙打开大门就能进入第二个地图了)

奇诡之境地图一通关攻略
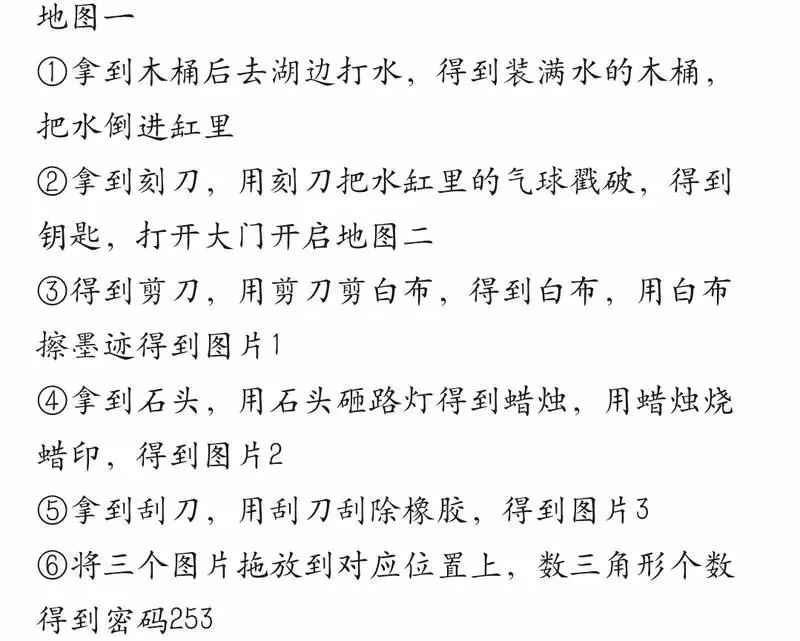
①拿到木桶后去湖边打水,得到装满水的木桶,把水倒进缸里
②拿到刻刀,用刻刀把水缸里的气球戳破,得到钥匙
③得到剪刀,用剪刀剪白布,得到白布,用白布擦墨迹,得到图片1
④拿到石头,用石头砸路灯得到蜡烛,用蜡烛烧蜡印,得到图片2
⑤拿到刮刀,用刮刀刮除橡胶,得到图片3
⑥将三个图片拖放到对应位置上,数三角形个
想了解最新最热手游攻略秘籍,这里每天都有最新的资讯等你来看!敬请关注“游乐网”。
热门专题
热门推荐
加密货币行业翘首以盼的监管里程碑,终于有了实质性进展。美国证券交易委员会(SEC)主席保罗·阿特金斯(Paul Atkins)近日证实,那份允许加密项目在早期获得注册豁免权的“安全港”框架提案,已经正式送抵白宫,进入了最终审查阶段。 在范德堡大学与区块链协会联合举办的数字资产峰会上,阿特金斯透露了这
微策略Strategy报告:第一季录得144 6亿美元浮亏 再斥资约3 3亿美元买进4871枚比特币 市场震荡的威力有多大?看看Strategy的最新季报就明白了。根据其最新向美国证管会(SEC)提交的8-K报告,受市场剧烈波动影响,这家公司所持的比特币在第一季度录得了一笔惊人的数字——144 6亿
稳定币巨头Tether的动向,向来是加密世界的风向标。这不,它向Web3基础设施的版图扩张,又迈出了关键一步。公司执行长Paolo Ardoino在社交平台X上透露,其工程团队正在全力“烹制”一个新项目——去中心化搜索引擎 “Hypersearch”。这个消息一出,立刻引发了行业的广泛猜想。 采用D
基地位于Coinbase旗下以太坊Layer2网络Base的Seamless Protocol,日前正式宣告了服务的终结。这个曾经吸引了超过20万用户的原生DeFi借贷协议,在运营不到三年后,终究没能跑赢时间。它主打的核心产品是Integrated Leverage Markets(ILMs)——一
PAAL代币揭秘:深度解析Web3社区治理的核心钥匙 在去中心化自治组织的浪潮中,谁真正掌握了项目的话语权?PAAL代币提供了一套系统化的答案。它不仅是生态内流转的价值媒介,更是开启链上治理大门的核心凭证。通过持有并质押PAAL代币,用户能够对协议升级、资金分配乃至战略方向等关键事务投出决定性的一票





