独奏骑士伤害提升技巧分享
独奏骑士伤害怎么提升?独奏骑士游戏中很多玩家不清楚怎么提升自己的伤害,那么下面小编就和大家分享一下伤害提升技巧吧,详情如下。
免费影视、动漫、音乐、游戏、小说资源长期稳定更新! 👉 点此立即查看 👈
独奏骑士伤害提升攻略
先讲到伤害的种类如下图:

通用增伤对物理伤害是有加成的,所有的计算方程并没有把攻击力,攻击等因素算进去,咱自己知道就好。
关于伤害方式的转换就是元素伤害符文了
不同的元素伤害有不同的特色
首先是加成的方式它是装备的基础属性×攻击和防御天赋的加成(这俩天赋内算法都是相加)×赛季天赋的加成×装备词条的加成×装备效果的加成(装备效果的加成要单独算到符文的加成)×套装加成×(1-怪物的伤害减免)
这里的所有攻击加成算完后,最终的物攻或法攻要减去怪物的防御,再套进算法,最终就是我们输出的伤害,这里讲到的两种伤害,最终的加成是非常客观的
攻击和防御天赋百变不离其中,装备怎么也得搞,最大的蛋糕还是赛季天赋和装备词条。
这里的45%生命作典范
至于赛季天赋完全是相乘的,按需要点就行
当然,攻速提升伤害频率来提升的伤害也是很客观的,完全就是百分比伤害
然后就是炼药了,炼药可以暂时提升大幅属性可以说是开荒利器
幽灵部门了,不同的部门的不同等级都有不同的buff提升
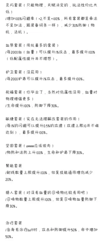
最后就是套装,套装是bd玩法的核心部分





套装的加成很高,同样的也很难凑齐
想了解最新最热手游攻略秘籍,这里每天都有最新的资讯等你来看!敬请关注“游乐网”。
热门专题
热门推荐
速览攻略:世界圣羽翼王核心打法与全面解析 本攻略将为你完整呈现《洛克王国》世界圣羽翼王的通关秘籍,深度剖析两种高效实战打法:追求极致速度的“燃薪虫四回合速通”与稳定输出的“酷拉无限连击流”。文章将进一步解析这位翼系精灵王的技能机制、属性克制关系及其在PVE与PVP中的实战定位,帮助你彻底掌握应对其隐
速览:工程系统核心机制解析 在《异种航员2》中,工程系统是整个抵抗力量赖以运转的“战略后勤中枢”。无论是研发新武器、生产重型装甲还是制造先进飞行器,所有实体装备的产出都依赖于此。简言之,该系统的核心运作围绕着两大关键:工程师人力的高效配置与全球稀缺资源的精细化调度。工程师的数量直接决定了每个项目的建
核心速览 在《洛克王国世界》中,治愈兔是一位兼具功能性任务角色与实战辅助能力的精灵。它的价值不仅在剧情推进中体现,更在于对战里出色的治疗与防护表现。本文将为你全面解析治愈兔的精准获取位置、种族属性特点以及实战技能搭配,助你顺利捕捉并最大化其在队伍中的作用。所有关键信息将通过清晰的图文内容详细展示,确
速览 在《红色沙漠》中,挑战传说之狼这一强大的任务BOSS,需要玩家进行充分的准备并遵循完整的任务流程。整个过程环环相扣,你必须首先参与塞莱斯特家族的势力任务,通过完成任务将家族声望提升至指定等级,才能解锁【传说之狼】的专属讨伐任务,最终直面这个传说中的强大生物。 红色沙漠传说之狼怎么打 归根结底,
【宝可梦Pokopia】舒适度全解析:快速提升环境等级的核心秘诀 你是否正在探索《宝可梦Pokopia》世界,并希望有效提升宝可梦栖息地的舒适度?舒适度不仅是衡量宝可梦快乐程度的晴雨表,更是解锁游戏核心内容、加速发展的关键驱动指标。本攻略将系统性地为你揭示提升舒适度的核心途径,涵盖从装饰栖息地、建造





