原神圣遗物搭配方案
原神圣遗物搭配攻略为玩家带来最新版本的全角色圣遗物武器搭配推荐,圣遗物的种类繁多,只要根据每个角色的特点去搭配使用,就可以极大提高英雄的综合实力,下面就跟着小编一起来看下原神圣遗物搭配方案吧。
免费影视、动漫、音乐、游戏、小说资源长期稳定更新! 👉 点此立即查看 👈

原神圣遗物搭配攻略
1.3版本圣遗物搭配:魈+胡桃

1.2版本圣遗物搭配:甘雨+阿贝多+班尼特

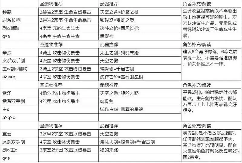
1.1版本下圣遗物搭配:钟离+辛焱+雷泽+重云

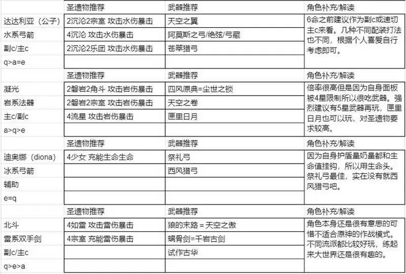
1.1版本上圣遗物搭配:达达利亚+凝光+迪奥娜+北斗

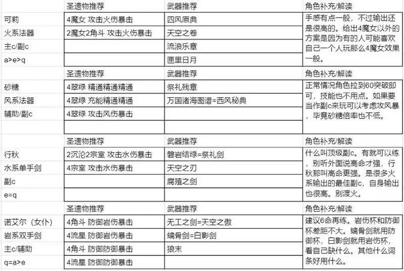
1.0版本下圣遗物搭配:可莉+砂糖+行秋+诺艾尔

1.0版本上圣遗物搭配:温迪+菲谢尔+香菱+芭芭拉

开服常驻5星圣遗物搭配:迪卢克+刻晴+琴+莫娜+七七

主角御三家圣遗物搭配:风主+岩主+凯亚+安柏+丽莎

这就是原神圣遗物搭配方案的精彩攻略大全,这里每天都实时发布手游与端游活动相关资讯,想了解更多相关的攻略就一定要多关注游乐网哦。
相关攻略
《原神》6 5版本前瞻直播全解析:新角色莉奈娅、空之神殿地图与卡池信息一览 备受期待的《原神》6 5版本「前瞻特别节目」已正式落幕,新版本的全貌终于揭晓。本次更新内容极为丰富,涵盖了全新五星角色、重磅剧情地图、版本活动以及卡池安排。下面,就让我们为您全面梳理6 5版本的前瞻信息汇总,帮助各位旅行者提
《原神》「空月之歌·旋舞·逢归的谶羽」版本前瞻直播定档4月8日,新内容一览 《原神》玩家的新期待来了。官方已经敲定,全新版本「空月之歌·旋舞·逢归的谶羽」的前瞻特别节目,将于4月8日正式开播。更有意思的是,这个备受瞩目的新版本,也会在同一天同步上线。 说起这次直播,其实是玩家规划后续游戏进度的绝佳窗
2026年4月6日《原神》最新礼包码领取与兑换完整教程 亲爱的各位旅行者,2026年4月官方全新礼包兑换码已经正式发布并生效了。为了方便大家快速领取福利,本文将提供详细的使用指南。本次有效礼包码为:UXJFFLMNGDCJ。具体的领取流程非常简单,跟随下方的图文指引即可轻松完成。 礼包兑换码具体信息
2026年4月《原神》最新礼包兑换码使用与领取全攻略 亲爱的旅行者们,官方全新福利现已抵达!2026年4月5日,《原神》正式发布了一个可用的通用游戏礼包兑换码:**REJXE6QTRRCA**。请牢记这组代码,只需简单几步操作,即可将丰厚奖励收入囊中。 最新兑换码详情与完整使用教程 本次有效的原神礼
2026年4月3日《原神》最新礼包兑换码领取攻略 各位旅行者,大家好啊!今日份的官方免费福利已经准时送达,最新有效的游戏兑换码现已可以领取。本次发放的通用礼包码为 RW3AFHEZDNBJ,内含原石、摩拉等实用资源,建议大家尽快兑换,以免失效。 详细兑换步骤图文教程 兑换操作非常简单,只需四步即可完
热门专题
热门推荐
7723游戏盒资源发布全攻略:手把手教你安全高效分享 在7723游戏盒社区中,分享优质的游戏资源是提升活跃度、帮助其他玩家的重要方式。如果你拥有实用的游戏模组、存档或工具,却对上传流程不太熟悉,本指南将为你详细拆解每一步操作,助你成为一名受欢迎的贡献者。 第一步:确保资源合规,杜绝侵权风险 发布资源
王者荣耀卢雅那出装推荐2026:版本最强法球流玩法解析 在当前版本中,卢雅那的定位非常明确:她是一位以法球效果为核心的特化型射手。其主要的伤害来源,并非依赖传统的暴击爆发,而是凭借独特的环刃多段攻击模式,高频触发装备附带的法球特效,以此打出持续而稳定的高额输出。掌握这一核心机制后,出装思路便有了清晰
蓝色星原旅谣暗焰兽攻略:新手必看打法教学 在《蓝色星原旅谣》的冒险初期,玩家将很快迎来首位Boss挑战——暗焰兽。这只融合了多种生物特质的怪物,设计初衷更像是一位引导新手入门战斗系统的“导师”。与其视为高难度阻碍,不如理解成一次精心设计的实战教学关卡。只要把握核心要点,摸清它的攻击模式,通关之路便会
绯月絮语尤拉全面玩法攻略:从治疗辅助到团队核心的深度解析 本期我们为您带来《绯月絮语》热门辅助角色——尤拉的详细培养指南。凭借其温柔的立绘形象与坚实的功能性,尤拉不仅是团队中的“安心守护者”,更是能扭转战局的关键核心。无论是组建阵容还是优化打法,掌握她的核心机制都将为您的冒险之旅带来质的提升。接下来
灵兽大冒险帮派迷阵怎么玩? 加入灵兽大冒险帮派后,丰富的帮派活动是核心乐趣之一,其中帮派迷阵玩法以其巧妙的解谜设计与高额奖励备受玩家喜爱。对于新手而言,掌握其核心机制与技巧至关重要。本文将为你深度解析帮派迷阵的玩法规则、实战技巧与协作精髓,助你轻松推理通关,赢取全部宝藏。 《灵兽大冒险》帮派迷阵玩法





