航海王热血航线伙伴怎么养成
航海王热血航线伙伴怎么养成?《航海王热血航线》游戏中伙伴养成是需要花费很多资源的,具体情况怎么样呢?今天小编就给大家介绍一下航海王热血航线伙伴养成花费资源,有需要的小伙伴不要错过了。
免费影视、动漫、音乐、游戏、小说资源长期稳定更新! 👉 点此立即查看 👈
《航海王热血航线》伙伴养成花费资源介绍
养成细分为升级、突破、好感。
升级指的是通过消耗资源道具来提升单个伙伴的等级,该等级上限与船长等级一致,每次等级提升将会增加伙伴的属性值和战力值。
伙伴等级的提升需要消耗冒险笔记。
前三种冒险笔记可在寻宝之旅的功夫争霸赛中挑战获得,后一种可在特定活动任务中获得。
突破指的是通过消耗对应的伙伴碎片,来提升伙伴的属性值、爆气效果以及特性提升。
伙伴碎片获得:
突破共分6颗星,每颗星有9个空槽,点亮空槽需要消耗伙伴碎片;2星→3星消耗3枚伙伴碎片;3星→4星消耗5枚伙伴碎片;4星→5星消耗10枚伙伴碎片;5星→6星消耗15枚伙伴碎片。9个空槽点亮之后即可再次消耗3枚碎片进行星级提升。(空槽数量不会改变)
空槽有着不同的属性增益,点亮即可获得该增益。
星级升级可提升爆气和特性等级,爆气等级从三星星级开始提升,特性等级从二星星级开始。
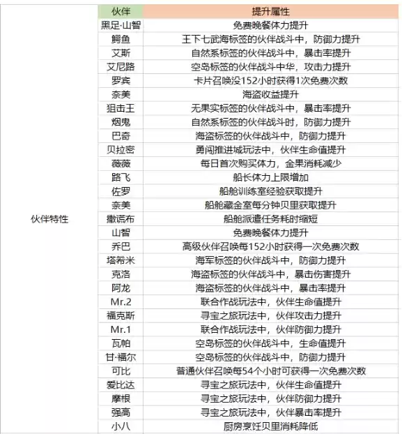
特性是指伙伴的专属增益效果,在突破中可提升该增益效果。
下图为伙伴的特性效果:
PS:特性共6级,每一级提升都会提升增益效果。
好感指的是伙伴的好感度,给予伙伴食物资源即可提升好感度。
食物好感度:
PS:所有食物资源均可在厨房烹饪料理和船舱派遣任务中获得。
▲食物资源图鉴
好感度等级经验值设定:
PS:提升好感度等级可以解锁角色档案、激斗卡、友情技、究极奥义卡(紫·金)、金果、普通召唤卷、人物介绍、属性提升、进阶激斗卡。
想了解最新最热手游攻略秘籍,这里每天都有最新的资讯等你来看!敬请关注“游乐网”。
热门专题
最新APP
热门推荐
苹果折叠屏手机 iPhone Fold 最新渲染图曝光:摄像头凸起优化,设计更显精致 有关苹果公司首款折叠屏 iPhone 的传闻持续受到关注。4月5日,知名爆料者 Majin Bu 在社交平台X上再度分享了一组据称是 iPhone Fold 的高清渲染图,从多角度揭示了这款备受期待设备可能的外观设
通用性首选:官府无垢队阵容深度解析 在当前版本中,若要挑选一套兼具强度与广泛适用性的阵容,以官府流派【长孙无垢】为核心的搭配方案无疑是热门之选。这套经典组合通常由长孙无垢(官府)、李一桐、李善德、李光弼,以及关羽或平安组成。其核心战斗逻辑清晰且高效:一方面,依靠长孙无垢与李光弼的技能联动,通过对目标
洛克王国全精灵隐藏进化条件完整攻略大全 在《洛克王国》丰富多彩的冒险世界中,除了常规的等级进化,众多精灵还埋藏着独特的“隐藏进化”路径。这些特殊的进化条件,往往是解锁精灵终极形态、完成图鉴收集的关键所在。与普通进化方式不同,隐藏进化需要触发特定的环境、时间、道具或任务条件,充满了探索与解密的乐趣。你
燕云十六声石震关卡怎么过?高效通关技巧与实战攻略详解 掌握核心机制:石震关卡难点全解析 石震关卡的核心挑战在于敌人配置:不仅数量密集,且拥有高额血量和攻击力。这些敌人并非随机分布,而是依据特定区域、巡逻路线及攻击逻辑进行部署。提前掌握不同敌人的攻击前摇、技能范围与仇恨机制,是制定有效战术的前提,真正
英雄联盟手游安妮符文终极指南:爆发流核心配置与实战策略 在英雄联盟手游的对局中,黑暗之女安妮以其强大的瞬间爆发与控制能力,始终是中单位置的热门选择。虽然操作看似简单易懂,但想要真正掌握这位火焰法师的精髓,打出毁天灭地的效果,一套科学高效的符文搭配是不可或缺的基石。正确的符文选择,能让她从温顺的火苗化





