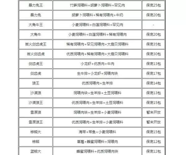
创造与魔法饲料大全表
创造与魔法饲料怎么配?创造与魔法中有非常多不同的饲料种类,关于它们的配方也不一样,小编这就为玩家们带来最新的饲料配方!
免费影视、动漫、音乐、游戏、小说资源长期稳定更新! 👉 点此立即查看 👈
创造与魔法饲料大全表

注意:
①所有饲喂料都需要5个普通食材制作成1个;
②所有饲喂料都可在工作台里的道具选择制作;





想了解最新最热手游攻略秘籍,这里每天都有最新的资讯等你来看!敬请关注“游乐网”。
热门专题
热门推荐
智能家居赛道激战正酣,小米电视凭何赢得消费者青睐? 如今的智能家居市场,早已是一片红海。各方势力角逐之下,小米电视却悄然跃升为许多家庭选购清单上的重要选项。从沉浸式的家庭影院到酣畅淋漓的游戏娱乐,它凭借一套覆盖多元场景的产品组合,其市场表现值得深入一探。 核心优势:一张覆盖全场景的产品网 说起小米电
王者万象棋女娲最强出装与实战手法全攻略 在《王者万象棋》的激烈对抗中,决定一位英雄上限的往往不只是其技能机制,更在于能否通过精准的装备搭配,将她的核心能力彻底解放。女娲正是如此,一套契合版本的出装方案,是她掌控全场节奏、奠定胜局的核心保障。 王者万象棋女娲怎么出装 要让女娲的远程消耗与爆发控制能力全
深入理解C语言递归的核心原理与工作机制在C语言编程中,递归是一种强大的编程范式,指函数直接或间接调用自身来解决问题。掌握递归的关键在于领悟其核心思想:将复杂的原始问题,逐步分解为结构相似但规模更小的子问题,直至子问题简化到能够直接求解的基线条件。这一过程主要包含两个不可或缺的组成部分:递归基(出口)
Xbox One的硬件体验与日常维护作为一款已进入生命成熟期的游戏主机,Xbox One在长期使用中展现出了其设计的稳定性。其机身设计相对宽大,这为内部散热提供了一定空间,但也意味着在电视柜中需要占据不小的位置。在长时间游戏后,机身会排出温热空气,这属于正常现象,保持良好的通风环境至关重要,避免将主
如何在合约交易中利用“一目均衡表(IKH)”判断长线趋势? 判断长线趋势,从来不是单凭一两个信号就能拍板的。它更像是一个系统工程,需要多个维度的证据相互印证。说到这,就不得不提一目均衡表(IKH)这套经典工具。它之所以在趋势交易者中备受推崇,正是因为它提供了一套环环相扣的验证逻辑。 一目均衡表长线趋





