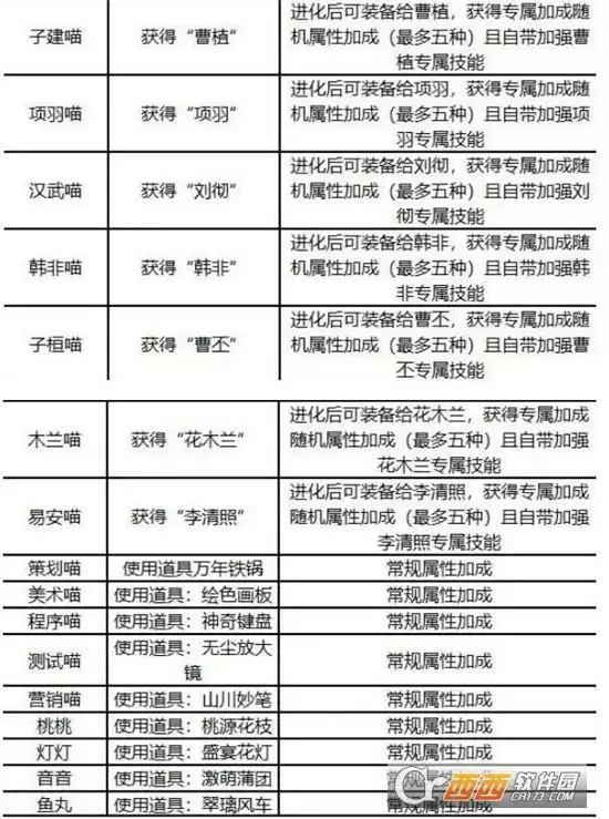
忘川风华录名士猫灵获取方法一览
忘川风华录名士猫灵如何获得,在忘川风华录中很多玩家都不知道名士猫灵该怎么获得,下面为大家整理了相关的内容,更多游戏元素,大家可以下载体验。
免费影视、动漫、音乐、游戏、小说资源长期稳定更新! 👉 点此立即查看 👈
忘川风华录名士猫灵获取攻略

名士猫灵的升级消耗仅鱼鱼果一种材料,该材料源自于种植园玩法,需要时间慢慢积累。
随着名士猫灵等级的提升,它的增益属性也会随之提升,当它的等级达到10级、30级、 50级,它将会解锁新的技能,可以较大幅度地提升名士猫灵的加持能力。
猫灵成长为风华喵之后,就可以模仿名士行为,进化成为名士猫啦,(同时需要玩家等级达到38级)名士猫灵不再显示成长值
如果你对名士猫灵的加成属性不太满意,你可以选择为你的猫咪进行培育(使君喵无法培育),对它的附加属性重新洗练,整体机制与灵器的辅灵韵重蕴差不多,唯一的区别是名士猫灵的培育无法锁词条。
培育所需的喵球球可以在通过种植园、通宝商铺、沙盘演略商铺等途径获得,绝属性培育与极属性培育均有保底,因此大家可以放心慢慢培育~
由于名士猫所需突破材料较多,各位使君在刷材料的时候务请必选择镜渊6层,即使暂时打不过6层也建议先去提升队伍强度再去刷六层。(镜渊五层虽然也掉落紫色突破材料,但体力性价比极低,非常不建议花费体力去打)
想了解最新最热手游攻略秘籍,这里每天都有最新的资讯等你来看!敬请关注“游乐网”。
热门专题
热门推荐
加密货币行业翘首以盼的监管里程碑,终于有了实质性进展。美国证券交易委员会(SEC)主席保罗·阿特金斯(Paul Atkins)近日证实,那份允许加密项目在早期获得注册豁免权的“安全港”框架提案,已经正式送抵白宫,进入了最终审查阶段。 在范德堡大学与区块链协会联合举办的数字资产峰会上,阿特金斯透露了这
微策略Strategy报告:第一季录得144 6亿美元浮亏 再斥资约3 3亿美元买进4871枚比特币 市场震荡的威力有多大?看看Strategy的最新季报就明白了。根据其最新向美国证管会(SEC)提交的8-K报告,受市场剧烈波动影响,这家公司所持的比特币在第一季度录得了一笔惊人的数字——144 6亿
稳定币巨头Tether的动向,向来是加密世界的风向标。这不,它向Web3基础设施的版图扩张,又迈出了关键一步。公司执行长Paolo Ardoino在社交平台X上透露,其工程团队正在全力“烹制”一个新项目——去中心化搜索引擎 “Hypersearch”。这个消息一出,立刻引发了行业的广泛猜想。 采用D
基地位于Coinbase旗下以太坊Layer2网络Base的Seamless Protocol,日前正式宣告了服务的终结。这个曾经吸引了超过20万用户的原生DeFi借贷协议,在运营不到三年后,终究没能跑赢时间。它主打的核心产品是Integrated Leverage Markets(ILMs)——一
PAAL代币揭秘:深度解析Web3社区治理的核心钥匙 在去中心化自治组织的浪潮中,谁真正掌握了项目的话语权?PAAL代币提供了一套系统化的答案。它不仅是生态内流转的价值媒介,更是开启链上治理大门的核心凭证。通过持有并质押PAAL代币,用户能够对协议升级、资金分配乃至战略方向等关键事务投出决定性的一票





