忘川风华录三途海奖励刷取攻略
忘川风华录三途海奖励怎么刷?忘川风华录游戏中三途海副本的奖励非常好,所以很多玩家想知道大家是怎么分配体力的,那么下面一起来了解一下吧。
免费影视、动漫、音乐、游戏、小说资源长期稳定更新! 👉 点此立即查看 👈
忘川风华录三途海奖励速刷攻略
三途海分为镜渊、宝墟、棋争、魂狱和时之涯,我等级为 35 级,上述五点中时之涯我还没有开启,故暂时不做说明。之后,等我等级到 45 级时开启了时之涯,我将会再对本文进行补充。
镜渊
镜渊,仅产出名士进阶材料。
前期体力分配中,镜渊优先级>宝墟(产出灵器)优先级。
镜渊中,偶数层数(例如 2、4、6、8)与其减一的奇数(例如 1、3、5、7)的产出的进阶材料类型相同。前者(2、4、6、8)的产出数量大于后者(1、3、5、7)的产出数量。
宝墟
宝墟的产出为灵器,装备灵器是提升名士战斗力的重要方式。
目前忘川风华录里面的灵器有 15 种,分别为:
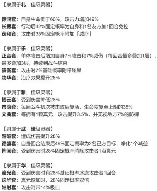
【隶属于礼,佳级灵器】
惊鸿套:自身生命低于 60%,攻击力增加 49%
长振套:行动后 42% 固定概率为自身和 1 名友方加 1 回合免控
茂和套:攻击时 35% 固定概率附加「减疗」
【隶属于乐,佳级灵器】
正音套:单体攻击后增加自身 7% 攻击和 7% 减伤(每回合最多叠加 1 层),最多叠加 3 层,持续到战斗结束
驭衡套:攻击时 7% 基础概率附带眩晕
物华套:治疗效果提升 28%
【隶属于雅,佳级灵器】
栖云套:受到伤害降低 28%
市隐套:每局战斗初次被击败后复活,生命恢复至上限的 35%
文曲套:每拥有 1 颗真元,攻击提升 3.5%,并无视敌方 7% 的防御
【隶属于武,佳级灵器】
踏破套:造成伤害提升 28%
德盛套:自身回合结束后 49% 固定概率为 2 名己方目标,净化 1 个减益
捭阖套:受到伤害时 28% 固定概率消除攻击者 1 点真元
【隶属于华,佳级灵器】
流光套:受到伤害时有 28% 基础概率冰冻攻击者 1 回合
灼华套:真元增加时,28% 固定概率双倍
姑射套:攻击附带 14% 吸血
我把上述 15 种灵器做成了一张图,如下,方便大家收藏~

需要注意的是:灵器的品质由低到高分别为:良、佳、珍、极。而随着灵器品质的提升,其套装效果也会相应的得到提升。例如良级品质的踏破套装效果为「造成伤害提升 24%」,而极品踏破套装则为「造成伤害提升 36%」。
目前我因练度不达标和体力不充裕的问题,只能得到全部的良级品质,随着练度的提升,我会把极品品质灵器的效果进行补充哒~
灵器强化
(本文中,蓝色等价于三级标题)
灵器强化概述
强化材料为同类型的灵器或者灵石。
灵器当前可强化的最高等级与使君等级有关。
强化可以提高灵器的主灵韵的数值,辅灵韵的数值不受强化等级的影响。
使君可以通过滑杆或者手动点击进行强化材料的选择。 强化继承与返还
如果强化材料是强化过的灵器,会有一定比例的灵力继承,前 5 级灵力 100% 继承。
如果强化材料是重蕴过的灵器,会返还一定比例的重蕴消耗材料,极品灵器 100% 返还。
强化时,灵石提供灵力的溢出的部分会返还。
棋争
棋争类似于阴阳师里面的秘闻副本,不过不同于阴阳师的秘闻仅单次奖励,棋争的奖励每周通关都可以获得一次。以下是官方关于棋争的说明:
棋争的胜负判定条件为:击败对方“帅”即为胜利;战斗回合数为 20 回合,回合数到则判定挑战失败
棋争挑战时,己方的“将”为编队时最左方位置的名士
棋争挑战时,会根据红先黑后的原则,双方的将会根据这个规则调整出手顺序
棋争挑战时,敌方不同的棋子拥有不同的效果
棋争每个关卡每周可获取一次通关奖励
棋争所有难度关卡全部挑战通关会出现一个额外的关卡,奖励丰厚
帅:击败敌方帅即可获胜;每存在一个其他已方角色提高帅 10% 生命值,25% 防御力,15% 攻击力
士:帅受到攻击时,士会反击技能释放单位
象:开战无法行动,且防御提高 100%,持续 2 回合,存在两个“象”则帅无敌
车:每次行动结束有 25% 几率再次行动,每个大回合最多触发 2 次
马:开战释放,使己方所有角色敏捷提高 10 点,持续 1 回合,每次行动结束后自己敏捷提高 10 点
炮:炮会瞄准敌方角色,每 3 个回合炮击一次,造成目标最大生命 60% 的伤害
兵:无法获得生命恢复,每次行动结束后,提高所有兵 20% 攻击力
<狂暴>:当战斗回合超过 8 回合时,BOSS 每回合会获得增强

魂狱
魂狱是一个考验奶妈练度的地方。在魂狱中你可以一次性携带 14 名名士共同作战,但是前期不会让你有那么多资源来一起养 14 个名士。
而在魂狱中,名士的血量是会一直继承的。之前回合受到的伤害和上一回合存在的真元皆会持续继承,这就很考验我们的奶妈奶量~
我目前最高可达的魂狱层数是六层。挑战魂狱所得的玄元精魄是强化灵阵的唯一材料。
想了解最新最热手游攻略秘籍,这里每天都有最新的资讯等你来看!敬请关注“游乐网”。
热门专题
热门推荐
加密货币行业翘首以盼的监管里程碑,终于有了实质性进展。美国证券交易委员会(SEC)主席保罗·阿特金斯(Paul Atkins)近日证实,那份允许加密项目在早期获得注册豁免权的“安全港”框架提案,已经正式送抵白宫,进入了最终审查阶段。 在范德堡大学与区块链协会联合举办的数字资产峰会上,阿特金斯透露了这
微策略Strategy报告:第一季录得144 6亿美元浮亏 再斥资约3 3亿美元买进4871枚比特币 市场震荡的威力有多大?看看Strategy的最新季报就明白了。根据其最新向美国证管会(SEC)提交的8-K报告,受市场剧烈波动影响,这家公司所持的比特币在第一季度录得了一笔惊人的数字——144 6亿
稳定币巨头Tether的动向,向来是加密世界的风向标。这不,它向Web3基础设施的版图扩张,又迈出了关键一步。公司执行长Paolo Ardoino在社交平台X上透露,其工程团队正在全力“烹制”一个新项目——去中心化搜索引擎 “Hypersearch”。这个消息一出,立刻引发了行业的广泛猜想。 采用D
基地位于Coinbase旗下以太坊Layer2网络Base的Seamless Protocol,日前正式宣告了服务的终结。这个曾经吸引了超过20万用户的原生DeFi借贷协议,在运营不到三年后,终究没能跑赢时间。它主打的核心产品是Integrated Leverage Markets(ILMs)——一
PAAL代币揭秘:深度解析Web3社区治理的核心钥匙 在去中心化自治组织的浪潮中,谁真正掌握了项目的话语权?PAAL代币提供了一套系统化的答案。它不仅是生态内流转的价值媒介,更是开启链上治理大门的核心凭证。通过持有并质押PAAL代币,用户能够对协议升级、资金分配乃至战略方向等关键事务投出决定性的一票





