天地劫幽城再临古伦德新手阵容推荐
天地劫幽城再临古伦德新手阵容应该怎么搭配?相信还有很多的玩家们不知道,为了帮助玩家们更好的游戏这就为玩家们介绍一下!
免费影视、动漫、音乐、游戏、小说资源长期稳定更新! 👉 点此立即查看 👈
天地劫幽城再临古伦德新手阵容推荐
古伦德的阵法限定男性3人,很多输出就很难出场因为奶现在还没有男人,所以固定就是3男1女,只剩下1个自由位置。同时由于古伦德阵法额外增伤是未满血增伤,为了发挥阵法的最大化,3男也是相对固定的,我个人推荐古伦德+高戚+阳寰。最后一个自由位,可以根据个人喜好,或补属性打击面上冰法或者冰璃,也可以打固伤debuff上韩无砂,也可以根据关卡调整属性克制角色。未来,鲜于超如果实装可能会很适合古伦德队,不过目前还没有任何消息不做定论。综上所述,古伦德队的阵容推荐是:古伦德,高戚,阳寰,白宛(上位替代封玲笙),幻镜陇妖(上位替代封寒月)。
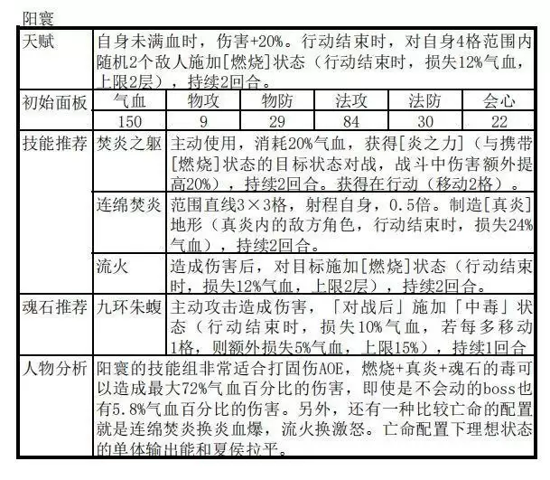
具体角色详情如下:





想了解最新最热手游攻略秘籍,这里每天都有最新的资讯等你来看!敬请关注“游乐网”。
热门专题
热门推荐
加密货币行业翘首以盼的监管里程碑,终于有了实质性进展。美国证券交易委员会(SEC)主席保罗·阿特金斯(Paul Atkins)近日证实,那份允许加密项目在早期获得注册豁免权的“安全港”框架提案,已经正式送抵白宫,进入了最终审查阶段。 在范德堡大学与区块链协会联合举办的数字资产峰会上,阿特金斯透露了这
微策略Strategy报告:第一季录得144 6亿美元浮亏 再斥资约3 3亿美元买进4871枚比特币 市场震荡的威力有多大?看看Strategy的最新季报就明白了。根据其最新向美国证管会(SEC)提交的8-K报告,受市场剧烈波动影响,这家公司所持的比特币在第一季度录得了一笔惊人的数字——144 6亿
稳定币巨头Tether的动向,向来是加密世界的风向标。这不,它向Web3基础设施的版图扩张,又迈出了关键一步。公司执行长Paolo Ardoino在社交平台X上透露,其工程团队正在全力“烹制”一个新项目——去中心化搜索引擎 “Hypersearch”。这个消息一出,立刻引发了行业的广泛猜想。 采用D
基地位于Coinbase旗下以太坊Layer2网络Base的Seamless Protocol,日前正式宣告了服务的终结。这个曾经吸引了超过20万用户的原生DeFi借贷协议,在运营不到三年后,终究没能跑赢时间。它主打的核心产品是Integrated Leverage Markets(ILMs)——一
PAAL代币揭秘:深度解析Web3社区治理的核心钥匙 在去中心化自治组织的浪潮中,谁真正掌握了项目的话语权?PAAL代币提供了一套系统化的答案。它不仅是生态内流转的价值媒介,更是开启链上治理大门的核心凭证。通过持有并质押PAAL代币,用户能够对协议升级、资金分配乃至战略方向等关键事务投出决定性的一票





