天地劫幽城再临殷剑平阵容搭配推荐
天地劫幽城再临殷剑平阵容应该怎么搭配?天地劫幽城再临殷剑平阵容有哪些角色?玩家们都知道吗?不知道的话就快来这里看看吧!
免费影视、动漫、音乐、游戏、小说资源长期稳定更新! 👉 点此立即查看 👈
天地劫幽城再临殷剑平阵容搭配推荐
殷剑平的阵法是火队,在公测版本中,迎来了重做。旧的火队阵法效果给了寒千秀,而殷剑平的火阵效果改为[对战中]伤害+10%,也注定了这个阵法以单体输出为主。不同于之前介绍的冰队阵容,火属性奶比较拉胯,带T情况下不足以支撑单奶的阵容。所以带T时只能牺牲打击面,阵容推荐为:殷剑平,鹿昭依,夏侯仪,白菀(上位替代封玲笙),幻镜陇妖(上位替代封寒月)/燕明蓉。除3火+奶固定之外,剩下的一个位置就是看具体情况补充打击面。另一方面,如果不带T的话,打击面就会更加完善。不带T的阵容主要是调整了3火的配置情况,除殷剑平不变之外,加入慕容筝和火奶——司徒樱,但是缺少了版本第一法师的夏侯仪也会让整体输出下降不少。所以带T和不带T实际收益区别不大。割草局的话倒是可以考虑慕容筝换下来上夏侯仪,总之具体问题具体分析。
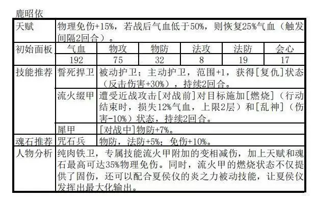
具体的角色详情如下:







想了解最新最热手游攻略秘籍,这里每天都有最新的资讯等你来看!敬请关注“游乐网”。
热门专题
热门推荐
加密货币行业翘首以盼的监管里程碑,终于有了实质性进展。美国证券交易委员会(SEC)主席保罗·阿特金斯(Paul Atkins)近日证实,那份允许加密项目在早期获得注册豁免权的“安全港”框架提案,已经正式送抵白宫,进入了最终审查阶段。 在范德堡大学与区块链协会联合举办的数字资产峰会上,阿特金斯透露了这
微策略Strategy报告:第一季录得144 6亿美元浮亏 再斥资约3 3亿美元买进4871枚比特币 市场震荡的威力有多大?看看Strategy的最新季报就明白了。根据其最新向美国证管会(SEC)提交的8-K报告,受市场剧烈波动影响,这家公司所持的比特币在第一季度录得了一笔惊人的数字——144 6亿
稳定币巨头Tether的动向,向来是加密世界的风向标。这不,它向Web3基础设施的版图扩张,又迈出了关键一步。公司执行长Paolo Ardoino在社交平台X上透露,其工程团队正在全力“烹制”一个新项目——去中心化搜索引擎 “Hypersearch”。这个消息一出,立刻引发了行业的广泛猜想。 采用D
基地位于Coinbase旗下以太坊Layer2网络Base的Seamless Protocol,日前正式宣告了服务的终结。这个曾经吸引了超过20万用户的原生DeFi借贷协议,在运营不到三年后,终究没能跑赢时间。它主打的核心产品是Integrated Leverage Markets(ILMs)——一
PAAL代币揭秘:深度解析Web3社区治理的核心钥匙 在去中心化自治组织的浪潮中,谁真正掌握了项目的话语权?PAAL代币提供了一套系统化的答案。它不仅是生态内流转的价值媒介,更是开启链上治理大门的核心凭证。通过持有并质押PAAL代币,用户能够对协议升级、资金分配乃至战略方向等关键事务投出决定性的一票





